电脑桌面
添加蜗牛文库到电脑桌面
安装后可以在桌面快捷访问

销售人员潜能测试问卷.pdfVIP免费

销售人员潜能测试问卷.pdf_第1页
销售人员潜能测试问卷.pdf_第2页
销售人员潜能测试问卷.pdf_第3页
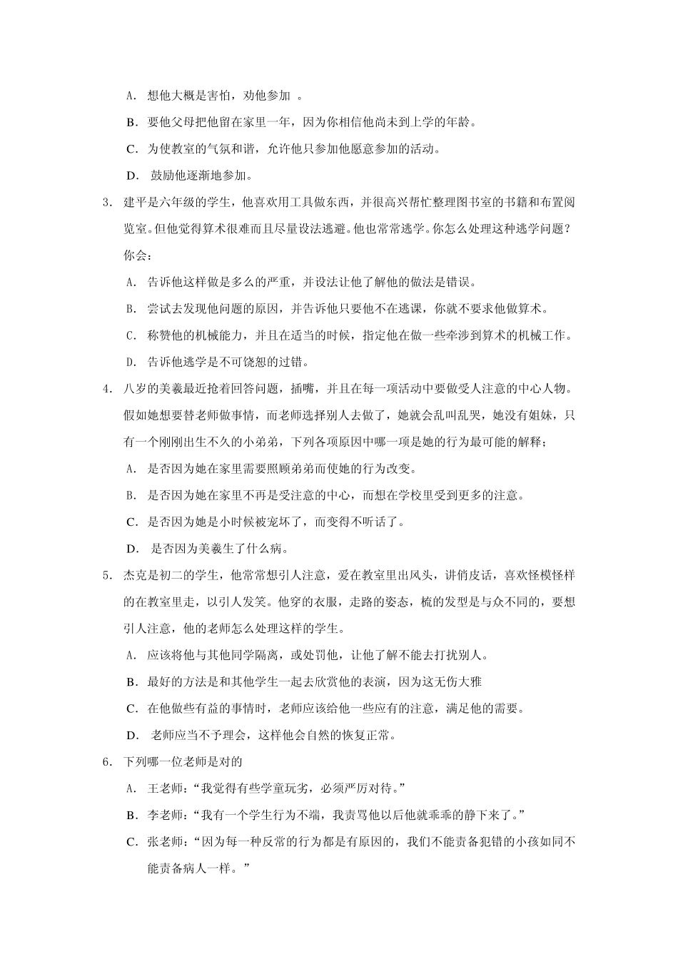
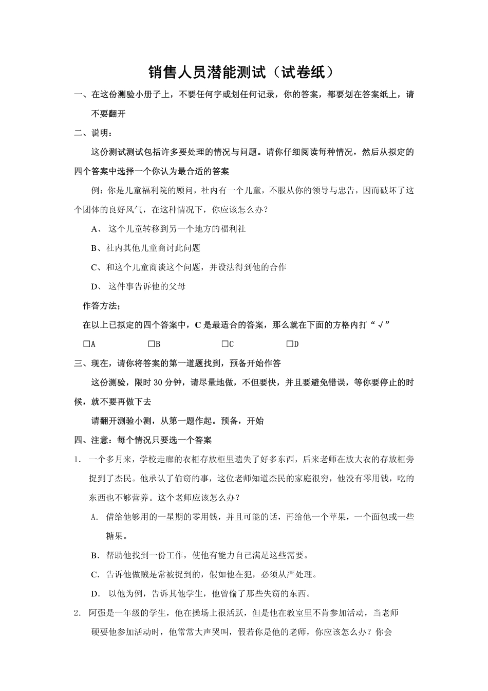
销售人员潜能测试(试卷纸)一、在这份测验小册子上,不要任何字或划任何记录,你的答案,都要划在答案纸上,请不要翻开二、说明:这份测试测试包括许多要处理的情况与问题。请你仔细阅读每种情况,然后从拟定的四个答案中选择一个你认为最合适的答案例:你是儿童福利院的顾问,社内有一个儿童,不服从你的领导与忠告,因而破坏了这个团体的良好风气,在这种情况下,你应该怎么办?A、这个儿童转移到另一个地方的福利社B、社内其他儿童商讨此问题C、和这个儿童商谈这个问题,并设法得到他的合作D、这件事告诉他的父母作答方法;在以上已拟定的四个答案中,C是最适合的答案,那么就在下面的方格内打“√”□A□B□C□D三、现在,请你将答案的第一道题找到,预备开始作答这份测验,限时30分钟,请尽量地做,不但要快,并且要避免错误,等你要停止的时候,就不要再做下去请翻开测验小测,从第一题作起。预备,开始四、注意:每个情况只要选一个答案1.一个多月来,学校走廊的衣柜存放柜里遗失了好多东西,后来老师在放大衣的存放柜旁捉到了杰民。他承认了偷窃的事,这位老师知道杰民的家庭很穷,他没有零用钱,吃的东西也不够营养。这个老师应该怎么办?A.借给他够用的一星期的零用钱,并且可能的话,再给他一个苹果,一个面包或一些糖果。B.帮助他找到一份工作,使他有能力自己满足这些需要。C.告诉他做贼是常被捉到的,假如他在犯,必须从严处理。D.以他为例,告诉其他学生,他曾偷了那些失窃的东西。2.阿强是一年级的学生,他在操场上很活跃,但是他在教室里不肯参加活动,当老师硬要他参加活动时,他常常大声哭叫,假若你是他的老师,你应该怎么办?你会A.想他大概是害怕,劝他参加。B.要他父母把他留在家里一年,因为你相信他尚未到上学的年龄。C.为使教室的气氛和谐,允许他只参加他愿意参加的活动。D.鼓励他逐渐地参加。3.建平是六年级的学生,他喜欢用工具做东西,并很高兴帮忙整理图书室的书籍和布置阅览室。但他觉得算术很难而且尽量设法逃避。他也常常逃学。你怎么处理这种逃学问题?你会:A.告诉他这样做是多么的严重,并设法让他了解他的做法是错误。B.尝试去发现他问题的原因,并告诉他只要他不在逃课,你就不要求他做算术。C.称赞他的机械能力,并且在适当的时候,指定他在做一些牵涉到算术的机械工作。D.告诉他逃学是不可饶恕的过错。4.八岁的美羲最近抢着回答问题,插嘴,并且在每一项活动中要做受人注意的中心人物。...

1、当您付费下载文档后,您只拥有了使用权限,并不意味着购买了版权,文档只能用于自身使用,不得用于其他商业用途(如 [转卖]进行直接盈利或[编辑后售卖]进行间接盈利)。
2、本站所有内容均由合作方或网友上传,本站不对文档的完整性、权威性及其观点立场正确性做任何保证或承诺!文档内容仅供研究参考,付费前请自行鉴别。
3、如文档内容存在违规,或者侵犯商业秘密、侵犯著作权等,请点击“违规举报”。

碎片内容

蜗牛文库的最新文档

二年级数学下册其中检测卷二年级数学下册其中检测卷附答案#期中测试卷.pdf
10.00金币
0下载
二年级数学下册期末质检卷(苏教版)二年级数学下册期末质检卷(苏教版)#期末复习 #期末测试卷 #二年级数学 #二年级数学下册#关注我持续更新小学知识.pdf
10.00金币
0下载
二年级数学下册期末混合运算专项练习二年级数学下册期末混合运算专项练习#二年级#二年级数学下册#关注我持续更新小学知识 #知识分享 #家长收藏孩子受益.pdf
10.00金币
1下载
二年级数学下册年月日三类周期问题解题方法二年级数学下册年月日三类周期问题解题方法#二年级#二年级数学下册#知识分享 #关注我持续更新小学知识 #家长收藏孩子受益.pdf
10.00金币
0下载
二年级数学下册解决问题专项训练二年级数学下册解决问题专项训练#专项训练#解决问题#二年级#二年级数学下册#知识分享.pdf
10.00金币
1下载
二年级数学下册还原问题二年级数学下册还原问题#二年级#二年级数学#关注我持续更新小学知识 #知识分享 #家长收藏孩子受益.pdf
10.00金币
1下载
二年级数学下册第六单元考试卷家长打印出来给孩子测试测试争取拿到高分!#小学二年级试卷分享 #二年级第六单考试数学 #第六单考试#二年级数学下册.pdf
10.00金币
0下载
二年级数学下册必背顺口溜口诀汇总二年级数学下册必背顺口溜口诀汇总#二年级#二年级数学下册 #知识分享 #家长收藏孩子受益 #关注我持续更新小学知识.pdf
10.00金币
0下载
二年级数学下册《重点难点思维题》两大问题解决技巧和方法巧算星期几解决周期问题还原问题强化思维训练老师精心整理家长可以打印出来给孩子练习#家长收藏孩子受益 #学霸秘籍 #思维训练 #二年级 #知识点总结.pdf
10.00金币
0下载
二年级数学下册 必背公式大全寒假提前背一背开学更轻松#二年级 #二年级数学 #二年级数学下册 #寒假充电计划 #公式.pdf
10.00金币
0下载
蜗牛文库+ 关注
实名认证
内容提供者

提供各种专业文档内容

确认删除?
QQ
  • QQ点击这里给我发消息
微信客服
  • 微信客服
回到顶部