电脑桌面
添加蜗牛文库到电脑桌面
安装后可以在桌面快捷访问

QP01文件管理程序.docVIP免费

QP01文件管理程序.doc_第1页
QP01文件管理程序.doc_第2页
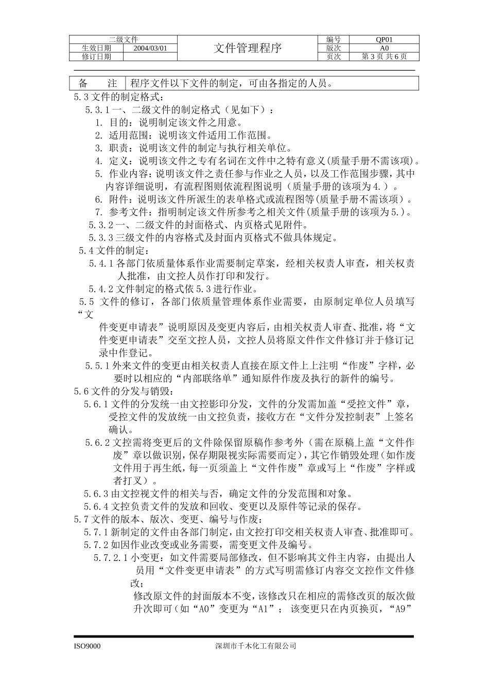
QP01文件管理程序.doc_第3页
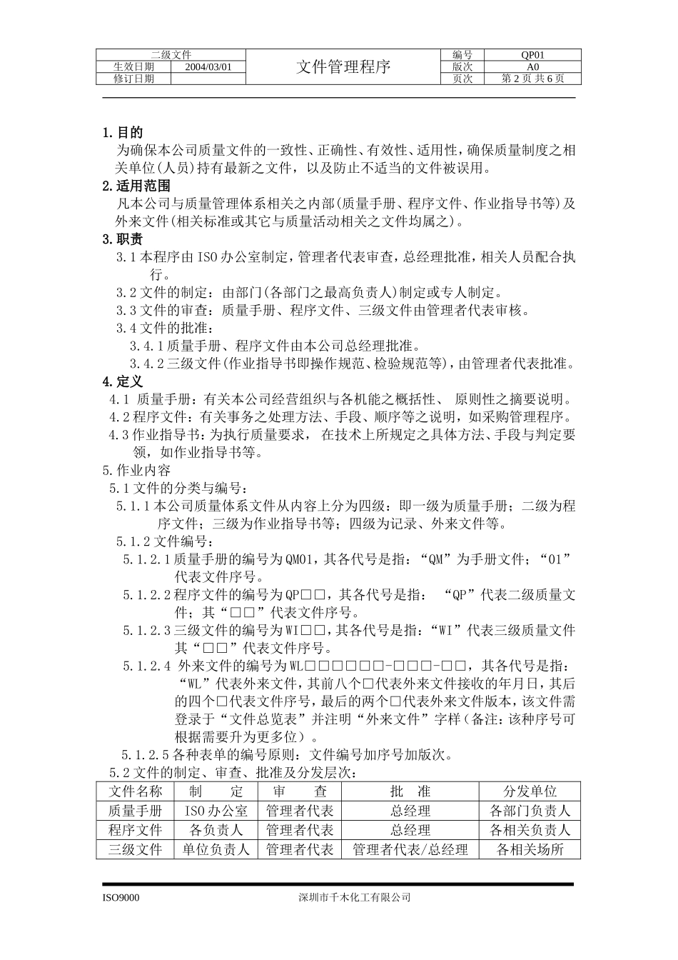
深圳市千木化工有限公司文件管理程序文件编号版本生效日期页次QP01A2003/03/01第1页共6页制定单位制定审查批准ISO办公室修订记录NO章节号修订摘要修订人二级文件文件管理程序编号QP01生效日期2004/03/01版次A0修订日期页次第2页共6页1.目的为确保本公司质量文件的一致性、正确性、有效性、适用性,确保质量制度之相关单位(人员)持有最新之文件,以及防止不适当的文件被误用。2.适用范围凡本公司与质量管理体系相关之内部(质量手册、程序文件、作业指导书等)及外来文件(相关标准或其它与质量活动相关之文件均属之)。3.职责3.1本程序由ISO办公室制定,管理者代表审查,总经理批准,相关人员配合执行。3.2文件的制定:由部门(各部门之最高负责人)制定或专人制定。3.3文件的审查:质量手册、程序文件、三级文件由管理者代表审核。3.4文件的批准:3.4.1质量手册、程序文件由本公司总经理批准。3.4.2三级文件(作业指导书即操作规范、检验规范等),由管理者代表批准。4.定义4.1质量手册:有关本公司经营组织与各机能之概括性、原则性之摘要说明。4.2程序文件:有关事务之处理方法、手段、顺序等之说明,如采购管理程序。4.3作业指导书:为执行质量要求,在技术上所规定之具体方法、手段与判定要领,如作业指导书等。5.作业内容5.1文件的分类与编号:5.1.1本公司质量体系文件从内容上分为四级:即一级为质量手册;二级为程序文件;三级为作业指导书等;四级为记录、外来文件等。5.1.2文件编号:5.1.2.1质量手册的编号为QM01,其各代号是指:“QM”为手册文件;“01”代表文件序号。5.1.2.2程序文件的编号为QP□□,其各代号是指:“QP”代表二级质量文件;其“□□”代表文件序号。5.1.2.3三级文件的编号为WI□□,其各代号是指:“WI”代表三级质量文件其“□□”代表文件序号。5.1.2.4外来文件的编号为WL□□□□□□-□□□-□□,其各代号是指:“WL”代表外来文件,其前八个□代表外来文件接收的年月日,其后的四个□代表文件序号,最后的两个□代表外来文件版本,该文件需登录于“文件总览表”并注明“外来文件”字样(备注:该种序号可根据需要升为更多位)。5.1.2.5各种表单的编号原则:文件编号加序号加版次。5.2文件的制定、审查、批准及分发层次:文件名称制定审查批准分发单位质量手册ISO办公室管理者代表总经理各部门负责人程序文件各负责人管理者代表总经理各相关负责人三级文件单位负责人管理者代表管理者代表/总经理各相关场所ISO9000深圳...

1、当您付费下载文档后,您只拥有了使用权限,并不意味着购买了版权,文档只能用于自身使用,不得用于其他商业用途(如 [转卖]进行直接盈利或[编辑后售卖]进行间接盈利)。
2、本站所有内容均由合作方或网友上传,本站不对文档的完整性、权威性及其观点立场正确性做任何保证或承诺!文档内容仅供研究参考,付费前请自行鉴别。
3、如文档内容存在违规,或者侵犯商业秘密、侵犯著作权等,请点击“违规举报”。

碎片内容

蜗牛文库的最新文档

二年级数学下册其中检测卷二年级数学下册其中检测卷附答案#期中测试卷.pdf
10.00金币
0下载
二年级数学下册期末质检卷(苏教版)二年级数学下册期末质检卷(苏教版)#期末复习 #期末测试卷 #二年级数学 #二年级数学下册#关注我持续更新小学知识.pdf
10.00金币
0下载
二年级数学下册期末混合运算专项练习二年级数学下册期末混合运算专项练习#二年级#二年级数学下册#关注我持续更新小学知识 #知识分享 #家长收藏孩子受益.pdf
10.00金币
1下载
二年级数学下册年月日三类周期问题解题方法二年级数学下册年月日三类周期问题解题方法#二年级#二年级数学下册#知识分享 #关注我持续更新小学知识 #家长收藏孩子受益.pdf
10.00金币
0下载
二年级数学下册解决问题专项训练二年级数学下册解决问题专项训练#专项训练#解决问题#二年级#二年级数学下册#知识分享.pdf
10.00金币
1下载
二年级数学下册还原问题二年级数学下册还原问题#二年级#二年级数学#关注我持续更新小学知识 #知识分享 #家长收藏孩子受益.pdf
10.00金币
1下载
二年级数学下册第六单元考试卷家长打印出来给孩子测试测试争取拿到高分!#小学二年级试卷分享 #二年级第六单考试数学 #第六单考试#二年级数学下册.pdf
10.00金币
0下载
二年级数学下册必背顺口溜口诀汇总二年级数学下册必背顺口溜口诀汇总#二年级#二年级数学下册 #知识分享 #家长收藏孩子受益 #关注我持续更新小学知识.pdf
10.00金币
0下载
二年级数学下册《重点难点思维题》两大问题解决技巧和方法巧算星期几解决周期问题还原问题强化思维训练老师精心整理家长可以打印出来给孩子练习#家长收藏孩子受益 #学霸秘籍 #思维训练 #二年级 #知识点总结.pdf
10.00金币
0下载
二年级数学下册 必背公式大全寒假提前背一背开学更轻松#二年级 #二年级数学 #二年级数学下册 #寒假充电计划 #公式.pdf
10.00金币
0下载
蜗牛文库+ 关注
实名认证
内容提供者

提供各种专业文档内容

确认删除?
QQ
  • QQ点击这里给我发消息
微信客服
  • 微信客服
回到顶部