电脑桌面
添加蜗牛文库到电脑桌面
安装后可以在桌面快捷访问

QP08采购管理程序.docVIP免费

QP08采购管理程序.doc_第1页
QP08采购管理程序.doc_第2页
QP08采购管理程序.doc_第3页
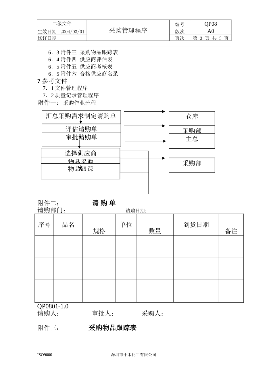
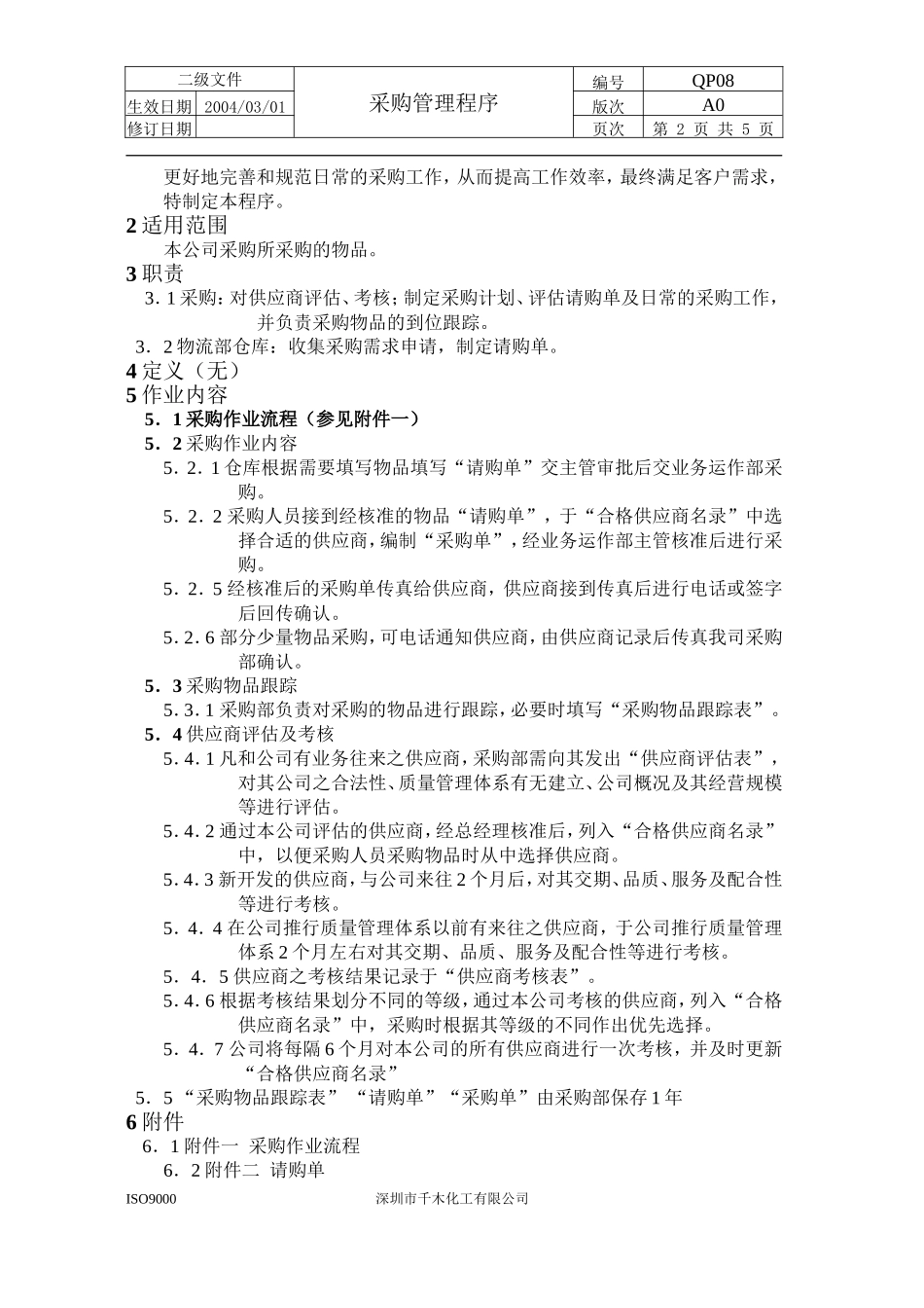
-1目的为保证对供应商评估、考核有据可依,确保本公司采购的物品符合采购要求,深圳市千木化工有限公司采购管理程序文件编号版本生效日期页次QP08A2002/07/30第1页共7页制定单位制定审查批准业务运作部修订记录NO章节号修订摘要修订人二级文件采购管理程序编号QP08生效日期2004/03/01版次A0修订日期页次第2页共5页更好地完善和规范日常的采购工作,从而提高工作效率,最终满足客户需求,特制定本程序。2适用范围本公司采购所采购的物品。3职责3.1采购:对供应商评估、考核;制定采购计划、评估请购单及日常的采购工作,并负责采购物品的到位跟踪。3.2物流部仓库:收集采购需求申请,制定请购单。4定义(无)5作业内容5.1采购作业流程(参见附件一)5.2采购作业内容5.2.1仓库根据需要填写物品填写“请购单”交主管审批后交业务运作部采购。5.2.2采购人员接到经核准的物品“请购单”,于“合格供应商名录”中选择合适的供应商,编制“采购单”,经业务运作部主管核准后进行采购。5.2.5经核准后的采购单传真给供应商,供应商接到传真后进行电话或签字后回传确认。5.2.6部分少量物品采购,可电话通知供应商,由供应商记录后传真我司采购部确认。5.3采购物品跟踪5.3.1采购部负责对采购的物品进行跟踪,必要时填写“采购物品跟踪表”。5.4供应商评估及考核5.4.1凡和公司有业务往来之供应商,采购部需向其发出“供应商评估表”,对其公司之合法性、质量管理体系有无建立、公司概况及其经营规模等进行评估。5.4.2通过本公司评估的供应商,经总经理核准后,列入“合格供应商名录”中,以便采购人员采购物品时从中选择供应商。5.4.3新开发的供应商,与公司来往2个月后,对其交期、品质、服务及配合性等进行考核。5.4.4在公司推行质量管理体系以前有来往之供应商,于公司推行质量管理体系2个月左右对其交期、品质、服务及配合性等进行考核。5.4.5供应商之考核结果记录于“供应商考核表”。5.4.6根据考核结果划分不同的等级,通过本公司考核的供应商,列入“合格供应商名录”中,采购时根据其等级的不同作出优先选择。5.4.7公司将每隔6个月对本公司的所有供应商进行一次考核,并及时更新“合格供应商名录”5.5“采购物品跟踪表”“请购单”“采购单”由采购部保存1年6附件6.1附件一采购作业流程6.2附件二请购单ISO9000深圳市千木化工有限公司二级文件采购管理程序编号QP08生效日期2004/03/01版次A0修订日期页次第3页共5页6.3...

1、当您付费下载文档后,您只拥有了使用权限,并不意味着购买了版权,文档只能用于自身使用,不得用于其他商业用途(如 [转卖]进行直接盈利或[编辑后售卖]进行间接盈利)。
2、本站所有内容均由合作方或网友上传,本站不对文档的完整性、权威性及其观点立场正确性做任何保证或承诺!文档内容仅供研究参考,付费前请自行鉴别。
3、如文档内容存在违规,或者侵犯商业秘密、侵犯著作权等,请点击“违规举报”。

碎片内容

蜗牛文库的最新文档

二年级数学下册其中检测卷二年级数学下册其中检测卷附答案#期中测试卷.pdf
10.00金币
0下载
二年级数学下册期末质检卷(苏教版)二年级数学下册期末质检卷(苏教版)#期末复习 #期末测试卷 #二年级数学 #二年级数学下册#关注我持续更新小学知识.pdf
10.00金币
0下载
二年级数学下册期末混合运算专项练习二年级数学下册期末混合运算专项练习#二年级#二年级数学下册#关注我持续更新小学知识 #知识分享 #家长收藏孩子受益.pdf
10.00金币
1下载
二年级数学下册年月日三类周期问题解题方法二年级数学下册年月日三类周期问题解题方法#二年级#二年级数学下册#知识分享 #关注我持续更新小学知识 #家长收藏孩子受益.pdf
10.00金币
0下载
二年级数学下册解决问题专项训练二年级数学下册解决问题专项训练#专项训练#解决问题#二年级#二年级数学下册#知识分享.pdf
10.00金币
1下载
二年级数学下册还原问题二年级数学下册还原问题#二年级#二年级数学#关注我持续更新小学知识 #知识分享 #家长收藏孩子受益.pdf
10.00金币
1下载
二年级数学下册第六单元考试卷家长打印出来给孩子测试测试争取拿到高分!#小学二年级试卷分享 #二年级第六单考试数学 #第六单考试#二年级数学下册.pdf
10.00金币
0下载
二年级数学下册必背顺口溜口诀汇总二年级数学下册必背顺口溜口诀汇总#二年级#二年级数学下册 #知识分享 #家长收藏孩子受益 #关注我持续更新小学知识.pdf
10.00金币
0下载
二年级数学下册《重点难点思维题》两大问题解决技巧和方法巧算星期几解决周期问题还原问题强化思维训练老师精心整理家长可以打印出来给孩子练习#家长收藏孩子受益 #学霸秘籍 #思维训练 #二年级 #知识点总结.pdf
10.00金币
0下载
二年级数学下册 必背公式大全寒假提前背一背开学更轻松#二年级 #二年级数学 #二年级数学下册 #寒假充电计划 #公式.pdf
10.00金币
0下载
蜗牛文库+ 关注
实名认证
内容提供者

提供各种专业文档内容

确认删除?
QQ
  • QQ点击这里给我发消息
微信客服
  • 微信客服
回到顶部