电脑桌面
添加蜗牛文库到电脑桌面
安装后可以在桌面快捷访问

03行政部内审检查表2017.docVIP免费

03行政部内审检查表2017.doc_第1页
03行政部内审检查表2017.doc_第2页
03行政部内审检查表2017.doc_第3页
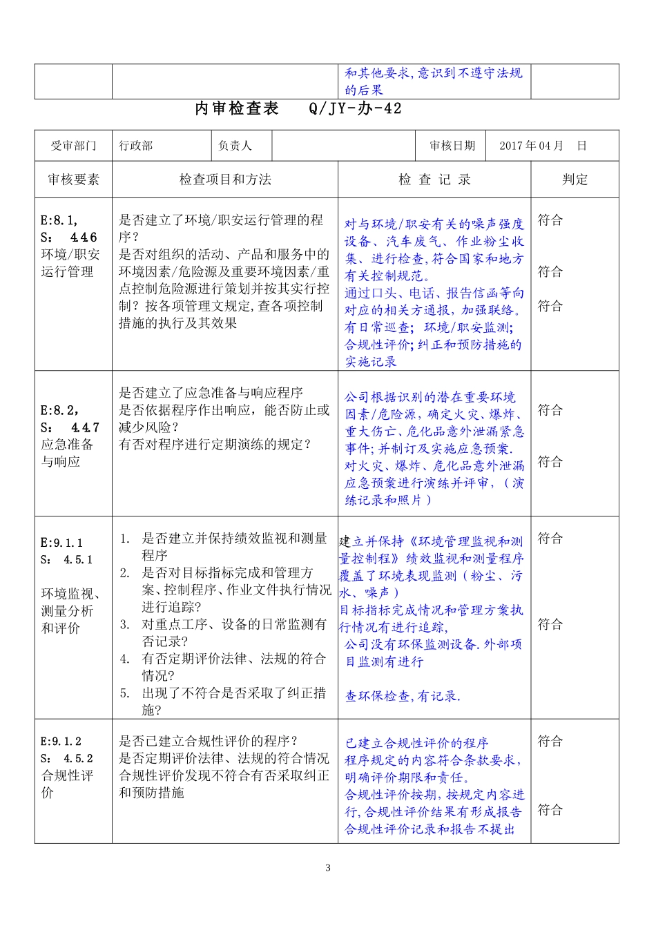
XXXXXXXXXXX有限公司内审检查表Q/JY-办-42受审部门行政部负责人审核日期2017年04月日审核要素检查项目和方法检查记录判定E:5.3S4.4.1岗位、职责和权限有否公司组织架构,各部门及人员岗位职责和任职资格文件所有人员是否了解相关岗位人员的岗位职责(与相关人员面谈)编制了《公司组织架构图》《公司岗位说明书》并执行各部门人员能了解本岗位职责符合E:7.1.2,7.2,7.3S:4.4.2人员、培训、意识公司是否确定从事影响产品质量/环境工作人员所必要的能力是否建立,实施员工培训的程序?是否按要求制订《年度培训计划》培训是否按要求实施、考核并记录是否对培训的有效性进行了评价?公司在现行的《人力资源控制程序》《公司岗位说明书》对人员岗位、能力和培训作出规定,行政部已制定特种作业人员登记表,行政部已建立,实施员工培训的程序行政部已制定2014年度的《年度培训计划》培训内容:方针、目标、指标、意识和程序、应急预案的培训;对内审员,从事特殊工作的人员培训并进行了资格认定;都有相关的培训记录及考核记录,也有年度绩效考核符合符合符合符合E:7.1,S4.4.1办公用品及设备管理有否公车、办公用及设备,环境设施的管理规定?有否台帐及发放、使用、维修的相关记录执行《车辆管理制度》《办公设备用品管理规定》在车辆进出厂区期间注意熄火、控制车辆噪声、修理时防止漏油,控制洗车污水排放。办公设备用品有台账、登记和控制维修使用的棉纱、手套,更换时废弃物分类收集处理。注意保管易燃物、油类,不着火。符合符合符合1XXXXXXXXXXXXXX有限公司内审检查表Q/JY-办-42受审部门行政部负责人审核日期2017年04月日审核要素检查项目和方法检查记录判定E:7.4S:4.4.3信息沟通与交流是否制定了信息交流参与和沟通的程序?公司信息通报采取何种方式?异常和紧急信息如何通报?外部相关方,内部人员沟通开展的方式、是否有效实施、问题是否得到解决(查相关的会议记录,各种通知、通告,重要的电话记录,来往函件等)员工代表参与相关的职安管理活动的项目及其效果公司建立并执行《信息交流与沟通控制程序》《对相关性方施加影响管理办法》。外部,内部沟通实施有效,信息传递的渠道畅通建立《应急准备和响应控制程序》执行紧急信息通报沟通方式:联系单;员工手册;宣传栏;计算机网络,例会有员工代表参与相关的职安管理活动的记录和总结符合符合符合E:8.1S:4.4.6办公、消防用品及设备采购是否制定选择和评价服务供方和重新评价准则?负责环境的专用品及...

1、当您付费下载文档后,您只拥有了使用权限,并不意味着购买了版权,文档只能用于自身使用,不得用于其他商业用途(如 [转卖]进行直接盈利或[编辑后售卖]进行间接盈利)。
2、本站所有内容均由合作方或网友上传,本站不对文档的完整性、权威性及其观点立场正确性做任何保证或承诺!文档内容仅供研究参考,付费前请自行鉴别。
3、如文档内容存在违规,或者侵犯商业秘密、侵犯著作权等,请点击“违规举报”。

碎片内容

蜗牛文库的最新文档

二年级数学下册其中检测卷二年级数学下册其中检测卷附答案#期中测试卷.pdf
10.00金币
0下载
二年级数学下册期末质检卷(苏教版)二年级数学下册期末质检卷(苏教版)#期末复习 #期末测试卷 #二年级数学 #二年级数学下册#关注我持续更新小学知识.pdf
10.00金币
0下载
二年级数学下册期末混合运算专项练习二年级数学下册期末混合运算专项练习#二年级#二年级数学下册#关注我持续更新小学知识 #知识分享 #家长收藏孩子受益.pdf
10.00金币
1下载
二年级数学下册年月日三类周期问题解题方法二年级数学下册年月日三类周期问题解题方法#二年级#二年级数学下册#知识分享 #关注我持续更新小学知识 #家长收藏孩子受益.pdf
10.00金币
0下载
二年级数学下册解决问题专项训练二年级数学下册解决问题专项训练#专项训练#解决问题#二年级#二年级数学下册#知识分享.pdf
10.00金币
1下载
二年级数学下册还原问题二年级数学下册还原问题#二年级#二年级数学#关注我持续更新小学知识 #知识分享 #家长收藏孩子受益.pdf
10.00金币
1下载
二年级数学下册第六单元考试卷家长打印出来给孩子测试测试争取拿到高分!#小学二年级试卷分享 #二年级第六单考试数学 #第六单考试#二年级数学下册.pdf
10.00金币
0下载
二年级数学下册必背顺口溜口诀汇总二年级数学下册必背顺口溜口诀汇总#二年级#二年级数学下册 #知识分享 #家长收藏孩子受益 #关注我持续更新小学知识.pdf
10.00金币
0下载
二年级数学下册《重点难点思维题》两大问题解决技巧和方法巧算星期几解决周期问题还原问题强化思维训练老师精心整理家长可以打印出来给孩子练习#家长收藏孩子受益 #学霸秘籍 #思维训练 #二年级 #知识点总结.pdf
10.00金币
0下载
二年级数学下册 必背公式大全寒假提前背一背开学更轻松#二年级 #二年级数学 #二年级数学下册 #寒假充电计划 #公式.pdf
10.00金币
0下载
蜗牛文库+ 关注
实名认证
内容提供者

提供各种专业文档内容

确认删除?
QQ
  • QQ点击这里给我发消息
微信客服
  • 微信客服
回到顶部