电脑桌面
添加蜗牛文库到电脑桌面
安装后可以在桌面快捷访问

26.内部质量审核.docVIP免费

26.内部质量审核.doc_第1页
26.内部质量审核.doc_第2页
26.内部质量审核.doc_第3页
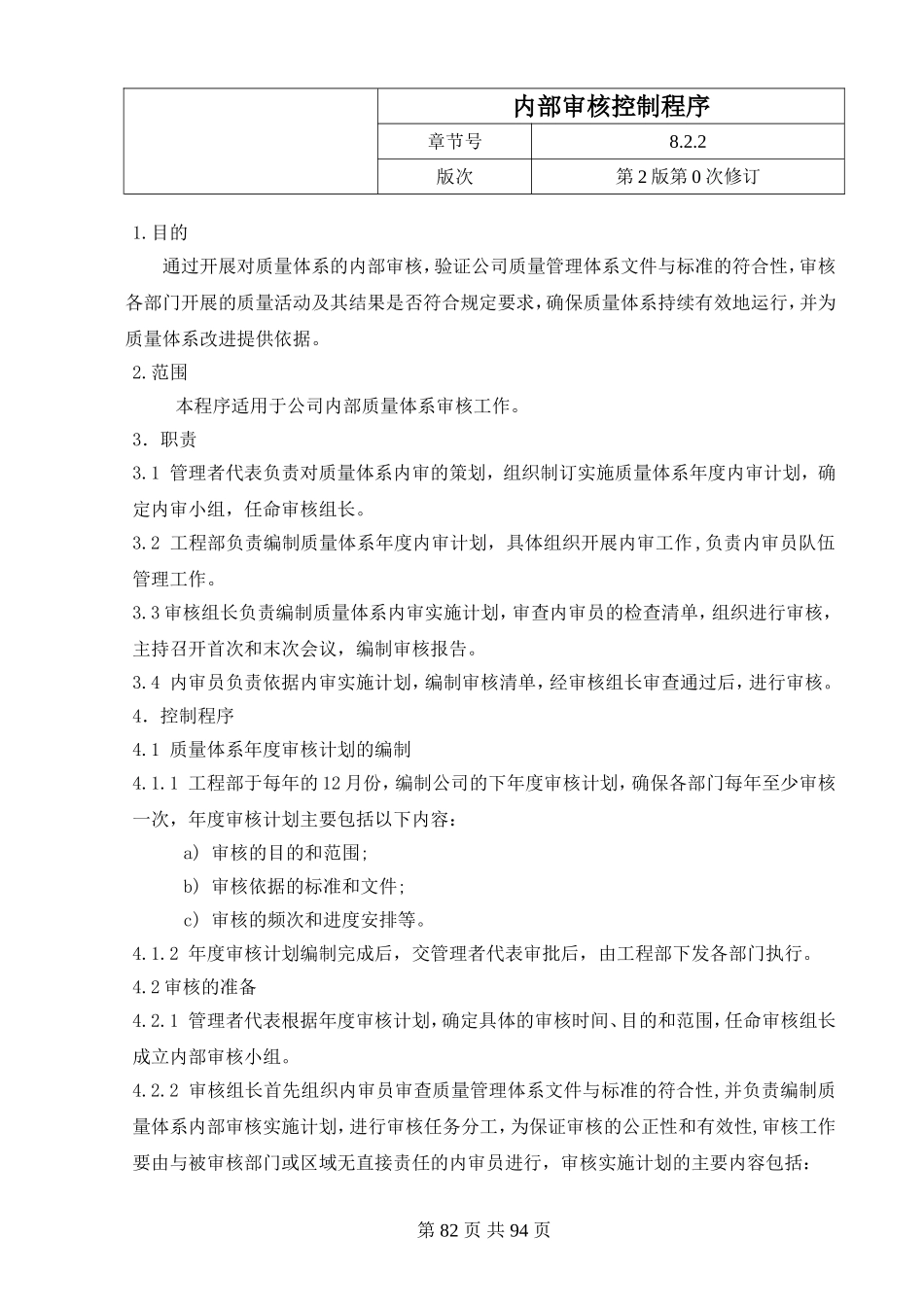
内部审核控制程序章节号8.2.2版次第2版第0次修订1.目的通过开展对质量体系的内部审核,验证公司质量管理体系文件与标准的符合性,审核各部门开展的质量活动及其结果是否符合规定要求,确保质量体系持续有效地运行,并为质量体系改进提供依据。2.范围本程序适用于公司内部质量体系审核工作。3.职责3.1管理者代表负责对质量体系内审的策划,组织制订实施质量体系年度内审计划,确定内审小组,任命审核组长。3.2工程部负责编制质量体系年度内审计划,具体组织开展内审工作,负责内审员队伍管理工作。3.3审核组长负责编制质量体系内审实施计划,审查内审员的检查清单,组织进行审核,主持召开首次和末次会议,编制审核报告。3.4内审员负责依据内审实施计划,编制审核清单,经审核组长审查通过后,进行审核。4.控制程序4.1质量体系年度审核计划的编制4.1.1工程部于每年的12月份,编制公司的下年度审核计划,确保各部门每年至少审核一次,年度审核计划主要包括以下内容:a)审核的目的和范围;b)审核依据的标准和文件;c)审核的频次和进度安排等。4.1.2年度审核计划编制完成后,交管理者代表审批后,由工程部下发各部门执行。4.2审核的准备4.2.1管理者代表根据年度审核计划,确定具体的审核时间、目的和范围,任命审核组长成立内部审核小组。4.2.2审核组长首先组织内审员审查质量管理体系文件与标准的符合性,并负责编制质量体系内部审核实施计划,进行审核任务分工,为保证审核的公正性和有效性,审核工作要由与被审核部门或区域无直接责任的内审员进行,审核实施计划的主要内容包括:第82页共94页内部审核控制程序章节号8.2.2版次第2版第0次修订a)审核的目的、范围、依据和方式;b)受审核的部门和审核的要素;c)审核员分工和进度安排;d)审核的重点和要求等。4.2.3审核的方式主要分为按要素审核和按部门审核两种方式进行。4.2.4内部审核实施计划经管理者代表审批后,于审核前一周,发放至被审核部门,被审核部门进行有关的文件准备工作。4.2.5内审员依据审核实施计划,编制检查清单,由审核组长进行审批并保管,检查清单的具体内容不能通知被审核部门,于正式审核前发与审核员。4.3实施审核4.3.1由审核组长主持召开审核首次会议,由审核组成员、被审核单位负责人、资料员及有关领导参加。主要内容包括:宣读审核实施计划并进行必要的说明、介绍审核组成员、提出有关的要求等。4.3.2内审员依据审核计划和检查清单实施审核,通过交谈、查阅文件、现场检查等方式收...

1、当您付费下载文档后,您只拥有了使用权限,并不意味着购买了版权,文档只能用于自身使用,不得用于其他商业用途(如 [转卖]进行直接盈利或[编辑后售卖]进行间接盈利)。
2、本站所有内容均由合作方或网友上传,本站不对文档的完整性、权威性及其观点立场正确性做任何保证或承诺!文档内容仅供研究参考,付费前请自行鉴别。
3、如文档内容存在违规,或者侵犯商业秘密、侵犯著作权等,请点击“违规举报”。

碎片内容

蜗牛文库的最新文档

二年级数学下册其中检测卷二年级数学下册其中检测卷附答案#期中测试卷.pdf
10.00金币
0下载
二年级数学下册期末质检卷(苏教版)二年级数学下册期末质检卷(苏教版)#期末复习 #期末测试卷 #二年级数学 #二年级数学下册#关注我持续更新小学知识.pdf
10.00金币
0下载
二年级数学下册期末混合运算专项练习二年级数学下册期末混合运算专项练习#二年级#二年级数学下册#关注我持续更新小学知识 #知识分享 #家长收藏孩子受益.pdf
10.00金币
1下载
二年级数学下册年月日三类周期问题解题方法二年级数学下册年月日三类周期问题解题方法#二年级#二年级数学下册#知识分享 #关注我持续更新小学知识 #家长收藏孩子受益.pdf
10.00金币
0下载
二年级数学下册解决问题专项训练二年级数学下册解决问题专项训练#专项训练#解决问题#二年级#二年级数学下册#知识分享.pdf
10.00金币
1下载
二年级数学下册还原问题二年级数学下册还原问题#二年级#二年级数学#关注我持续更新小学知识 #知识分享 #家长收藏孩子受益.pdf
10.00金币
1下载
二年级数学下册第六单元考试卷家长打印出来给孩子测试测试争取拿到高分!#小学二年级试卷分享 #二年级第六单考试数学 #第六单考试#二年级数学下册.pdf
10.00金币
0下载
二年级数学下册必背顺口溜口诀汇总二年级数学下册必背顺口溜口诀汇总#二年级#二年级数学下册 #知识分享 #家长收藏孩子受益 #关注我持续更新小学知识.pdf
10.00金币
0下载
二年级数学下册《重点难点思维题》两大问题解决技巧和方法巧算星期几解决周期问题还原问题强化思维训练老师精心整理家长可以打印出来给孩子练习#家长收藏孩子受益 #学霸秘籍 #思维训练 #二年级 #知识点总结.pdf
10.00金币
0下载
二年级数学下册 必背公式大全寒假提前背一背开学更轻松#二年级 #二年级数学 #二年级数学下册 #寒假充电计划 #公式.pdf
10.00金币
0下载
蜗牛文库+ 关注
实名认证
内容提供者

提供各种专业文档内容

确认删除?
QQ
  • QQ点击这里给我发消息
微信客服
  • 微信客服
回到顶部