电脑桌面
添加蜗牛文库到电脑桌面
安装后可以在桌面快捷访问

2022年新版《安全生产法》培训考试卷50题(二).docxVIP免费

2022年新版《安全生产法》培训考试卷50题(二).docx_第1页
2022年新版《安全生产法》培训考试卷50题(二).docx_第2页
2022年新版《安全生产法》培训考试卷50题(二).docx_第3页
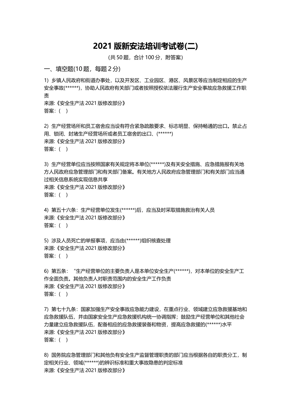
2021版新安法培训考试卷(二)(共50题,合计100分,附答案)一、填空题(10题,每题2分)1)乡镇人民政府和街道办事处,以及开发区、工业园区、港区、风景区等应当制定相应的生产安全事故(******),协助人民政府有关部门或者按照授权依法履行生产安全事故应急救援工作职责来源:《安全生产法2021版修改部分》答案:()2)生产经营场所和员工宿舍应当设有符合紧急疏散要求、标志明显、保持畅通的出口。禁止占用、锁闭、封堵生产经营场所或者员工宿舍的出口、(******)来源:《安全生产法2021版修改部分》答案:()3)生产经营单位应当按照国家有关规定将本单位(******)及有关安全措施、应急措施报有关地方人民政府应急管理部门和有关部门备案。有关地方人民政府应急管理部门和有关部门应当通过相关信息系统实现信息共享来源:《安全生产法2021版修改部分》答案:()4)第五十六条:生产经营单位发生(******)后,应当及时采取措施救治有关人员来源:《安全生产法2021版修改部分》答案:()5)涉及人员死亡的举报事项,应当由(******)组织核查处理来源:《安全生产法2021版修改部分》答案:()6)第五条:“生产经营单位的主要负责人是本单位安全生产(******),对本单位的安全生产工作全面负责。其他负责人对职责范围内的安全生产工作负责来源:《安全生产法2021版修改部分》答案:()7)第七十九条:国家加强生产安全事故应急能力建设,在重点行业、领域建立应急救援基地和应急救援队伍,并由国家安全生产应急救援机构统一协调指挥;鼓励生产经营单位和其他社会力量建立应急救援队伍,配备相应的应急救援装备和物资,提高应急救援的(******)水平来源:《安全生产法2021版修改部分》答案:()8)国务院应急管理部门和其他负有安全生产监督管理职责的部门应当根据各自的职责分工,制定相关行业、领域(******)的辨识标准和重大事故隐患的判定标准来源:《安全生产法2021版修改部分》答案:()9)第四十一条:生产经营单位应当建立安全风险(******)制度,按照安全风险分级采取相应的管控措施来源:《安全生产法2021版修改部分》答案:()10)第三十四条:矿山、金属冶炼建设项目和用于生产、储存、装卸危险物品的建设项目的施工单位必须按照批准的(******)设计施工,并对安全设施的工程质量负责来源:《安全生产法2021版修改部分》答案:()二、判断题(10题,每题1分)1)在刑法第一百三十四条后增加一条,作为第一百三十四条之一:“在生产、作业中违反有关安全管理的规定,有下列情形之一,...

1、当您付费下载文档后,您只拥有了使用权限,并不意味着购买了版权,文档只能用于自身使用,不得用于其他商业用途(如 [转卖]进行直接盈利或[编辑后售卖]进行间接盈利)。
2、本站所有内容均由合作方或网友上传,本站不对文档的完整性、权威性及其观点立场正确性做任何保证或承诺!文档内容仅供研究参考,付费前请自行鉴别。
3、如文档内容存在违规,或者侵犯商业秘密、侵犯著作权等,请点击“违规举报”。

碎片内容

蜗牛文库的最新文档

二年级数学下册其中检测卷二年级数学下册其中检测卷附答案#期中测试卷.pdf
10.00金币
0下载
二年级数学下册期末质检卷(苏教版)二年级数学下册期末质检卷(苏教版)#期末复习 #期末测试卷 #二年级数学 #二年级数学下册#关注我持续更新小学知识.pdf
10.00金币
0下载
二年级数学下册期末混合运算专项练习二年级数学下册期末混合运算专项练习#二年级#二年级数学下册#关注我持续更新小学知识 #知识分享 #家长收藏孩子受益.pdf
10.00金币
1下载
二年级数学下册年月日三类周期问题解题方法二年级数学下册年月日三类周期问题解题方法#二年级#二年级数学下册#知识分享 #关注我持续更新小学知识 #家长收藏孩子受益.pdf
10.00金币
0下载
二年级数学下册解决问题专项训练二年级数学下册解决问题专项训练#专项训练#解决问题#二年级#二年级数学下册#知识分享.pdf
10.00金币
1下载
二年级数学下册还原问题二年级数学下册还原问题#二年级#二年级数学#关注我持续更新小学知识 #知识分享 #家长收藏孩子受益.pdf
10.00金币
1下载
二年级数学下册第六单元考试卷家长打印出来给孩子测试测试争取拿到高分!#小学二年级试卷分享 #二年级第六单考试数学 #第六单考试#二年级数学下册.pdf
10.00金币
0下载
二年级数学下册必背顺口溜口诀汇总二年级数学下册必背顺口溜口诀汇总#二年级#二年级数学下册 #知识分享 #家长收藏孩子受益 #关注我持续更新小学知识.pdf
10.00金币
0下载
二年级数学下册《重点难点思维题》两大问题解决技巧和方法巧算星期几解决周期问题还原问题强化思维训练老师精心整理家长可以打印出来给孩子练习#家长收藏孩子受益 #学霸秘籍 #思维训练 #二年级 #知识点总结.pdf
10.00金币
0下载
二年级数学下册 必背公式大全寒假提前背一背开学更轻松#二年级 #二年级数学 #二年级数学下册 #寒假充电计划 #公式.pdf
10.00金币
0下载
蜗牛文库+ 关注
实名认证
内容提供者

提供各种专业文档内容

确认删除?
QQ
  • QQ点击这里给我发消息
微信客服
  • 微信客服
回到顶部