电脑桌面
添加蜗牛文库到电脑桌面
安装后可以在桌面快捷访问

【食堂制度】公司食堂管理制度(最新).docVIP免费

【食堂制度】公司食堂管理制度(最新).doc_第1页
【食堂制度】公司食堂管理制度(最新).doc_第2页
【食堂制度】公司食堂管理制度(最新).doc_第3页
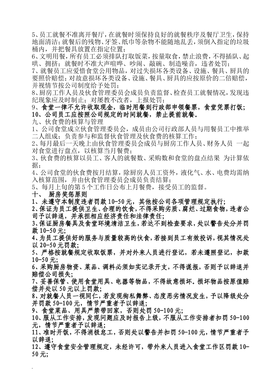
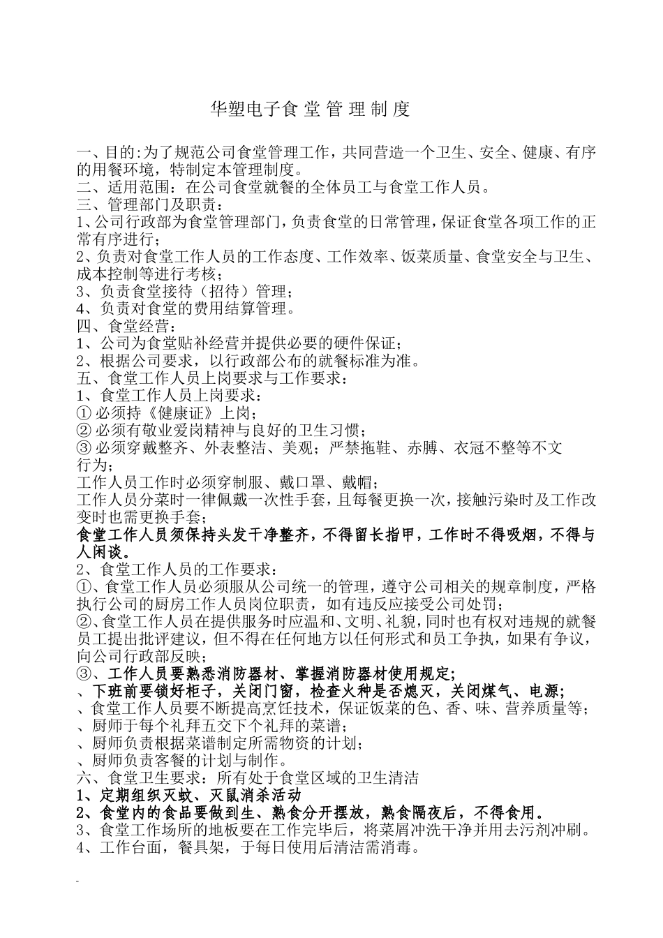
华塑电子食堂管理制度一、目的:为了规范公司食堂管理工作,共同营造一个卫生、安全、健康、有序的用餐环境,特制定本管理制度。二、适用范围:在公司食堂就餐的全体员工与食堂工作人员。三、管理部门及职责:1、公司行政部为食堂管理部门,负责食堂的日常管理,保证食堂各项工作的正常有序进行;2、负责对食堂工作人员的工作态度、工作效率、饭菜质量、食堂安全与卫生、成本控制等进行考核;3、负责食堂接待(招待)管理;4、负责对食堂的费用结算管理。四、食堂经营:1、公司为食堂贴补经营并提供必要的硬件保证;2、根据公司要求,以行政部公布的就餐标准为准。五、食堂工作人员上岗要求与工作要求:1、食堂工作人员上岗要求:①必须持《健康证》上岗;②必须有敬业爱岗精神与良好的卫生习惯;③必须穿戴整齐、外表整洁、美观;严禁拖鞋、赤膊、衣冠不整等不文行为;工作人员工作时必须穿制服、戴口罩、戴帽;工作人员分菜时一律佩戴一次性手套,且每餐更换一次,接触污染时及工作改变时也需更换手套;食堂工作人员须保持头发干净整齐,不得留长指甲,工作时不得吸烟,不得与人闲谈。2、食堂工作人员的工作要求:①、食堂工作人员必须服从公司统一的管理,遵守公司相关的规章制度,严格执行公司的厨房工作人员岗位职责,如有违反应接受公司处罚;②、食堂工作人员在提供服务时应温和、文明、礼貌,同时也有权对违规的就餐员工提出批评建议,但不得在任何地方以任何形式和员工争执,如果有争议,向公司行政部反映;③、工作人员要熟悉消防器材、掌握消防器材使用规定;、下班前要锁好柜子,关闭门窗,检查火种是否熄灭,关闭煤气、电源;、食堂工作人员要不断提高烹饪技术,保证饭菜的色、香、味、营养质量等;、厨师于每个礼拜五交下个礼拜的菜谱;、厨师负责根据菜谱制定所需物资的计划;、厨师负责客餐的计划与制作。六、食堂卫生要求:所有处于食堂区域的卫生清洁1、定期组织灭蚊、灭鼠消杀活动2、食堂内的食品要做到生、熟食分开摆放,熟食隔夜后,不得食用。3、食堂工作场所的地板要在工作完毕后,将菜屑冲洗干净并用去污剂冲刷。4、工作台面,餐具架,于每日使用后清洁需消毒。5、排烟机,炉灶,电锅,蒸饭柜使用完毕后需消毒。6、刀具,砧板,汤勺,炒菜工具每日使用完毕后需消毒。7、菜盆,汤桶每日作业完毕后需消毒,然后摆放好晾干。8、食堂内物品要摆放整齐,及时清理垃圾,严禁随地乱摆放东西,保证通道畅通。9、食堂内必须做到门窗...

1、当您付费下载文档后,您只拥有了使用权限,并不意味着购买了版权,文档只能用于自身使用,不得用于其他商业用途(如 [转卖]进行直接盈利或[编辑后售卖]进行间接盈利)。
2、本站所有内容均由合作方或网友上传,本站不对文档的完整性、权威性及其观点立场正确性做任何保证或承诺!文档内容仅供研究参考,付费前请自行鉴别。
3、如文档内容存在违规,或者侵犯商业秘密、侵犯著作权等,请点击“违规举报”。

碎片内容

蜗牛文库的最新文档

二年级数学下册其中检测卷二年级数学下册其中检测卷附答案#期中测试卷.pdf
10.00金币
0下载
二年级数学下册期末质检卷(苏教版)二年级数学下册期末质检卷(苏教版)#期末复习 #期末测试卷 #二年级数学 #二年级数学下册#关注我持续更新小学知识.pdf
10.00金币
0下载
二年级数学下册期末混合运算专项练习二年级数学下册期末混合运算专项练习#二年级#二年级数学下册#关注我持续更新小学知识 #知识分享 #家长收藏孩子受益.pdf
10.00金币
1下载
二年级数学下册年月日三类周期问题解题方法二年级数学下册年月日三类周期问题解题方法#二年级#二年级数学下册#知识分享 #关注我持续更新小学知识 #家长收藏孩子受益.pdf
10.00金币
0下载
二年级数学下册解决问题专项训练二年级数学下册解决问题专项训练#专项训练#解决问题#二年级#二年级数学下册#知识分享.pdf
10.00金币
1下载
二年级数学下册还原问题二年级数学下册还原问题#二年级#二年级数学#关注我持续更新小学知识 #知识分享 #家长收藏孩子受益.pdf
10.00金币
1下载
二年级数学下册第六单元考试卷家长打印出来给孩子测试测试争取拿到高分!#小学二年级试卷分享 #二年级第六单考试数学 #第六单考试#二年级数学下册.pdf
10.00金币
0下载
二年级数学下册必背顺口溜口诀汇总二年级数学下册必背顺口溜口诀汇总#二年级#二年级数学下册 #知识分享 #家长收藏孩子受益 #关注我持续更新小学知识.pdf
10.00金币
0下载
二年级数学下册《重点难点思维题》两大问题解决技巧和方法巧算星期几解决周期问题还原问题强化思维训练老师精心整理家长可以打印出来给孩子练习#家长收藏孩子受益 #学霸秘籍 #思维训练 #二年级 #知识点总结.pdf
10.00金币
0下载
二年级数学下册 必背公式大全寒假提前背一背开学更轻松#二年级 #二年级数学 #二年级数学下册 #寒假充电计划 #公式.pdf
10.00金币
0下载
蜗牛文库+ 关注
实名认证
内容提供者

提供各种专业文档内容

确认删除?
QQ
  • QQ点击这里给我发消息
微信客服
  • 微信客服
回到顶部