电脑桌面
添加蜗牛文库到电脑桌面
安装后可以在桌面快捷访问

员工短期聘用合同书.docVIP免费

员工短期聘用合同书.doc_第1页
员工短期聘用合同书.doc_第2页
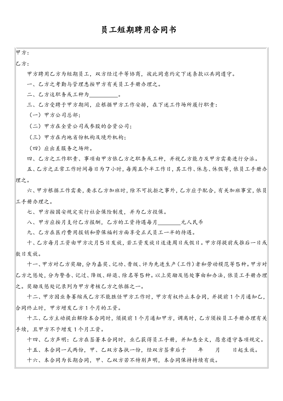
员工短期聘用合同书甲方:乙方:甲方聘用乙方为短期员工,双方经过平等协商,彼此同意约定下述条款以共同遵守。一、乙方之考勤与管理悉按甲方有关员工手册办理之。二、乙方这职务或工种为。三、乙方受聘于甲方期间,应根据甲方工作安排,在下述工作场所履行职责:(一)甲方公司总部;(二)甲方在全资公司或参股的合资公司;(三)甲方在内地省份机构及境外机构;(四)应出差服务之场所。四、乙方之工作职责、事项由甲方依乙方之职务或工种,并视乙方能力及甲方需要进行分派。五、乙方之正常工作时间每日为7小时,每周五个半工作日,其工作、休息、休假等,依员工手册办理之。六、甲方根据工作需要,要求乙方加班时,除不可抗拒之事外,乙方应予配合,有关加班事宜,依员工手册办理之。七、甲方按国安规定实行社会保险制度,并为乙方投保。八、甲方应按月支付乙方报酬,乙方的工资待遇每月元人民币九、乙方在医疗费用报销和劳保福利方面享受正式员工一半的待遇。十、乙方每月工资由甲方次月5日发放,若工资发放日适逢周日或假日。甲方得提前或推后一日或数日发放。十一、甲方对乙方奖励,分为嘉奖、记功、晋级、评为先进生产(工作)者和劳动模范等5种。甲方对乙方之惩处,分为警告、记过、降级、辞退、除名等5种。以上奖励及惩处事由和办法,依员工手册办理之。奖励及惩处记录列为甲方考核乙方之依据之一。十二、甲方因业务萎缩或乙方不能胜任甲方工作时,甲方有权终止本合同,并提前1个月通知乙,合同终止时,甲方增发乙方1个月的工资。十三、乙方主动提出解除本合同时,须提前1个月通知甲方,调离时,乙方须按员工手册办理有关手续,且甲方不予增发1个月工资。十四、乙方声明:乙方在签署本合同时,业已获得员工手册,并知悉全文,愿意遵守各项规定。十五、本合同一式两份,甲、乙双方各执一份,经双方签章后于年月日起生效。十六、本合同为长期合同,甲、乙双方若不特别声明,本合同保持持续有效。十七、甲、乙双方就履行本合同所发生一切争执,同意以市劳动局为第一仲裁机关。订立合同书人甲方:签约代表人:(签字)职称:乙方(姓名):(签字)身份证号码:户口所在地地址:联络方式:

1、当您付费下载文档后,您只拥有了使用权限,并不意味着购买了版权,文档只能用于自身使用,不得用于其他商业用途(如 [转卖]进行直接盈利或[编辑后售卖]进行间接盈利)。
2、本站所有内容均由合作方或网友上传,本站不对文档的完整性、权威性及其观点立场正确性做任何保证或承诺!文档内容仅供研究参考,付费前请自行鉴别。
3、如文档内容存在违规,或者侵犯商业秘密、侵犯著作权等,请点击“违规举报”。

碎片内容

蜗牛文库的最新文档

二年级数学下册其中检测卷二年级数学下册其中检测卷附答案#期中测试卷.pdf
10.00金币
0下载
二年级数学下册期末质检卷(苏教版)二年级数学下册期末质检卷(苏教版)#期末复习 #期末测试卷 #二年级数学 #二年级数学下册#关注我持续更新小学知识.pdf
10.00金币
0下载
二年级数学下册期末混合运算专项练习二年级数学下册期末混合运算专项练习#二年级#二年级数学下册#关注我持续更新小学知识 #知识分享 #家长收藏孩子受益.pdf
10.00金币
1下载
二年级数学下册年月日三类周期问题解题方法二年级数学下册年月日三类周期问题解题方法#二年级#二年级数学下册#知识分享 #关注我持续更新小学知识 #家长收藏孩子受益.pdf
10.00金币
0下载
二年级数学下册解决问题专项训练二年级数学下册解决问题专项训练#专项训练#解决问题#二年级#二年级数学下册#知识分享.pdf
10.00金币
1下载
二年级数学下册还原问题二年级数学下册还原问题#二年级#二年级数学#关注我持续更新小学知识 #知识分享 #家长收藏孩子受益.pdf
10.00金币
1下载
二年级数学下册第六单元考试卷家长打印出来给孩子测试测试争取拿到高分!#小学二年级试卷分享 #二年级第六单考试数学 #第六单考试#二年级数学下册.pdf
10.00金币
0下载
二年级数学下册必背顺口溜口诀汇总二年级数学下册必背顺口溜口诀汇总#二年级#二年级数学下册 #知识分享 #家长收藏孩子受益 #关注我持续更新小学知识.pdf
10.00金币
0下载
二年级数学下册《重点难点思维题》两大问题解决技巧和方法巧算星期几解决周期问题还原问题强化思维训练老师精心整理家长可以打印出来给孩子练习#家长收藏孩子受益 #学霸秘籍 #思维训练 #二年级 #知识点总结.pdf
10.00金币
0下载
二年级数学下册 必背公式大全寒假提前背一背开学更轻松#二年级 #二年级数学 #二年级数学下册 #寒假充电计划 #公式.pdf
10.00金币
0下载
蜗牛文库+ 关注
实名认证
内容提供者

提供各种专业文档内容

确认删除?
QQ
  • QQ点击这里给我发消息
微信客服
  • 微信客服
回到顶部