电脑桌面
添加蜗牛文库到电脑桌面
安装后可以在桌面快捷访问

团建活动策划书模板.docxVIP免费

团建活动策划书模板.docx_第1页
团建活动策划书模板.docx_第2页
团建活动策划书模板.docx_第3页
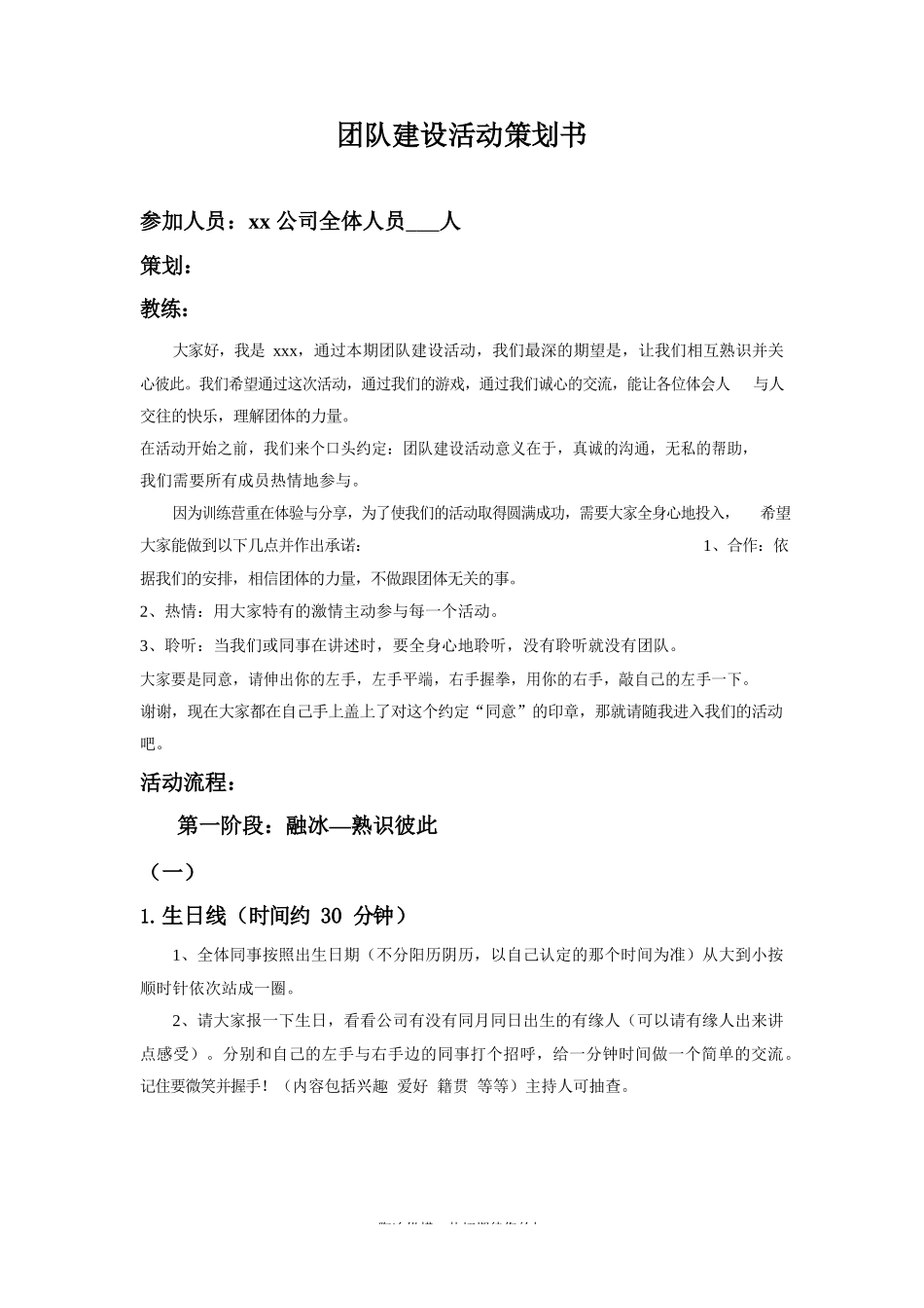
陶冶纵横,热切期待您的加团队建设活动策划书参加人员:xx公司全体人员人策划:教练:大家好,我是xxx,通过本期团队建设活动,我们最深的期望是,让我们相互熟识并关心彼此。我们希望通过这次活动,通过我们的游戏,通过我们诚心的交流,能让各位体会人与人交往的快乐,理解团体的力量。在活动开始之前,我们来个口头约定:团队建设活动意义在于,真诚的沟通,无私的帮助,我们需要所有成员热情地参与。因为训练营重在体验与分享,为了使我们的活动取得圆满成功,需要大家全身心地投入,希望大家能做到以下几点并作出承诺:1、合作:依据我们的安排,相信团体的力量,不做跟团体无关的事。2、热情:用大家特有的激情主动参与每一个活动。3、聆听:当我们或同事在讲述时,要全身心地聆听,没有聆听就没有团队。大家要是同意,请伸出你的左手,左手平端,右手握拳,用你的右手,敲自己的左手一下。谢谢,现在大家都在自己手上盖上了对这个约定“同意”的印章,那就请随我进入我们的活动吧。活动流程:第一阶段:融冰—熟识彼此(一)1.生日线(时间约30分钟)1、全体同事按照出生日期(不分阳历阴历,以自己认定的那个时间为准)从大到小按顺时针依次站成一圈。2、请大家报一下生日,看看公司有没有同月同日出生的有缘人(可以请有缘人出来讲点感受)。分别和自己的左手与右手边的同事打个招呼,给一分钟时间做一个简单的交流。记住要微笑并握手!(内容包括兴趣爱好籍贯等等)主持人可抽查。陶冶纵横,热切期待您的加3、给活动当天出生的同事过一个简单的生日,请全体同事一起为TA唱个生日快乐歌,然后请TA给家里打个电话,诉说情感,感恩父母。数字报完后可变通,报自己的姓名或报自己左边人的名字,报错的将给大家表演节目。2.热身活动1、大风吹大家站成一圈,主持人喊“大风吹”,大家喊“吹什么”,主持人喊“吹”某种特征的人比如说“戴眼镜的或者不喜欢吃辣的等等”,此时相同特征的人将要互换位置,在进行了三四轮之后,大家的男女顺序基本上重新打乱了,此时可接着进行二次热身。2.大树与松鼠大家三人为一个小组,两个人面对面拉着手作为“大树”,另一个人站在他俩的中间为“松鼠”,再外面留一个或者两个“流浪松鼠”,当主持人喊“大树”,松鼠站着不动,大树立刻解散重新组合,“流浪松鼠”可做松鼠也可做大树,当10秒后主持人喊停,没加入组合的人将被小惩罚。主持人喊“松鼠”,大树不动,松鼠出去重新抢别人的大树,喊“地震”时,...

1、当您付费下载文档后,您只拥有了使用权限,并不意味着购买了版权,文档只能用于自身使用,不得用于其他商业用途(如 [转卖]进行直接盈利或[编辑后售卖]进行间接盈利)。
2、本站所有内容均由合作方或网友上传,本站不对文档的完整性、权威性及其观点立场正确性做任何保证或承诺!文档内容仅供研究参考,付费前请自行鉴别。
3、如文档内容存在违规,或者侵犯商业秘密、侵犯著作权等,请点击“违规举报”。

碎片内容

蜗牛文库的最新文档

二年级数学下册其中检测卷二年级数学下册其中检测卷附答案#期中测试卷.pdf
10.00金币
0下载
二年级数学下册期末质检卷(苏教版)二年级数学下册期末质检卷(苏教版)#期末复习 #期末测试卷 #二年级数学 #二年级数学下册#关注我持续更新小学知识.pdf
10.00金币
0下载
二年级数学下册期末混合运算专项练习二年级数学下册期末混合运算专项练习#二年级#二年级数学下册#关注我持续更新小学知识 #知识分享 #家长收藏孩子受益.pdf
10.00金币
1下载
二年级数学下册年月日三类周期问题解题方法二年级数学下册年月日三类周期问题解题方法#二年级#二年级数学下册#知识分享 #关注我持续更新小学知识 #家长收藏孩子受益.pdf
10.00金币
0下载
二年级数学下册解决问题专项训练二年级数学下册解决问题专项训练#专项训练#解决问题#二年级#二年级数学下册#知识分享.pdf
10.00金币
1下载
二年级数学下册还原问题二年级数学下册还原问题#二年级#二年级数学#关注我持续更新小学知识 #知识分享 #家长收藏孩子受益.pdf
10.00金币
1下载
二年级数学下册第六单元考试卷家长打印出来给孩子测试测试争取拿到高分!#小学二年级试卷分享 #二年级第六单考试数学 #第六单考试#二年级数学下册.pdf
10.00金币
0下载
二年级数学下册必背顺口溜口诀汇总二年级数学下册必背顺口溜口诀汇总#二年级#二年级数学下册 #知识分享 #家长收藏孩子受益 #关注我持续更新小学知识.pdf
10.00金币
0下载
二年级数学下册《重点难点思维题》两大问题解决技巧和方法巧算星期几解决周期问题还原问题强化思维训练老师精心整理家长可以打印出来给孩子练习#家长收藏孩子受益 #学霸秘籍 #思维训练 #二年级 #知识点总结.pdf
10.00金币
0下载
二年级数学下册 必背公式大全寒假提前背一背开学更轻松#二年级 #二年级数学 #二年级数学下册 #寒假充电计划 #公式.pdf
10.00金币
0下载
蜗牛文库+ 关注
实名认证
内容提供者

提供各种专业文档内容

确认删除?
QQ
  • QQ点击这里给我发消息
微信客服
  • 微信客服
回到顶部