电脑桌面
添加蜗牛文库到电脑桌面
安装后可以在桌面快捷访问

合同管理制度(纺织行业).docVIP免费

合同管理制度(纺织行业).doc_第1页
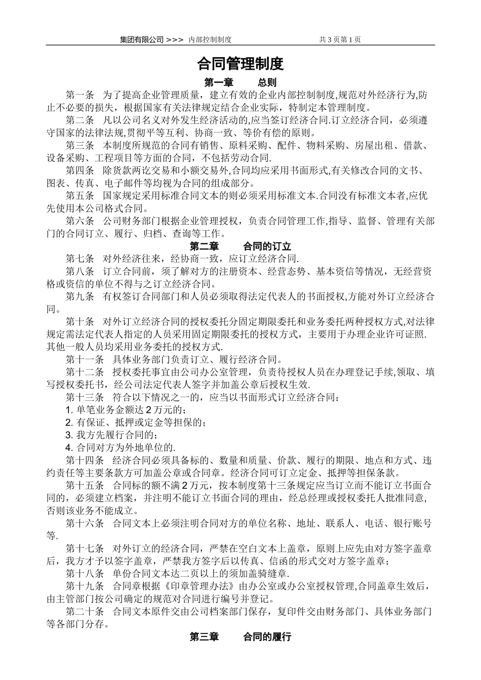
合同管理制度(纺织行业).doc_第2页
合同管理制度(纺织行业).doc_第3页
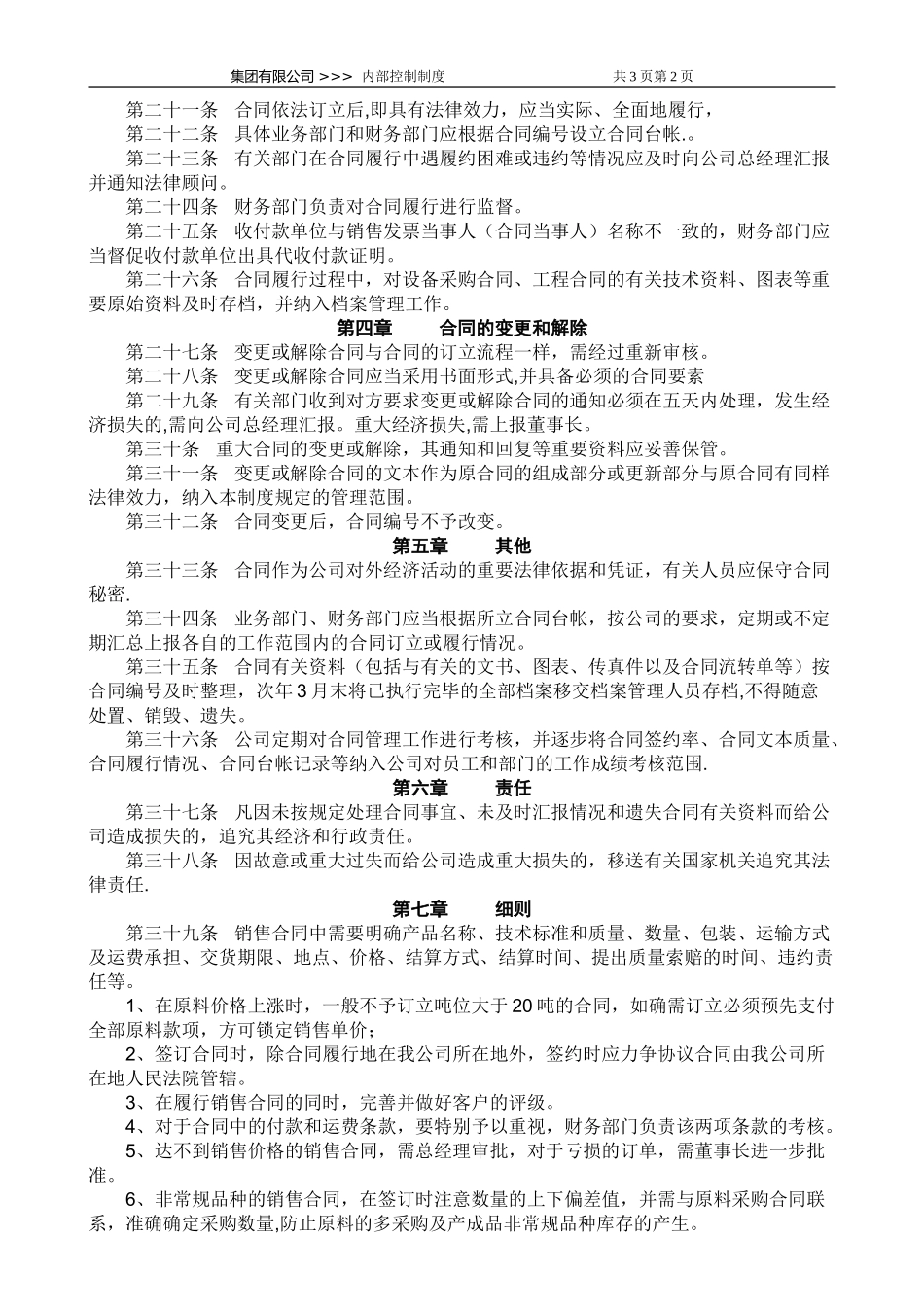
集团有限公司>>>内部控制制度共3页第1页合同管理制度第一章总则第一条为了提高企业管理质量,建立有效的企业内部控制制度,规范对外经济行为,防止不必要的损失,根据国家有关法律规定结合企业实际,特制定本管理制度。第二条凡以公司名义对外发生经济活动的,应当签订经济合同.订立经济合同,必须遵守国家的法律法规,贯彻平等互利、协商一致、等价有偿的原则。第三条本制度所规范的合同有销售、原料采购、配件、物料采购、房屋出租、借款、设备采购、工程项目等方面的合同,不包括劳动合同.第四条除货款两讫交易和小额交易外,合同均应采用书面形式,有关修改合同的文书、图表、传真、电子邮件等均视为合同的组成部分。第五条国家规定采用标准合同文本的则必须采用标准文本.合同没有标准文本者,应优先使用本公司格式合同。第六条公司财务部门根据企业管理授权,负责合同管理工作,指导、监督、管理有关部门的合同订立、履行、归档、查询等工作。第二章合同的订立第七条对外经济往来,经协商一致,应订立经济合同.第八条订立合同前,须了解对方的注册资本、经营态势、基本资信等情况,无经营资格或资信的单位不得与之订立经济合同。第九条有权签订合同部门和人员必须取得法定代表人的书面授权,方能对外订立经济合同。第十条对外订立经济合同的授权委托分固定期限委托和业务委托两种授权方式,对法律规定需法定代表人指定的人员采用固定期限委托的授权方式,主要用于办理企业许可证照.其他一般人员均采用业务委托的授权方式.第十一条具体业务部门负责订立、履行经济合同。第十二条授权委托事宜由公司办公室管理,负责待授权人员在办理登记手续,领取、填写授权委托书,经公司法定代表人签字并加盖公章后授权生效.第十三条符合以下情况之一的,应当以书面形式订立经济合同:1.单笔业务金额达2万元的;2.有保证、抵押或定金等担保的;3.我方先履行合同的;4.合同对方为外地单位的.第十四条经济合同必须具备标的、数量和质量、价款、履行的期限、地点和方式、违约责任等主要条款方可加盖公章或合同章。经济合同可订立定金、抵押等担保条款。第十五条合同标的额不满2万元,按本制度第十三条规定应当订立而不能订立书面合同的,必须建立档案,并注明不能订立书面合同的理由,经总经理或授权委托人批准同意,否则该业务不能成立。第十六条合同文本上必须注明合同对方的单位名称、地址、联系人、电话、银行账号等.第十七条对外订立的经济合同,严禁在空白文本上盖章...

1、当您付费下载文档后,您只拥有了使用权限,并不意味着购买了版权,文档只能用于自身使用,不得用于其他商业用途(如 [转卖]进行直接盈利或[编辑后售卖]进行间接盈利)。
2、本站所有内容均由合作方或网友上传,本站不对文档的完整性、权威性及其观点立场正确性做任何保证或承诺!文档内容仅供研究参考,付费前请自行鉴别。
3、如文档内容存在违规,或者侵犯商业秘密、侵犯著作权等,请点击“违规举报”。

碎片内容

蜗牛文库的最新文档

二年级数学下册其中检测卷二年级数学下册其中检测卷附答案#期中测试卷.pdf
10.00金币
0下载
二年级数学下册期末质检卷(苏教版)二年级数学下册期末质检卷(苏教版)#期末复习 #期末测试卷 #二年级数学 #二年级数学下册#关注我持续更新小学知识.pdf
10.00金币
0下载
二年级数学下册期末混合运算专项练习二年级数学下册期末混合运算专项练习#二年级#二年级数学下册#关注我持续更新小学知识 #知识分享 #家长收藏孩子受益.pdf
10.00金币
1下载
二年级数学下册年月日三类周期问题解题方法二年级数学下册年月日三类周期问题解题方法#二年级#二年级数学下册#知识分享 #关注我持续更新小学知识 #家长收藏孩子受益.pdf
10.00金币
0下载
二年级数学下册解决问题专项训练二年级数学下册解决问题专项训练#专项训练#解决问题#二年级#二年级数学下册#知识分享.pdf
10.00金币
1下载
二年级数学下册还原问题二年级数学下册还原问题#二年级#二年级数学#关注我持续更新小学知识 #知识分享 #家长收藏孩子受益.pdf
10.00金币
1下载
二年级数学下册第六单元考试卷家长打印出来给孩子测试测试争取拿到高分!#小学二年级试卷分享 #二年级第六单考试数学 #第六单考试#二年级数学下册.pdf
10.00金币
0下载
二年级数学下册必背顺口溜口诀汇总二年级数学下册必背顺口溜口诀汇总#二年级#二年级数学下册 #知识分享 #家长收藏孩子受益 #关注我持续更新小学知识.pdf
10.00金币
0下载
二年级数学下册《重点难点思维题》两大问题解决技巧和方法巧算星期几解决周期问题还原问题强化思维训练老师精心整理家长可以打印出来给孩子练习#家长收藏孩子受益 #学霸秘籍 #思维训练 #二年级 #知识点总结.pdf
10.00金币
0下载
二年级数学下册 必背公式大全寒假提前背一背开学更轻松#二年级 #二年级数学 #二年级数学下册 #寒假充电计划 #公式.pdf
10.00金币
0下载
蜗牛文库+ 关注
实名认证
内容提供者

提供各种专业文档内容

确认删除?
QQ
  • QQ点击这里给我发消息
微信客服
  • 微信客服
回到顶部