电脑桌面
添加蜗牛文库到电脑桌面
安装后可以在桌面快捷访问

工程造价咨询风险防范控制制度及措施.docVIP免费

工程造价咨询风险防范控制制度及措施.doc_第1页
工程造价咨询风险防范控制制度及措施.doc_第2页
工程造价咨询风险防范控制制度及措施.doc_第3页
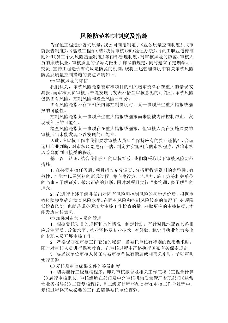
风险防范控制制度及措施为保证工程造价咨询质量,我公司制定制定了《业务质量控制制度》、《审前报告制度》、《建设工程预(结)决算审核(核)验证办法》、《员工职业道德准则》和《员工个人风险基金制度》等内部管理制度。对审核风险的防范、审核人员的廉政执业、审核质量的保障均做出了详尽的规定,同时建立了定期学习、交流、宣传工程造价咨询风险防范的机制,现将上述管理制度中有关审核风险防范及质量控制措施的要点归纳如下:㈠审核风险的评估我们认为,审核风险是指被审核项目的相关送审资料存在重大的错误或漏报,而审核人员审核后未能发现而发表不恰当审核意见的可能性。审核风险包括固有风险、控制风险和检查风险三部分。固有风险是指不存在相关内部控制制度时,某一事项产生重大错报或漏报的可能性。控制风险是指某一事项产生重大错报或漏报而未能被内部控制防止、发现或纠正的可能性。检查风险是指某一事项存在重大错报或漏报,但审核人员在实施必要的审核后仍未能发现予以发现的可能性。因此,在审核工作中我们要求审核人员应当保持应有的执业谨慎性,合理运用专业判断,对审核风险进行评估,制定并实施相应的审核程序,以将审核风险降低到可接受的程度。基于以上认识,结合我们多年的审核经验,我们将采取以下审核风险防范措施:1、在接受审核任务后,项目组应充分调查、分析所收集资料的完整性、有效性、可靠性以及资料的形成过程,并向建设方、监理方、施工方等相关单位的当事人了解证实,做出正确的判断,同时对项目实行“多沟通、多了解”的理念。2、在进行上述了解并做出对固有风险和控制风险的初步评价后,根据审核风险模型确定检查风险水平。在固有风险和控制风险较高的情况下,必须降低检查风险,也就是说必须加大审核工作检查的量,获取更多的审核依据,才能发表审核意见。㈡加强对审核人员的管理1、根据受托项目的规模和具体情况,制定计划,有针对性地配置具备相应政治素质、政策水平、执业资格及专业技术,有经验、稳定且执业能力突出的专职人员开展审核工作。2、严格保守在审核工作获知的秘密,当委托单位有特别的保密要求时,即时对审核人员进行保密教育,在审核过程中严格执行国家有关保密规定;3、要求我单位审核人员在与被审核单位有亲属或利害关系时,予以声明实行回避。㈢复核及审核成果文件的签发制度1、切实履行三级复核程序,即对审核报告及相关工作底稿(工程量计算书)履行审核组长、审核组所在部门及中介...

1、当您付费下载文档后,您只拥有了使用权限,并不意味着购买了版权,文档只能用于自身使用,不得用于其他商业用途(如 [转卖]进行直接盈利或[编辑后售卖]进行间接盈利)。
2、本站所有内容均由合作方或网友上传,本站不对文档的完整性、权威性及其观点立场正确性做任何保证或承诺!文档内容仅供研究参考,付费前请自行鉴别。
3、如文档内容存在违规,或者侵犯商业秘密、侵犯著作权等,请点击“违规举报”。

碎片内容

蜗牛文库的最新文档

二年级数学下册其中检测卷二年级数学下册其中检测卷附答案#期中测试卷.pdf
10.00金币
0下载
二年级数学下册期末质检卷(苏教版)二年级数学下册期末质检卷(苏教版)#期末复习 #期末测试卷 #二年级数学 #二年级数学下册#关注我持续更新小学知识.pdf
10.00金币
0下载
二年级数学下册期末混合运算专项练习二年级数学下册期末混合运算专项练习#二年级#二年级数学下册#关注我持续更新小学知识 #知识分享 #家长收藏孩子受益.pdf
10.00金币
1下载
二年级数学下册年月日三类周期问题解题方法二年级数学下册年月日三类周期问题解题方法#二年级#二年级数学下册#知识分享 #关注我持续更新小学知识 #家长收藏孩子受益.pdf
10.00金币
0下载
二年级数学下册解决问题专项训练二年级数学下册解决问题专项训练#专项训练#解决问题#二年级#二年级数学下册#知识分享.pdf
10.00金币
1下载
二年级数学下册还原问题二年级数学下册还原问题#二年级#二年级数学#关注我持续更新小学知识 #知识分享 #家长收藏孩子受益.pdf
10.00金币
1下载
二年级数学下册第六单元考试卷家长打印出来给孩子测试测试争取拿到高分!#小学二年级试卷分享 #二年级第六单考试数学 #第六单考试#二年级数学下册.pdf
10.00金币
0下载
二年级数学下册必背顺口溜口诀汇总二年级数学下册必背顺口溜口诀汇总#二年级#二年级数学下册 #知识分享 #家长收藏孩子受益 #关注我持续更新小学知识.pdf
10.00金币
0下载
二年级数学下册《重点难点思维题》两大问题解决技巧和方法巧算星期几解决周期问题还原问题强化思维训练老师精心整理家长可以打印出来给孩子练习#家长收藏孩子受益 #学霸秘籍 #思维训练 #二年级 #知识点总结.pdf
10.00金币
0下载
二年级数学下册 必背公式大全寒假提前背一背开学更轻松#二年级 #二年级数学 #二年级数学下册 #寒假充电计划 #公式.pdf
10.00金币
0下载
蜗牛文库+ 关注
实名认证
内容提供者

提供各种专业文档内容

确认删除?
QQ
  • QQ点击这里给我发消息
微信客服
  • 微信客服
回到顶部