电脑桌面
添加蜗牛文库到电脑桌面
安装后可以在桌面快捷访问

45-职位晋升制度.docxVIP免费

45-职位晋升制度.docx_第1页
45-职位晋升制度.docx_第2页
45-职位晋升制度.docx_第3页
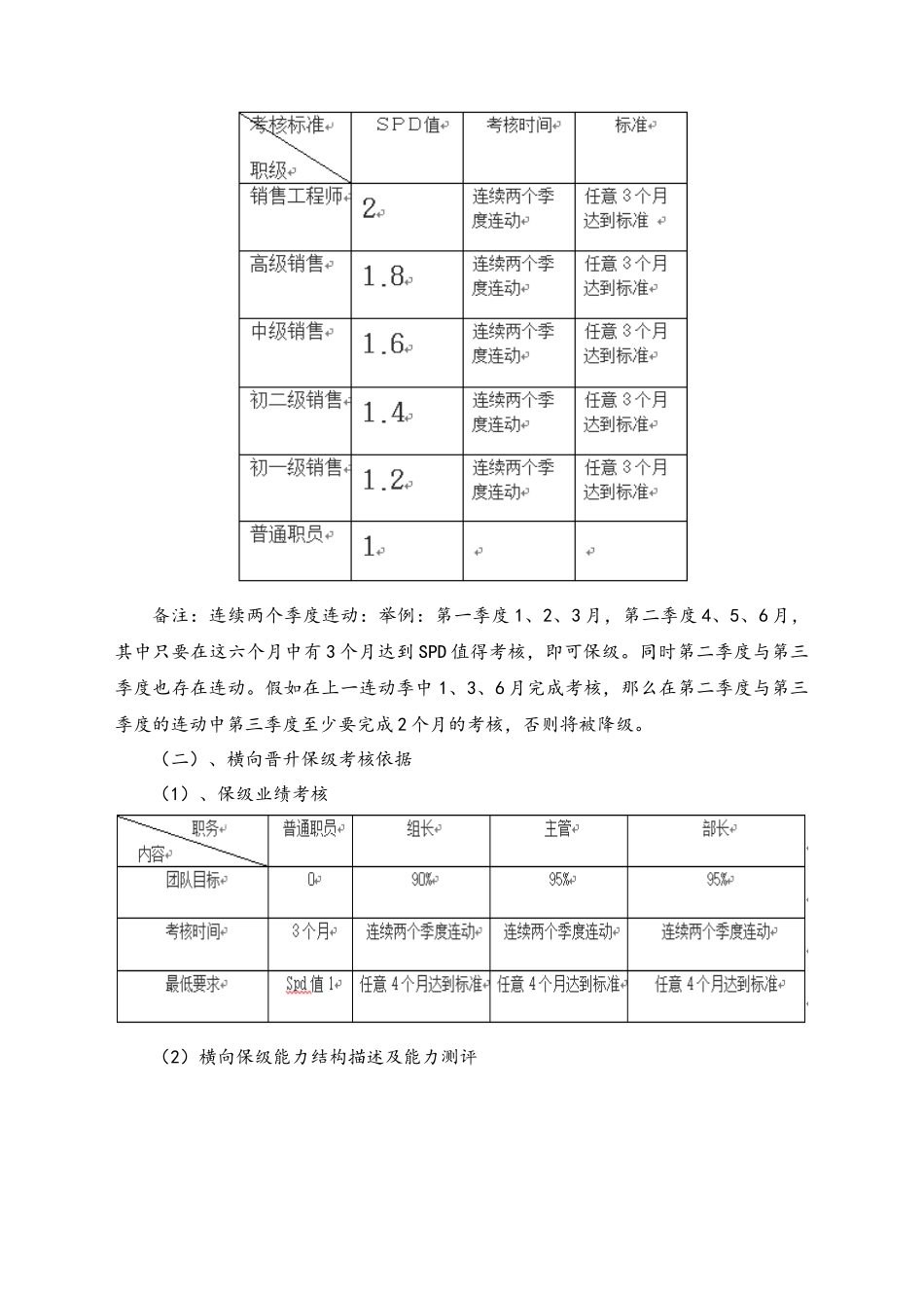
电销员工晋升制度一、目的及适用范围1、为了提升员工个人素质和能力,充分调动全体员工的主动性和积极性,并在公司内部营造公平、公正公开的竞争机制,规范公司员工的晋升、晋级工作流程,特制定本制度。2、本制度适合于所有电话销售人员。二、权责1、人事部负责制定公司员工晋升制度。2、相关部门主管负责晋升员工的考核。3、经理负责对员工晋升的最终审核。三、内容及程序(一)员工晋升的原则1、公司员工晋升,必须符合公司的发展需要。2、公司内部员工晋升,有利于提高员工的综合素质,做到量才适用,有利于增强员工的凝聚力和归属感,减少员工流动率。3、管理层的晋升必须建立在考核结果的基础上,遵循有利于提高其综合素质的原则,着重培养管理人员的综合管理能力。(二)内容公司可以根据工作需要,对员工的岗位或职位进行必要的调整,在公司职位空缺的情况下,员工可以根据本人的意愿申请公司部门之间的调整。1、员工可依据自己的能力、特长、职业规划来选择晋升的岗位转换,即可纵向晋升,也可横向晋升。2、纵向晋升只需要满足每个级别的岗位要求,横向晋升除满足岗位要外,员工需向部门主管递交申请并签署意见,由行政人事部进行多方考核后符合岗位要求后,方可执行(三)员工晋升依据1、公司普通员工,在原工作岗位上工作三个月时间(含试用期工作时间),经部门主管评定工作表现同时,主要依据业绩考核标准。2、纵向晋升依据晋升业绩考核标准3、横向晋升依据(1)、晋升业绩考核(2)、直系主管推荐或民主测评方式推荐。(3)、自愿提出申请。(4)、经理面试。(5)、管理岗位试用并通过。试用期为一个月。试用期间的待遇与薪资与该正式岗位相同。如未通过试用期,按纵向晋升方式晋升。(四)公司员工在连续三个月的考核期间迟到、早退超过十次,旷工一次以上(含一次),将没有资格参加晋升。四、保级考核依据(一)、纵向晋升保级考核依据备注:连续两个季度连动:举例:第一季度1、2、3月,第二季度4、5、6月,其中只要在这六个月中有3个月达到SPD值得考核,即可保级。同时第二季度与第三季度也存在连动。假如在上一连动季中1、3、6月完成考核,那么在第二季度与第三季度的连动中第三季度至少要完成2个月的考核,否则将被降级。(二)、横向晋升保级考核依据(1)、保级业绩考核(2)横向保级能力结构描述及能力测评五、附录附件一:员工晋升表附录二:员工职业发展规划表附件三:管理职务晋升推荐表

1、当您付费下载文档后,您只拥有了使用权限,并不意味着购买了版权,文档只能用于自身使用,不得用于其他商业用途(如 [转卖]进行直接盈利或[编辑后售卖]进行间接盈利)。
2、本站所有内容均由合作方或网友上传,本站不对文档的完整性、权威性及其观点立场正确性做任何保证或承诺!文档内容仅供研究参考,付费前请自行鉴别。
3、如文档内容存在违规,或者侵犯商业秘密、侵犯著作权等,请点击“违规举报”。

碎片内容

蜗牛文库的最新文档

二年级数学下册其中检测卷二年级数学下册其中检测卷附答案#期中测试卷.pdf
10.00金币
0下载
二年级数学下册期末质检卷(苏教版)二年级数学下册期末质检卷(苏教版)#期末复习 #期末测试卷 #二年级数学 #二年级数学下册#关注我持续更新小学知识.pdf
10.00金币
0下载
二年级数学下册期末混合运算专项练习二年级数学下册期末混合运算专项练习#二年级#二年级数学下册#关注我持续更新小学知识 #知识分享 #家长收藏孩子受益.pdf
10.00金币
1下载
二年级数学下册年月日三类周期问题解题方法二年级数学下册年月日三类周期问题解题方法#二年级#二年级数学下册#知识分享 #关注我持续更新小学知识 #家长收藏孩子受益.pdf
10.00金币
0下载
二年级数学下册解决问题专项训练二年级数学下册解决问题专项训练#专项训练#解决问题#二年级#二年级数学下册#知识分享.pdf
10.00金币
1下载
二年级数学下册还原问题二年级数学下册还原问题#二年级#二年级数学#关注我持续更新小学知识 #知识分享 #家长收藏孩子受益.pdf
10.00金币
1下载
二年级数学下册第六单元考试卷家长打印出来给孩子测试测试争取拿到高分!#小学二年级试卷分享 #二年级第六单考试数学 #第六单考试#二年级数学下册.pdf
10.00金币
0下载
二年级数学下册必背顺口溜口诀汇总二年级数学下册必背顺口溜口诀汇总#二年级#二年级数学下册 #知识分享 #家长收藏孩子受益 #关注我持续更新小学知识.pdf
10.00金币
0下载
二年级数学下册《重点难点思维题》两大问题解决技巧和方法巧算星期几解决周期问题还原问题强化思维训练老师精心整理家长可以打印出来给孩子练习#家长收藏孩子受益 #学霸秘籍 #思维训练 #二年级 #知识点总结.pdf
10.00金币
0下载
二年级数学下册 必背公式大全寒假提前背一背开学更轻松#二年级 #二年级数学 #二年级数学下册 #寒假充电计划 #公式.pdf
10.00金币
0下载
蜗牛文库+ 关注
实名认证
内容提供者

提供各种专业文档内容

确认删除?
QQ
  • QQ点击这里给我发消息
微信客服
  • 微信客服
回到顶部