电脑桌面
添加蜗牛文库到电脑桌面
安装后可以在桌面快捷访问

11-【管理制度】-05-公司费用报销管理制度.docxVIP免费

11-【管理制度】-05-公司费用报销管理制度.docx_第1页
11-【管理制度】-05-公司费用报销管理制度.docx_第2页
11-【管理制度】-05-公司费用报销管理制度.docx_第3页
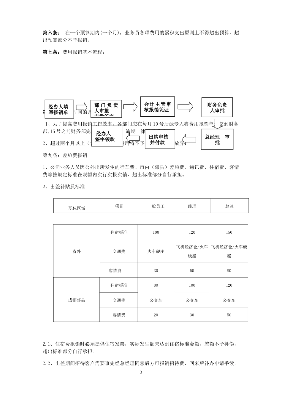
1公司费用报销管理制度目录第一章总则.....................2第二章费用报销制度及流程...........2第三章借款标准及流程...............6第四章费用审批管理................7第五章附则......................7第一章总则第一条:为了加强公司内部管理,规范公司费用报销流程,合理控制费用支出,特制定本制度。2第二条:本制度根据公司的实际情况,将费用报销分为行车费、市内(郊县)差旅费、通讯费、住宿费、客情费等。第三条:本制度适用公司各部门。第二章费用报销制度及流程第四条:原始凭证有效性的规定1、报销人应取得真实合法的原始凭证(1)、有效发票至少需要印有两个章:国家或地方税务局专用章+发票专用章,如少其中一个章,发票无效。(2)、财政机关批准并统一监制的行政事业性收据;(3)、邮政、银行、铁路系统的各类带印戳的收据、支出证明单;2、发票的真假辨别:发票章的单位名称需要和网上注册的名称一致,可以登录发票上提供的查询网址进行核实,但是在出差中也不太方便随时核对发票的信息,建议大家到正规的地方消费索取发票,避免出现假票现象。3、经办人员因特殊原因确实不能取得合法凭证时,允许以普通收据报销(总额不超过报销金额的5%);对于既没发票,也没收据的,一律不予报销;第五条:费用报销单填写及票据粘贴要求:1、报销单据填写应力求整洁美观,不得随意涂改;2、业务员差旅费报销单与后面的原始凭证粘贴单须大小一致,各票据不得突出于报销单和粘贴单之外(票据过大时应按报销单大小折叠好);3、各票据应均匀贴在报销单封面后的粘贴单上,整份报销单各部分厚度应尽量保持一致;4、若报销票据面积大小相同或相似(如车票等),需有层次序列张贴;5、报销单据金额、类型相同的(如车票等),应尽量粘贴在一块,并按金额大小排列;6、报销票据在粘贴时,确保审核人能够完全清楚地审阅到报销金额;7、报销单据一律用黑色钢笔或签字笔填写;8、报销单椐各项目应填写完整,大小写金额要一致,并经部门领导批准才有效;报销单据不得涂改,粘贴好后请仔细核对金额,票据金额与填写金额不符,财务不予报销。9、有实物的报销单据须由验收人验收后在发票背面签名确认,需入库的实物单据应附入库单;10、出租车票据需注明业务发生时间、起止地点、人物事件等资料,每张出租车票背面需有部门主管签字确认;3第六条:在一个预算期内(一个月),业务员各项费用的累积支出原则上不得超出预算,超出预算部分不予报销。第七...

1、当您付费下载文档后,您只拥有了使用权限,并不意味着购买了版权,文档只能用于自身使用,不得用于其他商业用途(如 [转卖]进行直接盈利或[编辑后售卖]进行间接盈利)。
2、本站所有内容均由合作方或网友上传,本站不对文档的完整性、权威性及其观点立场正确性做任何保证或承诺!文档内容仅供研究参考,付费前请自行鉴别。
3、如文档内容存在违规,或者侵犯商业秘密、侵犯著作权等,请点击“违规举报”。

碎片内容

蜗牛文库的最新文档

二年级数学下册其中检测卷二年级数学下册其中检测卷附答案#期中测试卷.pdf
10.00金币
0下载
二年级数学下册期末质检卷(苏教版)二年级数学下册期末质检卷(苏教版)#期末复习 #期末测试卷 #二年级数学 #二年级数学下册#关注我持续更新小学知识.pdf
10.00金币
0下载
二年级数学下册期末混合运算专项练习二年级数学下册期末混合运算专项练习#二年级#二年级数学下册#关注我持续更新小学知识 #知识分享 #家长收藏孩子受益.pdf
10.00金币
1下载
二年级数学下册年月日三类周期问题解题方法二年级数学下册年月日三类周期问题解题方法#二年级#二年级数学下册#知识分享 #关注我持续更新小学知识 #家长收藏孩子受益.pdf
10.00金币
0下载
二年级数学下册解决问题专项训练二年级数学下册解决问题专项训练#专项训练#解决问题#二年级#二年级数学下册#知识分享.pdf
10.00金币
1下载
二年级数学下册还原问题二年级数学下册还原问题#二年级#二年级数学#关注我持续更新小学知识 #知识分享 #家长收藏孩子受益.pdf
10.00金币
1下载
二年级数学下册第六单元考试卷家长打印出来给孩子测试测试争取拿到高分!#小学二年级试卷分享 #二年级第六单考试数学 #第六单考试#二年级数学下册.pdf
10.00金币
0下载
二年级数学下册必背顺口溜口诀汇总二年级数学下册必背顺口溜口诀汇总#二年级#二年级数学下册 #知识分享 #家长收藏孩子受益 #关注我持续更新小学知识.pdf
10.00金币
0下载
二年级数学下册《重点难点思维题》两大问题解决技巧和方法巧算星期几解决周期问题还原问题强化思维训练老师精心整理家长可以打印出来给孩子练习#家长收藏孩子受益 #学霸秘籍 #思维训练 #二年级 #知识点总结.pdf
10.00金币
0下载
二年级数学下册 必背公式大全寒假提前背一背开学更轻松#二年级 #二年级数学 #二年级数学下册 #寒假充电计划 #公式.pdf
10.00金币
0下载
蜗牛文库+ 关注
实名认证
内容提供者

提供各种专业文档内容

确认删除?
QQ
  • QQ点击这里给我发消息
微信客服
  • 微信客服
回到顶部