电脑桌面
添加蜗牛文库到电脑桌面
安装后可以在桌面快捷访问

CI的测定方法定量调查方法.docVIP免费

CI的测定方法定量调查方法.doc_第1页
CI的测定方法定量调查方法.doc_第2页
CI的测定方法定量调查方法.doc_第3页
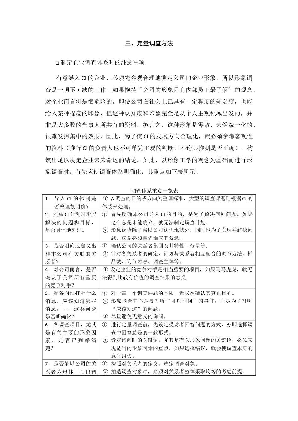
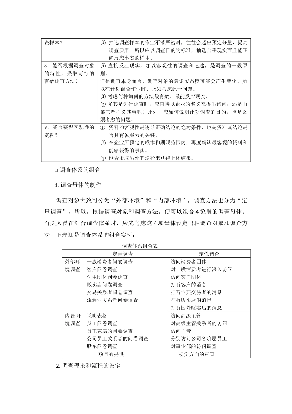
三、定量调查方法□制定企业调查体系时的注意事项有意导入CI的企业,必须先客观合理地测定公司的企业形象,所以形象调查是一项不可缺的工作。如果抱持“公司的形象只有内部员工最了解”的观念,对企业而言将是很危险的。即使公司在社会上已具有一定程度的知名度,也能给人某种程度的印象,但这种认知度和印象完全是从个人主观领域出发的,并非是大多数的当事人所共有的资料,换言之,这种形象是零散、未经统一化的,很难发挥集中的效果。因此,为了使CI的发展方向合理化,就必须参考客观性的资料(推行CI的负责人也不可单凭主观的判断,不论其推测是否正确),构筑出足以决定企业未来命运的结论。如此,以形象工学的观念为基础而进行形象调查时,首先应使调查体系明确化,其重点如下表所示。调查体系重点一览表1.导入CI的体制是否整理很明确?①以调查的目的或方向为整理标准,大型的调查课题则根据CI的体系来处理。2.实施CI计划时所应解决的问题和目标,是否具体地列出。①首先明确本公司导入CI的目的,是为了解决何种问题。如果这个总是未能确立,就无法制定调查计划。②形象调查除了帮助公司认识现状外,同时也为了发现并解决问题,这是必须事先确立的观念。3.是否明确地定义出和本公司有关联的关系者?①确认公司的关系者集团及其特性、分量等。②针对各关系者的确定,计划与关系者相互配合的调查方法、样品数、询问内容、调查主体等。4.对公司而言,是否确认了公司所有重要的竞争对手?①设定企业的竞争对手是相当重要的项目,如果马马虎虎,就无法得到比较有价值的调查结果的意义。5.准备向谁打听什么消息,应该知道哪些消息,……这类问题是否明确化?①对于每一个调查课题的本质,都必须确认其真正目的。②形象调查并不是要打听“可以询问”的事件,而是为了打听“应该知道”的问题。③尽量避免无意义的询问。6.各调查项目,尤其是有关主要的形象因素,是否已列举清楚?①进行定量调查前,先设定受访者回答问题的方式,亦即选择调查中回答总是的一般形式。②设定询问时的关键语,尤其是有关形象问题的关键语,必须表现适当的形象因素的重点,如果选择错误,就会使调查本身的意义消失。7.是否能以公司的关系者为母体,抽出调①按照对关系者的定义,选定调查对象。②抽选调查对象时,必须对关系者整体采取均等的考虑前提。查样本?③抽选调查样本的作业不够严密时,往往会超出预定分量,提高调查费用。所以应以调查目的为标准,抽选合...

1、当您付费下载文档后,您只拥有了使用权限,并不意味着购买了版权,文档只能用于自身使用,不得用于其他商业用途(如 [转卖]进行直接盈利或[编辑后售卖]进行间接盈利)。
2、本站所有内容均由合作方或网友上传,本站不对文档的完整性、权威性及其观点立场正确性做任何保证或承诺!文档内容仅供研究参考,付费前请自行鉴别。
3、如文档内容存在违规,或者侵犯商业秘密、侵犯著作权等,请点击“违规举报”。

碎片内容

蜗牛文库的最新文档

二年级数学下册其中检测卷二年级数学下册其中检测卷附答案#期中测试卷.pdf
10.00金币
0下载
二年级数学下册期末质检卷(苏教版)二年级数学下册期末质检卷(苏教版)#期末复习 #期末测试卷 #二年级数学 #二年级数学下册#关注我持续更新小学知识.pdf
10.00金币
0下载
二年级数学下册期末混合运算专项练习二年级数学下册期末混合运算专项练习#二年级#二年级数学下册#关注我持续更新小学知识 #知识分享 #家长收藏孩子受益.pdf
10.00金币
1下载
二年级数学下册年月日三类周期问题解题方法二年级数学下册年月日三类周期问题解题方法#二年级#二年级数学下册#知识分享 #关注我持续更新小学知识 #家长收藏孩子受益.pdf
10.00金币
0下载
二年级数学下册解决问题专项训练二年级数学下册解决问题专项训练#专项训练#解决问题#二年级#二年级数学下册#知识分享.pdf
10.00金币
1下载
二年级数学下册还原问题二年级数学下册还原问题#二年级#二年级数学#关注我持续更新小学知识 #知识分享 #家长收藏孩子受益.pdf
10.00金币
1下载
二年级数学下册第六单元考试卷家长打印出来给孩子测试测试争取拿到高分!#小学二年级试卷分享 #二年级第六单考试数学 #第六单考试#二年级数学下册.pdf
10.00金币
0下载
二年级数学下册必背顺口溜口诀汇总二年级数学下册必背顺口溜口诀汇总#二年级#二年级数学下册 #知识分享 #家长收藏孩子受益 #关注我持续更新小学知识.pdf
10.00金币
0下载
二年级数学下册《重点难点思维题》两大问题解决技巧和方法巧算星期几解决周期问题还原问题强化思维训练老师精心整理家长可以打印出来给孩子练习#家长收藏孩子受益 #学霸秘籍 #思维训练 #二年级 #知识点总结.pdf
10.00金币
0下载
二年级数学下册 必背公式大全寒假提前背一背开学更轻松#二年级 #二年级数学 #二年级数学下册 #寒假充电计划 #公式.pdf
10.00金币
0下载
蜗牛文库+ 关注
实名认证
内容提供者

提供各种专业文档内容

确认删除?
QQ
  • QQ点击这里给我发消息
微信客服
  • 微信客服
回到顶部