电脑桌面
添加蜗牛文库到电脑桌面
安装后可以在桌面快捷访问

【积分管理】员工积分管理制度.docVIP免费

【积分管理】员工积分管理制度.doc_第1页
【积分管理】员工积分管理制度.doc_第2页
【积分管理】员工积分管理制度.doc_第3页
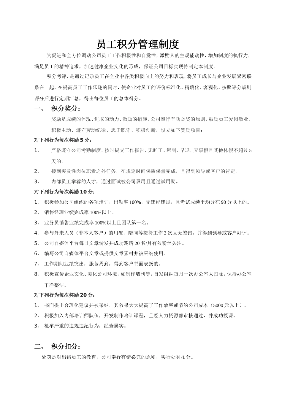
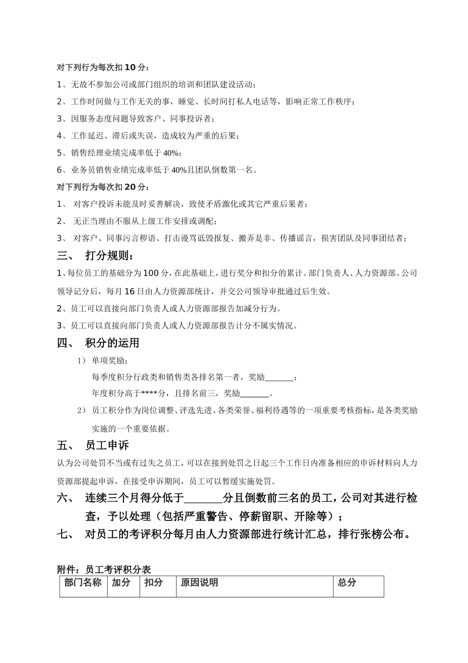
员工积分管理制度为促进和全方位调动公司员工工作积极性和自觉性,激励人的主观能动性,增加制度的执行力,满足员工的精神追求,加速健康企业文化的形成,保证公司目标实现特制定本制度。积分考评,是通过记录员工在企业中各类积极向上的努力和表现,将员工成长与企业发展紧密联系在一起,在提高员工工作乐趣的同时,使企业对员工的评价标准化、精确化、客观化。按照评分规则评分后进行定期汇总,得出每位员工的总体得分。一、积分奖分:奖励是成绩的体现、进取的动力、激励的措施,公司奉行有功必奖的原则,鼓励员工爱岗敬业、积极主动、遵守劳动纪律、忠于职守、积极创新,设立如下奖励项目:对下列行为每次奖励5分:1、严格遵守公司考勤制度,按时提交工作报告,无旷工、迟到、早退,无事假且其他休假不超过5天的。2、接到突发性岗位职责之外任务,在规定时间保质保量完成,且得到领导或客户的肯定。3、内部员工举荐的人才,通过面试被公司录用且通过试用期。对下列行为每次奖励10分:1、积极参加公司组织的各项培训,出勤率100%,无违纪违规,且考试成绩平均分在90分以上的。2、销售经理业绩完成率100%以上。3、业务员销售业绩完成率100%以上且团队第一名。4、参与外来人员(非本人客户)的用餐、陪同等接待工作3次且无差错,并得到领导或客户好评。5、公司自媒体平台每日文章转发并成功邀请20名/月有效粉丝关注。6、编写公司自媒体平台文章或提供文章素材并被采纳使用。7、工作期间业绩突出,服务周到,得到客户书面表扬的。8、积极宣传企业文化、美化公司环境,如制作墙刊等,自发组织每月一次办公室大扫除,保持办公室干净整洁。对下列行为每次奖励20分:1、书面提出合理化建议并被采纳,其效果大大提高了工作效率或节约公司成本(5000元以上)。2、积极加入内部培训师队伍,开发制作培训课程,且经人力资源部审核通过,并成功授课。3、检举严重的违规违纪行为,经查属实。二、积分扣分:处罚是对出错员工的教育,公司奉行有错必究的原则,实行处罚扣分。对下列行为每次扣10分:1、无故不参加公司或部门组织的培训和团队建设活动;2、工作时间做与工作无关的事,睡觉、长时间打私人电话等,影响正常工作秩序;3、因服务态度问题导致客户、同事投诉者;4、工作延迟、滞后或失误,造成较为严重的后果;5、销售经理业绩完成率低于40%;6、业务员销售业绩完成率低于40%且团队倒数第一名。对下列行为每次扣20分:1、对客户投诉未能及时妥善解决,...

1、当您付费下载文档后,您只拥有了使用权限,并不意味着购买了版权,文档只能用于自身使用,不得用于其他商业用途(如 [转卖]进行直接盈利或[编辑后售卖]进行间接盈利)。
2、本站所有内容均由合作方或网友上传,本站不对文档的完整性、权威性及其观点立场正确性做任何保证或承诺!文档内容仅供研究参考,付费前请自行鉴别。
3、如文档内容存在违规,或者侵犯商业秘密、侵犯著作权等,请点击“违规举报”。

碎片内容

蜗牛文库的最新文档

二年级数学下册其中检测卷二年级数学下册其中检测卷附答案#期中测试卷.pdf
10.00金币
0下载
二年级数学下册期末质检卷(苏教版)二年级数学下册期末质检卷(苏教版)#期末复习 #期末测试卷 #二年级数学 #二年级数学下册#关注我持续更新小学知识.pdf
10.00金币
0下载
二年级数学下册期末混合运算专项练习二年级数学下册期末混合运算专项练习#二年级#二年级数学下册#关注我持续更新小学知识 #知识分享 #家长收藏孩子受益.pdf
10.00金币
1下载
二年级数学下册年月日三类周期问题解题方法二年级数学下册年月日三类周期问题解题方法#二年级#二年级数学下册#知识分享 #关注我持续更新小学知识 #家长收藏孩子受益.pdf
10.00金币
0下载
二年级数学下册解决问题专项训练二年级数学下册解决问题专项训练#专项训练#解决问题#二年级#二年级数学下册#知识分享.pdf
10.00金币
1下载
二年级数学下册还原问题二年级数学下册还原问题#二年级#二年级数学#关注我持续更新小学知识 #知识分享 #家长收藏孩子受益.pdf
10.00金币
1下载
二年级数学下册第六单元考试卷家长打印出来给孩子测试测试争取拿到高分!#小学二年级试卷分享 #二年级第六单考试数学 #第六单考试#二年级数学下册.pdf
10.00金币
0下载
二年级数学下册必背顺口溜口诀汇总二年级数学下册必背顺口溜口诀汇总#二年级#二年级数学下册 #知识分享 #家长收藏孩子受益 #关注我持续更新小学知识.pdf
10.00金币
0下载
二年级数学下册《重点难点思维题》两大问题解决技巧和方法巧算星期几解决周期问题还原问题强化思维训练老师精心整理家长可以打印出来给孩子练习#家长收藏孩子受益 #学霸秘籍 #思维训练 #二年级 #知识点总结.pdf
10.00金币
0下载
二年级数学下册 必背公式大全寒假提前背一背开学更轻松#二年级 #二年级数学 #二年级数学下册 #寒假充电计划 #公式.pdf
10.00金币
0下载
蜗牛文库+ 关注
实名认证
内容提供者

提供各种专业文档内容

确认删除?
QQ
  • QQ点击这里给我发消息
微信客服
  • 微信客服
回到顶部