电脑桌面
添加蜗牛文库到电脑桌面
安装后可以在桌面快捷访问

加班调休【制度】加班管理规定及流程.docVIP免费

加班调休【制度】加班管理规定及流程.doc_第1页
加班调休【制度】加班管理规定及流程.doc_第2页
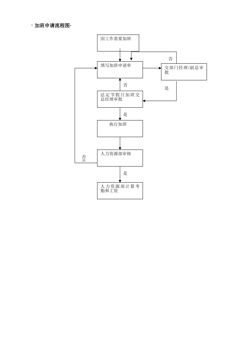
(深圳)有限公司加班管理规定及工作流程一、目的为规范公司的加班制度,严格加班审批程序,特制定本办法。二、适用范围适用于在(深圳)有限公司现有在职人员,有加班工薪之员工,悉依本规定执行.三、加班管理规定1但凡加班,均须符合本管理办法之程序,否则均不认定为加班。2所有申请的加班必须以《加班申请单》作为认定依据,否则均视为自愿、无偿之加班行为。2.1动力部和研发部技术人员因工作需要需临时安排加班的,当天加班超过晚上十二点,加班时间连续超过4小时的,可在第二天给予调休。2.2生产课长每天要保证有两小时加班,超过两小时的,必须写《加班申请单》交部门副总签字方可有效,否则均视为自愿、无偿之加班行为。3对确因工作需要需安排加班的工作岗位,由课长或领班提出加班申请并征求拟安排加班人员意见后填写《加班申请单》报部门经理审批,经部门经理批准后方可安排加班。如课长、经理本人确需加班,由本人填写《加班申请单》,经部门经理、副总批准后方可进行3.1周日部门安排管理人员值班也要有《加班申请单》,需在周六下午下班前交人事部,否则不予调休。经理级以上值班人员名单由人事部经理于周六前提供。周日值班一律安排调休。3.2原则上法定假不安排加班,确应工作需要安排加班的,必须在加班前填写《加班申请单》(具体时限人事部在发放假通知时应明确),经分管副总审核后部门统一交人事经理处,由人事经理交总经理批准后方可生效。4《加班申请单》每天下午填妥交单位课长核准,单位主管核准后交部门经理审批。5《加班申请单》上没有写明工作内容和时间,课长不得签字。6需要超过加班单上规定时间下班者,应知会其课长或部门经理,查明延长加班时间原因后予以确认并在加班单上签名,无特殊情形不予以确认。7所有加班均需严格考勤,对不能按照加班申请单规定时间进行的一切加班行为,均不认定为加班。8加班期间,加班人员应严格遵守公司各项工作制度,否则加班申请无效。9依据打卡时间,对照加班申请单计算其加班工时,未满半小时不计。10加班单批准后由部门文员录入人事系统,并于次日将批准后的加班单交人事部,在系统中审核。过期不予补审,不计加班工时。11对有加班考勤记录,却有证据显示未按加班规定要求进行工作者,均不认定为加班。12对部分管理技术岗位人员的自愿加班加点行为,公司不认定为加班,但可以保留考勤记录,经课长或领班确认工作有效性后可向管理部门提出申请,将此部分考勤作为晋升及绩效考评的考虑依据之一。...

1、当您付费下载文档后,您只拥有了使用权限,并不意味着购买了版权,文档只能用于自身使用,不得用于其他商业用途(如 [转卖]进行直接盈利或[编辑后售卖]进行间接盈利)。
2、本站所有内容均由合作方或网友上传,本站不对文档的完整性、权威性及其观点立场正确性做任何保证或承诺!文档内容仅供研究参考,付费前请自行鉴别。
3、如文档内容存在违规,或者侵犯商业秘密、侵犯著作权等,请点击“违规举报”。

碎片内容

蜗牛文库的最新文档

二年级数学下册其中检测卷二年级数学下册其中检测卷附答案#期中测试卷.pdf
10.00金币
0下载
二年级数学下册期末质检卷(苏教版)二年级数学下册期末质检卷(苏教版)#期末复习 #期末测试卷 #二年级数学 #二年级数学下册#关注我持续更新小学知识.pdf
10.00金币
0下载
二年级数学下册期末混合运算专项练习二年级数学下册期末混合运算专项练习#二年级#二年级数学下册#关注我持续更新小学知识 #知识分享 #家长收藏孩子受益.pdf
10.00金币
1下载
二年级数学下册年月日三类周期问题解题方法二年级数学下册年月日三类周期问题解题方法#二年级#二年级数学下册#知识分享 #关注我持续更新小学知识 #家长收藏孩子受益.pdf
10.00金币
0下载
二年级数学下册解决问题专项训练二年级数学下册解决问题专项训练#专项训练#解决问题#二年级#二年级数学下册#知识分享.pdf
10.00金币
1下载
二年级数学下册还原问题二年级数学下册还原问题#二年级#二年级数学#关注我持续更新小学知识 #知识分享 #家长收藏孩子受益.pdf
10.00金币
1下载
二年级数学下册第六单元考试卷家长打印出来给孩子测试测试争取拿到高分!#小学二年级试卷分享 #二年级第六单考试数学 #第六单考试#二年级数学下册.pdf
10.00金币
0下载
二年级数学下册必背顺口溜口诀汇总二年级数学下册必背顺口溜口诀汇总#二年级#二年级数学下册 #知识分享 #家长收藏孩子受益 #关注我持续更新小学知识.pdf
10.00金币
0下载
二年级数学下册《重点难点思维题》两大问题解决技巧和方法巧算星期几解决周期问题还原问题强化思维训练老师精心整理家长可以打印出来给孩子练习#家长收藏孩子受益 #学霸秘籍 #思维训练 #二年级 #知识点总结.pdf
10.00金币
0下载
二年级数学下册 必背公式大全寒假提前背一背开学更轻松#二年级 #二年级数学 #二年级数学下册 #寒假充电计划 #公式.pdf
10.00金币
0下载
蜗牛文库+ 关注
实名认证
内容提供者

提供各种专业文档内容

确认删除?
QQ
  • QQ点击这里给我发消息
微信客服
  • 微信客服
回到顶部