电脑桌面
添加蜗牛文库到电脑桌面
安装后可以在桌面快捷访问

加班调休【制度】员工加班管理制度.docxVIP免费

加班调休【制度】员工加班管理制度.docx_第1页
加班调休【制度】员工加班管理制度.docx_第2页
加班调休【制度】员工加班管理制度.docx_第3页
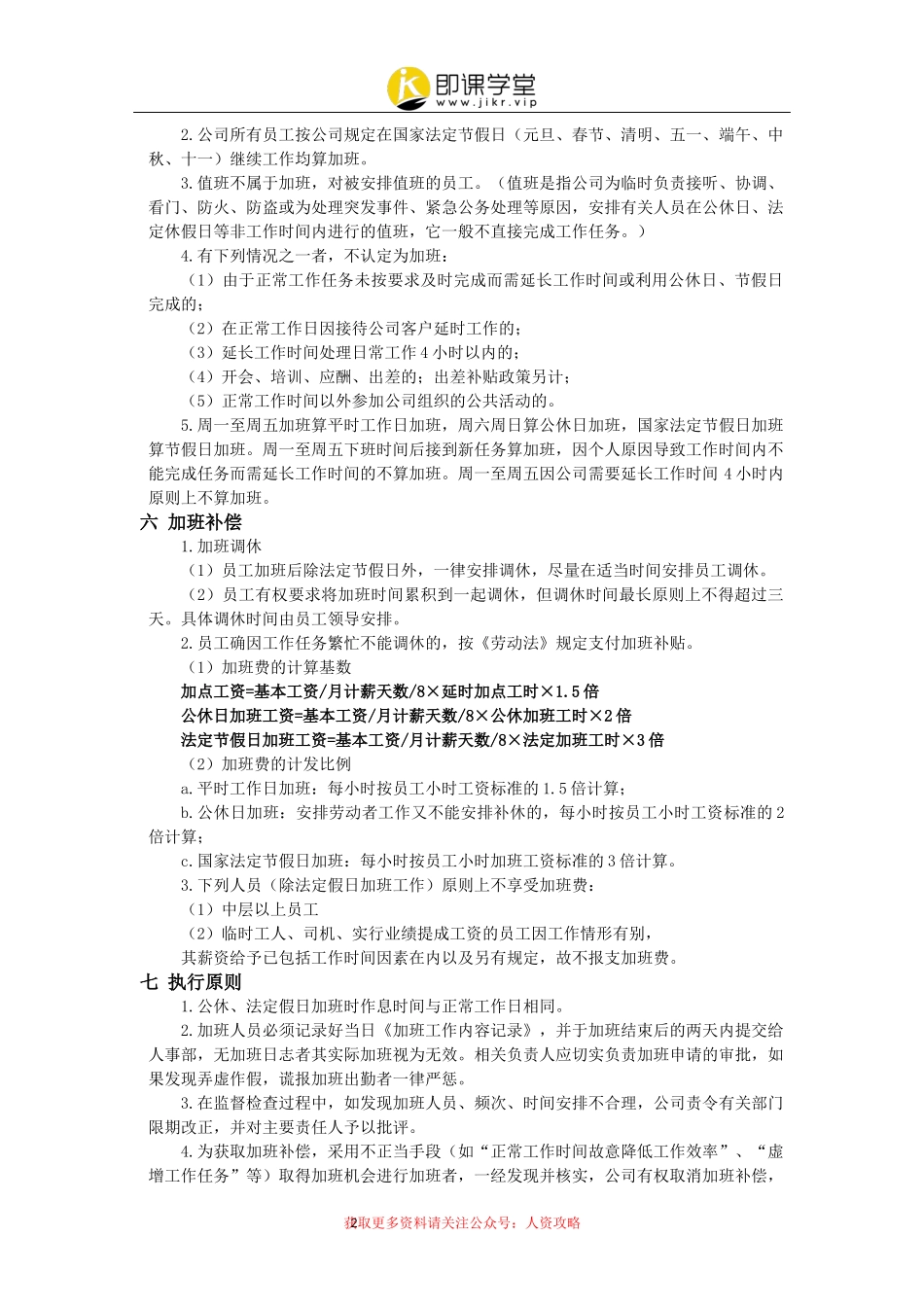
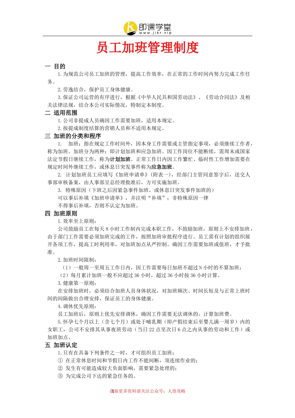
1获取更多资料请关注公众号:人资攻略员工加班管理制度一目的1.为规范公司员工加班的管理,提高工作效率,在正常的工作时间内努力完成工作任务。2.劳逸结合,保护员工身体健康。3.保证公司运营的有序进行,根据《中华人民共和国劳动法》、《劳动合同法》及相关法律法规,结合本公司实际情况,特制定本制度。二适用范围1.公司非提成人员确因工作需要加班,适用本规定。2.按提成制度结算的营销人员和不适用本规定。三加班的分类和程序1.加班:指在规定工作时间外,因本身工作需要或主管指定事项,必须继续工作者,称为加班。加班分为两种:即计划加班和应急加班。因工作岗位不能断续,需周末或国家法定节假日继续工作,称为计划加班。正常工作日内因工作繁忙、临时性工作增加需要在规定时间外继续工作,或休息日突发事件称为应急加班。2.计划加班员工应填写《加班申请单》(附表一),经部门主管同意签字后,送交人事部审核备案,由人事部呈总经理批准后,方可实施加班。3.特殊原因(下班之后因紧急事件加班,或休息日突发事件加班的)可以事后补填《加班申请单》,并注明“补填”;非特殊原因一律不得事后补填,否则不认定为加班。四加班原则1.效率至上原则:公司鼓励员工在每天8小时工作制内完成本职工作,不鼓励加班,原则上不安排加班,由于部门工作需要必须加班完成的工作,按照加班审批程序进行。员工需有计划的组织展开各项工作,提高工时利用率,对加班加点从严控制。确因工作需要加班或值班,才予批准。2.加班时间限制:(1)一般周一至周五工作日内,因工作需要每日加班不超过N小时的不算加班;(2)每月累计加班一般不应超过36小时,超过36小时按36小时计算。3.健康第一原则:在安排加班时,必须结合加班人员身体状况,对加班频次、时间长短及与正常上班时间的间隔做出合理安排,保证员工的身体健康。4.调休优先原则:员工加班后,原则上优先安排调休,确因工作需要无法调休的,计算加班费。5.怀孕七个月以上(含七个月)或处于哺乳期(即产假结束后至婴儿满一周岁)内的女职工,公司不安排其从事夜班劳动(当日22点至次日6点之内从事的劳动和工作)或加班加点。五加班认定1.只有在具备下列条件之一时,才可组织员工加班:①在正常休息时间和节假日内工作不能间断,须连续作业的;②发生有可能造成较大负面影响,需要紧急处理的;③为完成公司下达的紧急任务的。2获取更多资料请关注公众号:人资攻略2.公司所有员工按公司规定在国家法定节假...

1、当您付费下载文档后,您只拥有了使用权限,并不意味着购买了版权,文档只能用于自身使用,不得用于其他商业用途(如 [转卖]进行直接盈利或[编辑后售卖]进行间接盈利)。
2、本站所有内容均由合作方或网友上传,本站不对文档的完整性、权威性及其观点立场正确性做任何保证或承诺!文档内容仅供研究参考,付费前请自行鉴别。
3、如文档内容存在违规,或者侵犯商业秘密、侵犯著作权等,请点击“违规举报”。

碎片内容

蜗牛文库的最新文档

二年级数学下册其中检测卷二年级数学下册其中检测卷附答案#期中测试卷.pdf
10.00金币
0下载
二年级数学下册期末质检卷(苏教版)二年级数学下册期末质检卷(苏教版)#期末复习 #期末测试卷 #二年级数学 #二年级数学下册#关注我持续更新小学知识.pdf
10.00金币
0下载
二年级数学下册期末混合运算专项练习二年级数学下册期末混合运算专项练习#二年级#二年级数学下册#关注我持续更新小学知识 #知识分享 #家长收藏孩子受益.pdf
10.00金币
1下载
二年级数学下册年月日三类周期问题解题方法二年级数学下册年月日三类周期问题解题方法#二年级#二年级数学下册#知识分享 #关注我持续更新小学知识 #家长收藏孩子受益.pdf
10.00金币
0下载
二年级数学下册解决问题专项训练二年级数学下册解决问题专项训练#专项训练#解决问题#二年级#二年级数学下册#知识分享.pdf
10.00金币
1下载
二年级数学下册还原问题二年级数学下册还原问题#二年级#二年级数学#关注我持续更新小学知识 #知识分享 #家长收藏孩子受益.pdf
10.00金币
1下载
二年级数学下册第六单元考试卷家长打印出来给孩子测试测试争取拿到高分!#小学二年级试卷分享 #二年级第六单考试数学 #第六单考试#二年级数学下册.pdf
10.00金币
0下载
二年级数学下册必背顺口溜口诀汇总二年级数学下册必背顺口溜口诀汇总#二年级#二年级数学下册 #知识分享 #家长收藏孩子受益 #关注我持续更新小学知识.pdf
10.00金币
0下载
二年级数学下册《重点难点思维题》两大问题解决技巧和方法巧算星期几解决周期问题还原问题强化思维训练老师精心整理家长可以打印出来给孩子练习#家长收藏孩子受益 #学霸秘籍 #思维训练 #二年级 #知识点总结.pdf
10.00金币
0下载
二年级数学下册 必背公式大全寒假提前背一背开学更轻松#二年级 #二年级数学 #二年级数学下册 #寒假充电计划 #公式.pdf
10.00金币
0下载
蜗牛文库+ 关注
实名认证
内容提供者

提供各种专业文档内容

确认删除?
QQ
  • QQ点击这里给我发消息
微信客服
  • 微信客服
回到顶部