电脑桌面
添加蜗牛文库到电脑桌面
安装后可以在桌面快捷访问

【模板】导师制管理办法(试行).docxVIP免费

【模板】导师制管理办法(试行).docx_第1页
【模板】导师制管理办法(试行).docx_第2页
【模板】导师制管理办法(试行).docx_第3页
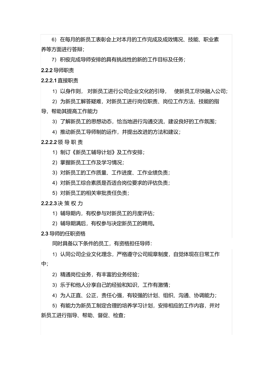
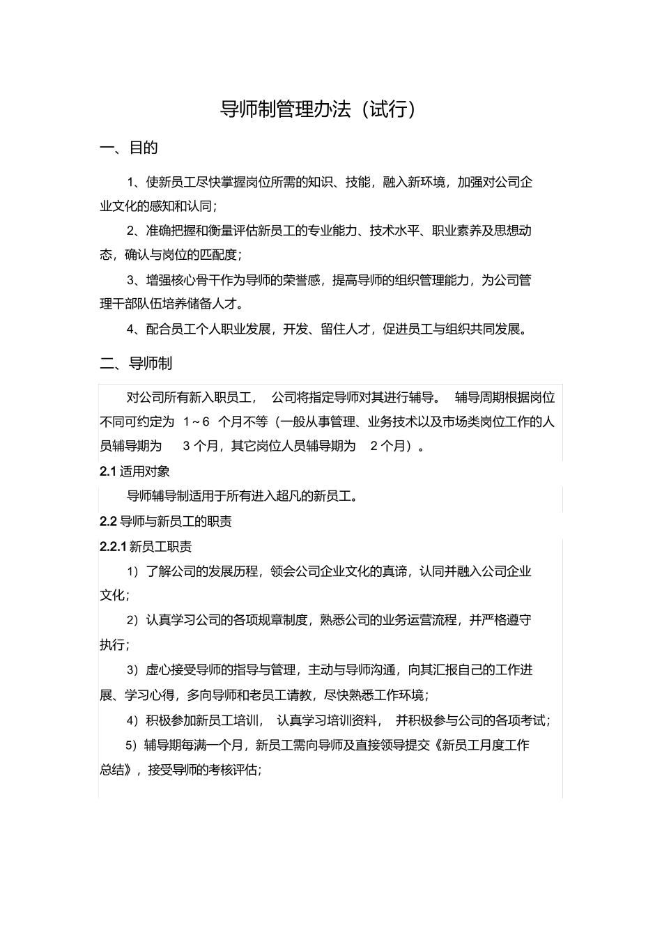
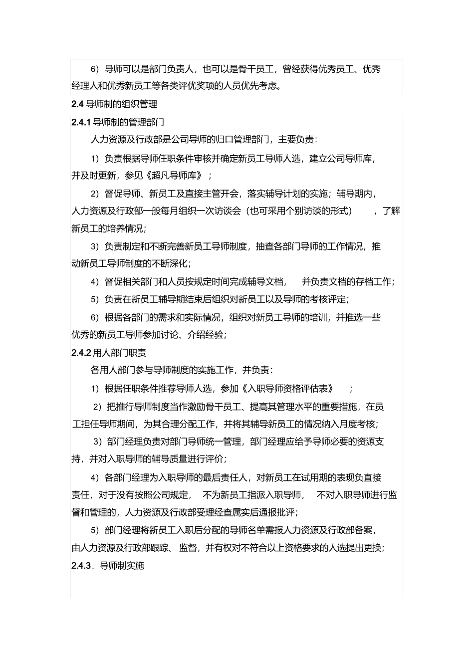
导师制管理办法(试行)一、目的1、使新员工尽快掌握岗位所需的知识、技能,融入新环境,加强对公司企业文化的感知和认同;2、准确把握和衡量评估新员工的专业能力、技术水平、职业素养及思想动态,确认与岗位的匹配度;3、增强核心骨干作为导师的荣誉感,提高导师的组织管理能力,为公司管理干部队伍培养储备人才。4、配合员工个人职业发展,开发、留住人才,促进员工与组织共同发展。二、导师制对公司所有新入职员工,公司将指定导师对其进行辅导。辅导周期根据岗位不同可约定为1~6个月不等(一般从事管理、业务技术以及市场类岗位工作的人员辅导期为3个月,其它岗位人员辅导期为2个月)。2.1适用对象导师辅导制适用于所有进入超凡的新员工。2.2导师与新员工的职责2.2.1新员工职责1)了解公司的发展历程,领会公司企业文化的真谛,认同并融入公司企业文化;2)认真学习公司的各项规章制度,熟悉公司的业务运营流程,并严格遵守执行;3)虚心接受导师的指导与管理,主动与导师沟通,向其汇报自己的工作进展、学习心得,多向导师和老员工请教,尽快熟悉工作环境;4)积极参加新员工培训,认真学习培训资料,并积极参与公司的各项考试;5)辅导期每满一个月,新员工需向导师及直接领导提交《新员工月度工作总结》,接受导师的考核评估;6)在每月的新员工表彰会上对本月的工作完成及成效情况、技能、职业素养等方面进行答辩;7)积极完成导师安排的具有挑战性的新的工作目标及任务;2.2.2导师职责2.2.2.1直接职责1)以身作则,对新员工进行公司企业文化的引导,使新员工尽快融入公司;2)为新员工解答疑难,对新员工进行岗位职责、岗位工作方法、技能的指导,帮助其提高工作能力3)了解新员工的思想动态,恰当地进行沟通交流,建设良好的工作氛围;4)推动新员工导师制的运作,并提出改进的方法和建议;2.2.2.2领导职责1)制订《新员工辅导计划》及工作安排;2)掌握新员工工作及学习情况;3)对新员工的工作质量、工作进度、工作业绩负责;4)对新员工综合素质是否适合岗位要求的评估负责;5)对新员工的相关审批责任负责;2.2.2.3决策权力1)辅导期内,有权参与对新员工的月度评估;2)辅导期满后,有权参与决定新员工的聘用。2.3导师的任职资格同时具备以下条件的员工,有资格担任导师:1)认同公司企业文化理念,严格遵守公司规章制度,自觉体现在日常工作中;2)精通岗位业务,有丰富的业务经验;3)乐于和他人分享自己的经验和知识,工作有激...

1、当您付费下载文档后,您只拥有了使用权限,并不意味着购买了版权,文档只能用于自身使用,不得用于其他商业用途(如 [转卖]进行直接盈利或[编辑后售卖]进行间接盈利)。
2、本站所有内容均由合作方或网友上传,本站不对文档的完整性、权威性及其观点立场正确性做任何保证或承诺!文档内容仅供研究参考,付费前请自行鉴别。
3、如文档内容存在违规,或者侵犯商业秘密、侵犯著作权等,请点击“违规举报”。

碎片内容

蜗牛文库的最新文档

二年级数学下册其中检测卷二年级数学下册其中检测卷附答案#期中测试卷.pdf
10.00金币
0下载
二年级数学下册期末质检卷(苏教版)二年级数学下册期末质检卷(苏教版)#期末复习 #期末测试卷 #二年级数学 #二年级数学下册#关注我持续更新小学知识.pdf
10.00金币
0下载
二年级数学下册期末混合运算专项练习二年级数学下册期末混合运算专项练习#二年级#二年级数学下册#关注我持续更新小学知识 #知识分享 #家长收藏孩子受益.pdf
10.00金币
1下载
二年级数学下册年月日三类周期问题解题方法二年级数学下册年月日三类周期问题解题方法#二年级#二年级数学下册#知识分享 #关注我持续更新小学知识 #家长收藏孩子受益.pdf
10.00金币
0下载
二年级数学下册解决问题专项训练二年级数学下册解决问题专项训练#专项训练#解决问题#二年级#二年级数学下册#知识分享.pdf
10.00金币
1下载
二年级数学下册还原问题二年级数学下册还原问题#二年级#二年级数学#关注我持续更新小学知识 #知识分享 #家长收藏孩子受益.pdf
10.00金币
1下载
二年级数学下册第六单元考试卷家长打印出来给孩子测试测试争取拿到高分!#小学二年级试卷分享 #二年级第六单考试数学 #第六单考试#二年级数学下册.pdf
10.00金币
0下载
二年级数学下册必背顺口溜口诀汇总二年级数学下册必背顺口溜口诀汇总#二年级#二年级数学下册 #知识分享 #家长收藏孩子受益 #关注我持续更新小学知识.pdf
10.00金币
0下载
二年级数学下册《重点难点思维题》两大问题解决技巧和方法巧算星期几解决周期问题还原问题强化思维训练老师精心整理家长可以打印出来给孩子练习#家长收藏孩子受益 #学霸秘籍 #思维训练 #二年级 #知识点总结.pdf
10.00金币
0下载
二年级数学下册 必背公式大全寒假提前背一背开学更轻松#二年级 #二年级数学 #二年级数学下册 #寒假充电计划 #公式.pdf
10.00金币
0下载
蜗牛文库+ 关注
实名认证
内容提供者

提供各种专业文档内容

确认删除?
QQ
  • QQ点击这里给我发消息
微信客服
  • 微信客服
回到顶部