电脑桌面
添加蜗牛文库到电脑桌面
安装后可以在桌面快捷访问

【晋升管理】员工培训提升激励方案.docxVIP免费

【晋升管理】员工培训提升激励方案.docx_第1页
【晋升管理】员工培训提升激励方案.docx_第2页
【晋升管理】员工培训提升激励方案.docx_第3页
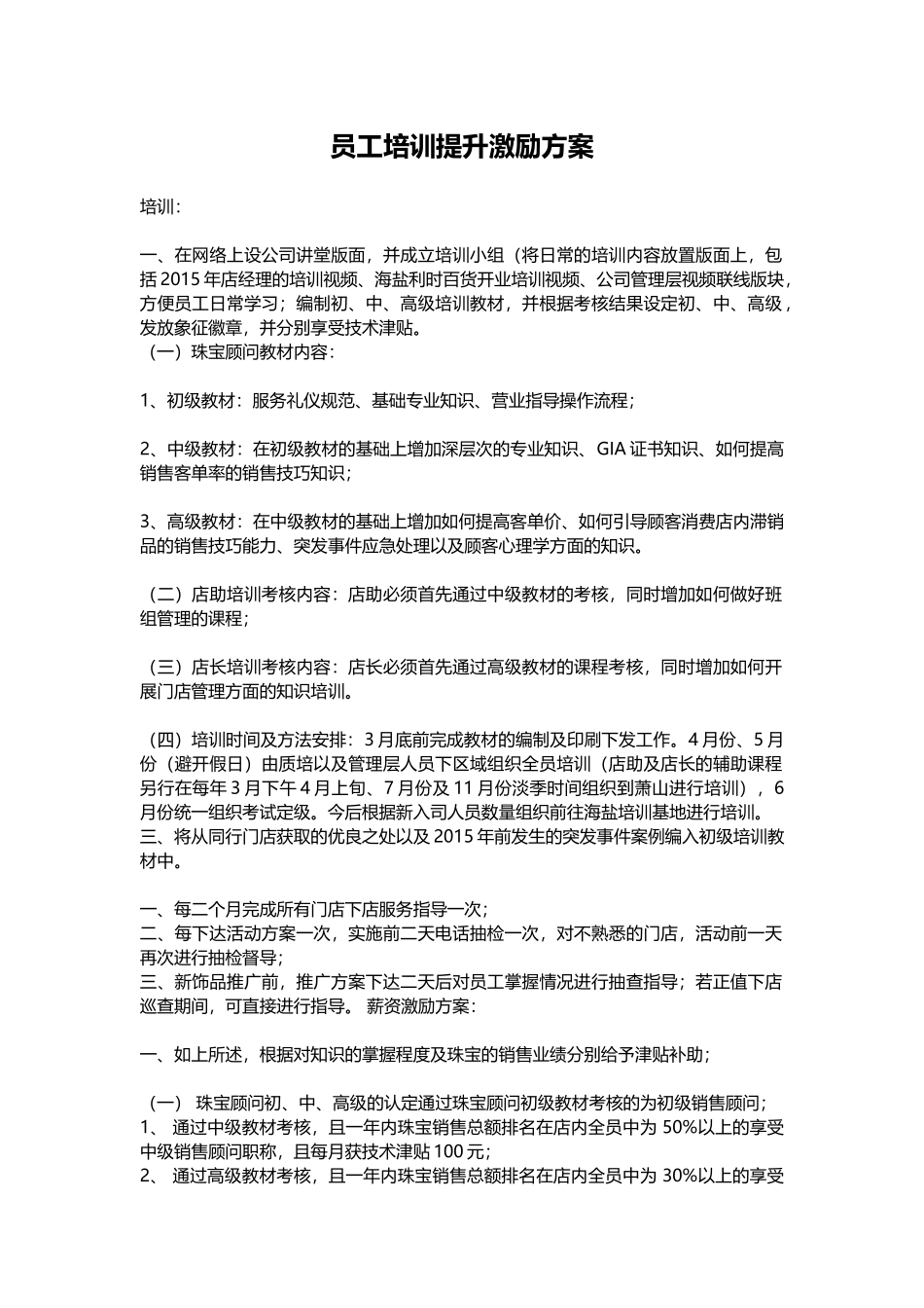
员工培训提升激励方案培训:一、在网络上设公司讲堂版面,并成立培训小组(将日常的培训内容放置版面上,包括2015年店经理的培训视频、海盐利时百货开业培训视频、公司管理层视频联线版块,方便员工日常学习;编制初、中、高级培训教材,并根据考核结果设定初、中、高级,发放象征徽章,并分别享受技术津贴。(一)珠宝顾问教材内容:1、初级教材:服务礼仪规范、基础专业知识、营业指导操作流程;2、中级教材:在初级教材的基础上增加深层次的专业知识、GIA证书知识、如何提高销售客单率的销售技巧知识;3、高级教材:在中级教材的基础上增加如何提高客单价、如何引导顾客消费店内滞销品的销售技巧能力、突发事件应急处理以及顾客心理学方面的知识。(二)店助培训考核内容:店助必须首先通过中级教材的考核,同时增加如何做好班组管理的课程;(三)店长培训考核内容:店长必须首先通过高级教材的课程考核,同时增加如何开展门店管理方面的知识培训。(四)培训时间及方法安排:3月底前完成教材的编制及印刷下发工作。4月份、5月份(避开假日)由质培以及管理层人员下区域组织全员培训(店助及店长的辅助课程另行在每年3月下午4月上旬、7月份及11月份淡季时间组织到萧山进行培训),6月份统一组织考试定级。今后根据新入司人员数量组织前往海盐培训基地进行培训。三、将从同行门店获取的优良之处以及2015年前发生的突发事件案例编入初级培训教材中。一、每二个月完成所有门店下店服务指导一次;二、每下达活动方案一次,实施前二天电话抽检一次,对不熟悉的门店,活动前一天再次进行抽检督导;三、新饰品推广前,推广方案下达二天后对员工掌握情况进行抽查指导;若正值下店巡查期间,可直接进行指导。薪资激励方案:一、如上所述,根据对知识的掌握程度及珠宝的销售业绩分别给予津贴补助;(一)珠宝顾问初、中、高级的认定通过珠宝顾问初级教材考核的为初级销售顾问;1、通过中级教材考核,且一年内珠宝销售总额排名在店内全员中为50%以上的享受中级销售顾问职称,且每月获技术津贴100元;2、通过高级教材考核,且一年内珠宝销售总额排名在店内全员中为30%以上的享受中级销售顾问职称,且每月获技术津贴200元。(二)店助初、中、高级的认定1、目前的店助均直接认定为初级;2、中级店助认定:通过珠宝顾问中级教材考试,且一年内带领班组累计完成班销售指标80%以上。3、高级店助认定:通过珠宝顾问高级教材考试,且一年内带领班组累计完成销售指...

1、当您付费下载文档后,您只拥有了使用权限,并不意味着购买了版权,文档只能用于自身使用,不得用于其他商业用途(如 [转卖]进行直接盈利或[编辑后售卖]进行间接盈利)。
2、本站所有内容均由合作方或网友上传,本站不对文档的完整性、权威性及其观点立场正确性做任何保证或承诺!文档内容仅供研究参考,付费前请自行鉴别。
3、如文档内容存在违规,或者侵犯商业秘密、侵犯著作权等,请点击“违规举报”。

碎片内容

蜗牛文库的最新文档

二年级数学下册其中检测卷二年级数学下册其中检测卷附答案#期中测试卷.pdf
10.00金币
0下载
二年级数学下册期末质检卷(苏教版)二年级数学下册期末质检卷(苏教版)#期末复习 #期末测试卷 #二年级数学 #二年级数学下册#关注我持续更新小学知识.pdf
10.00金币
0下载
二年级数学下册期末混合运算专项练习二年级数学下册期末混合运算专项练习#二年级#二年级数学下册#关注我持续更新小学知识 #知识分享 #家长收藏孩子受益.pdf
10.00金币
1下载
二年级数学下册年月日三类周期问题解题方法二年级数学下册年月日三类周期问题解题方法#二年级#二年级数学下册#知识分享 #关注我持续更新小学知识 #家长收藏孩子受益.pdf
10.00金币
0下载
二年级数学下册解决问题专项训练二年级数学下册解决问题专项训练#专项训练#解决问题#二年级#二年级数学下册#知识分享.pdf
10.00金币
1下载
二年级数学下册还原问题二年级数学下册还原问题#二年级#二年级数学#关注我持续更新小学知识 #知识分享 #家长收藏孩子受益.pdf
10.00金币
1下载
二年级数学下册第六单元考试卷家长打印出来给孩子测试测试争取拿到高分!#小学二年级试卷分享 #二年级第六单考试数学 #第六单考试#二年级数学下册.pdf
10.00金币
0下载
二年级数学下册必背顺口溜口诀汇总二年级数学下册必背顺口溜口诀汇总#二年级#二年级数学下册 #知识分享 #家长收藏孩子受益 #关注我持续更新小学知识.pdf
10.00金币
0下载
二年级数学下册《重点难点思维题》两大问题解决技巧和方法巧算星期几解决周期问题还原问题强化思维训练老师精心整理家长可以打印出来给孩子练习#家长收藏孩子受益 #学霸秘籍 #思维训练 #二年级 #知识点总结.pdf
10.00金币
0下载
二年级数学下册 必背公式大全寒假提前背一背开学更轻松#二年级 #二年级数学 #二年级数学下册 #寒假充电计划 #公式.pdf
10.00金币
0下载
蜗牛文库+ 关注
实名认证
内容提供者

提供各种专业文档内容

确认删除?
QQ
  • QQ点击这里给我发消息
微信客服
  • 微信客服
回到顶部