电脑桌面
添加蜗牛文库到电脑桌面
安装后可以在桌面快捷访问

(修改后)个体工商户商铺、门面租赁合同范本 (2).docVIP免费

(修改后)个体工商户商铺、门面租赁合同范本 (2).doc_第1页
(修改后)个体工商户商铺、门面租赁合同范本 (2).doc_第2页
(修改后)个体工商户商铺、门面租赁合同范本 (2).doc_第3页
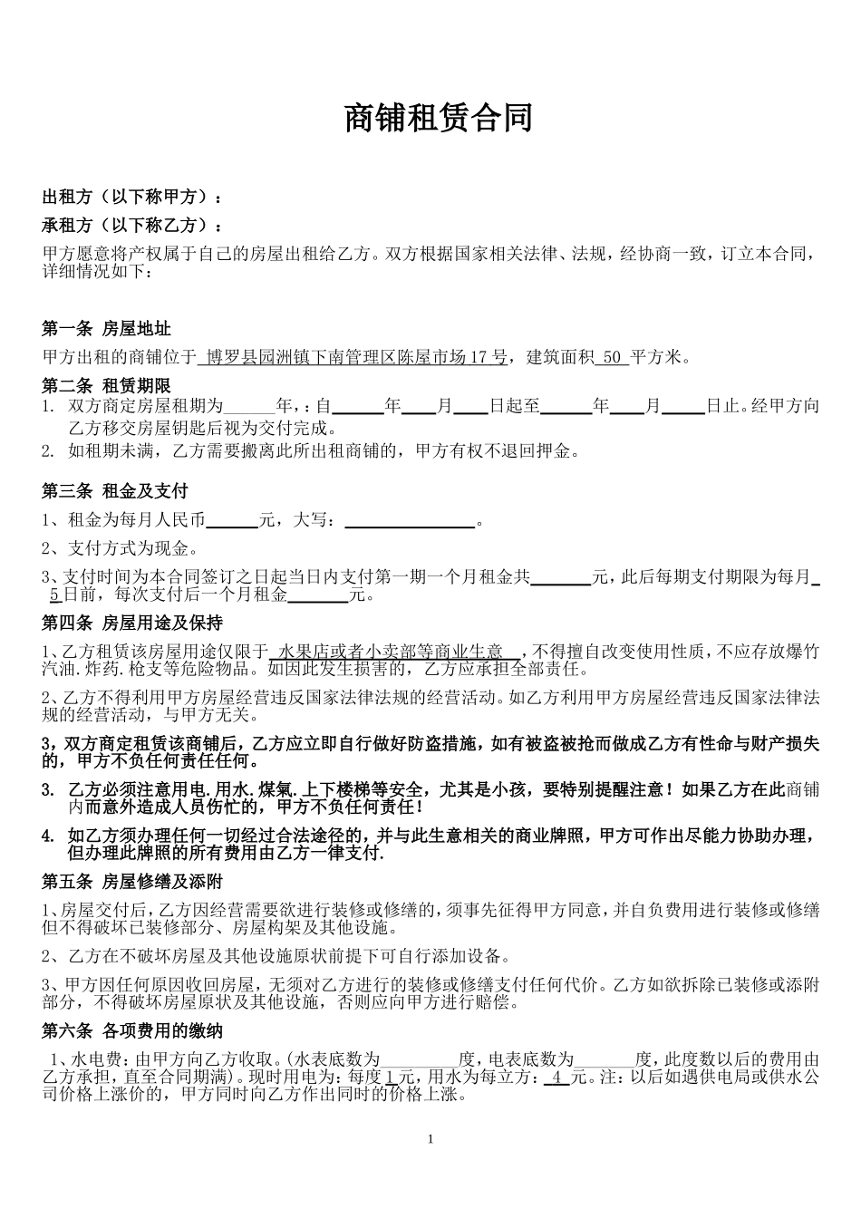
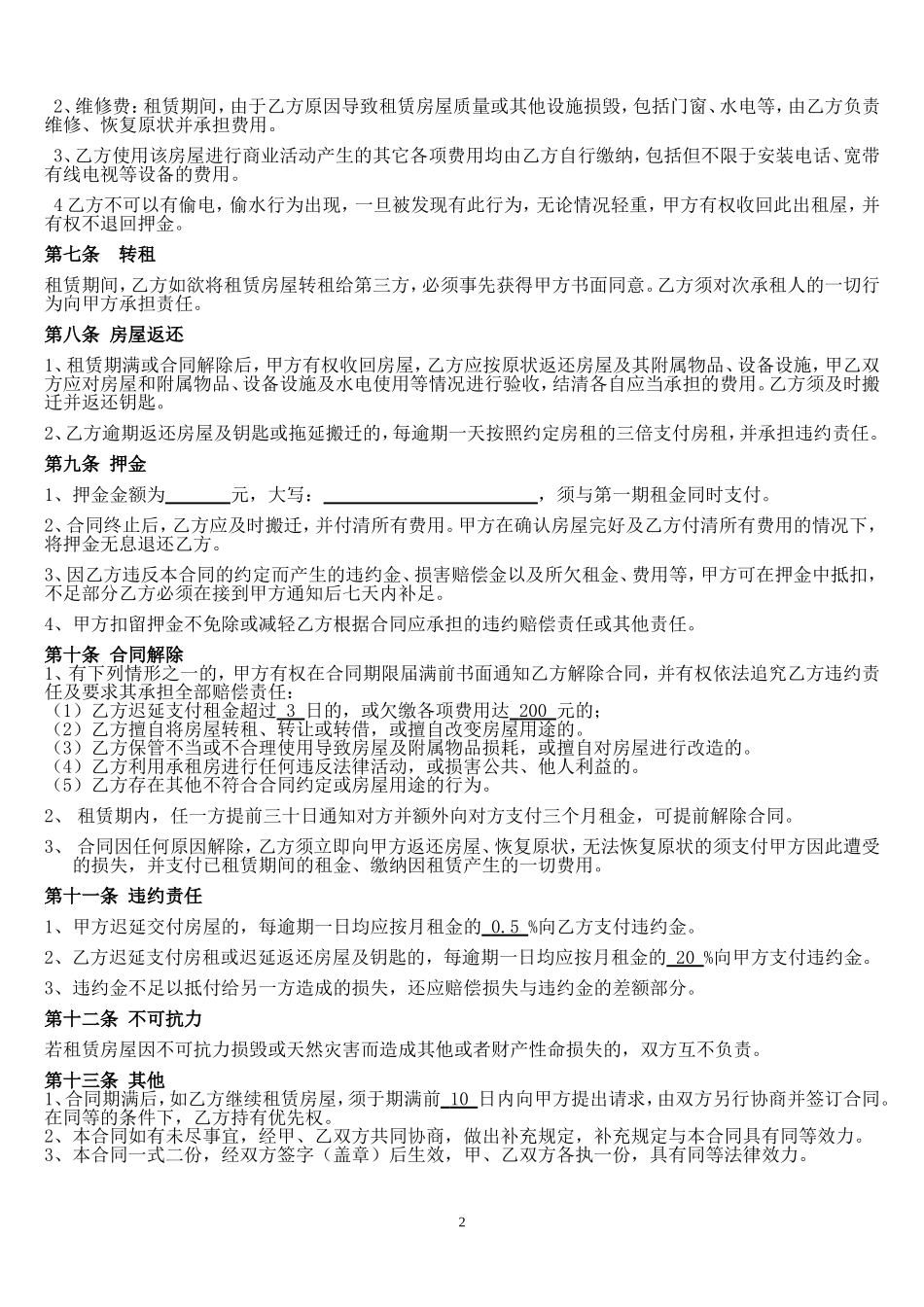
商铺租赁合同出租方(以下称甲方):承租方(以下称乙方):甲方愿意将产权属于自己的房屋出租给乙方。双方根据国家相关法律、法规,经协商一致,订立本合同,详细情况如下:第一条房屋地址甲方出租的商铺位于博罗县园洲镇下南管理区陈屋市场17号,建筑面积50平方米。第二条租赁期限1.双方商定房屋租期为______年,:自年月日起至年月日止。经甲方向乙方移交房屋钥匙后视为交付完成。2.如租期未满,乙方需要搬离此所出租商铺的,甲方有权不退回押金。第三条租金及支付1、租金为每月人民币元,大写:。2、支付方式为现金。3、支付时间为本合同签订之日起当日内支付第一期一个月租金共元,此后每期支付期限为每月5日前,每次支付后一个月租金元。第四条房屋用途及保持1、乙方租赁该房屋用途仅限于水果店或者小卖部等商业生意,不得擅自改变使用性质,不应存放爆竹汽油.炸药.枪支等危险物品。如因此发生损害的,乙方应承担全部责任。2、乙方不得利用甲方房屋经营违反国家法律法规的经营活动。如乙方利用甲方房屋经营违反国家法律法规的经营活动,与甲方无关。3,双方商定租赁该商铺后,乙方应立即自行做好防盗措施,如有被盗被抢而做成乙方有性命与财产损失的,甲方不负任何责任任何。3.乙方必须注意用电.用水.煤氣.上下楼梯等安全,尤其是小孩,要特别提醒注意!如果乙方在此商铺内而意外造成人员伤忙的,甲方不负任何责任!4.如乙方须办理任何一切经过合法途径的,并与此生意相关的商业牌照,甲方可作出尽能力协助办理,但办理此牌照的所有费用由乙方一律支付.第五条房屋修缮及添附1、房屋交付后,乙方因经营需要欲进行装修或修缮的,须事先征得甲方同意,并自负费用进行装修或修缮但不得破坏已装修部分、房屋构架及其他设施。2、乙方在不破坏房屋及其他设施原状前提下可自行添加设备。3、甲方因任何原因收回房屋,无须对乙方进行的装修或修缮支付任何代价。乙方如欲拆除已装修或添附部分,不得破坏房屋原状及其他设施,否则应向甲方进行赔偿。第六条各项费用的缴纳1、水电费:由甲方向乙方收取。(水表底数为_________度,电表底数为_______度,此度数以后的费用由乙方承担,直至合同期满)。现时用电为:每度1元,用水为每立方:4元。注:以后如遇供电局或供水公司价格上涨价的,甲方同时向乙方作出同时的价格上涨。12、维修费:租赁期间,由于乙方原因导致租赁房屋质量或其他设施损毁,包括门窗、水电等,由乙方负责维修、恢复原状并承担费用。3、...

1、当您付费下载文档后,您只拥有了使用权限,并不意味着购买了版权,文档只能用于自身使用,不得用于其他商业用途(如 [转卖]进行直接盈利或[编辑后售卖]进行间接盈利)。
2、本站所有内容均由合作方或网友上传,本站不对文档的完整性、权威性及其观点立场正确性做任何保证或承诺!文档内容仅供研究参考,付费前请自行鉴别。
3、如文档内容存在违规,或者侵犯商业秘密、侵犯著作权等,请点击“违规举报”。

碎片内容

蜗牛文库的最新文档

二年级数学下册其中检测卷二年级数学下册其中检测卷附答案#期中测试卷.pdf
10.00金币
0下载
二年级数学下册期末质检卷(苏教版)二年级数学下册期末质检卷(苏教版)#期末复习 #期末测试卷 #二年级数学 #二年级数学下册#关注我持续更新小学知识.pdf
10.00金币
0下载
二年级数学下册期末混合运算专项练习二年级数学下册期末混合运算专项练习#二年级#二年级数学下册#关注我持续更新小学知识 #知识分享 #家长收藏孩子受益.pdf
10.00金币
1下载
二年级数学下册年月日三类周期问题解题方法二年级数学下册年月日三类周期问题解题方法#二年级#二年级数学下册#知识分享 #关注我持续更新小学知识 #家长收藏孩子受益.pdf
10.00金币
0下载
二年级数学下册解决问题专项训练二年级数学下册解决问题专项训练#专项训练#解决问题#二年级#二年级数学下册#知识分享.pdf
10.00金币
1下载
二年级数学下册还原问题二年级数学下册还原问题#二年级#二年级数学#关注我持续更新小学知识 #知识分享 #家长收藏孩子受益.pdf
10.00金币
1下载
二年级数学下册第六单元考试卷家长打印出来给孩子测试测试争取拿到高分!#小学二年级试卷分享 #二年级第六单考试数学 #第六单考试#二年级数学下册.pdf
10.00金币
0下载
二年级数学下册必背顺口溜口诀汇总二年级数学下册必背顺口溜口诀汇总#二年级#二年级数学下册 #知识分享 #家长收藏孩子受益 #关注我持续更新小学知识.pdf
10.00金币
0下载
二年级数学下册《重点难点思维题》两大问题解决技巧和方法巧算星期几解决周期问题还原问题强化思维训练老师精心整理家长可以打印出来给孩子练习#家长收藏孩子受益 #学霸秘籍 #思维训练 #二年级 #知识点总结.pdf
10.00金币
0下载
二年级数学下册 必背公式大全寒假提前背一背开学更轻松#二年级 #二年级数学 #二年级数学下册 #寒假充电计划 #公式.pdf
10.00金币
0下载
蜗牛文库+ 关注
实名认证
内容提供者

提供各种专业文档内容

确认删除?
QQ
  • QQ点击这里给我发消息
微信客服
  • 微信客服
回到顶部