电脑桌面
添加蜗牛文库到电脑桌面
安装后可以在桌面快捷访问

一人股份有限公司章程 (2).docVIP免费

一人股份有限公司章程 (2).doc_第1页
一人股份有限公司章程 (2).doc_第2页
一人股份有限公司章程 (2).doc_第3页
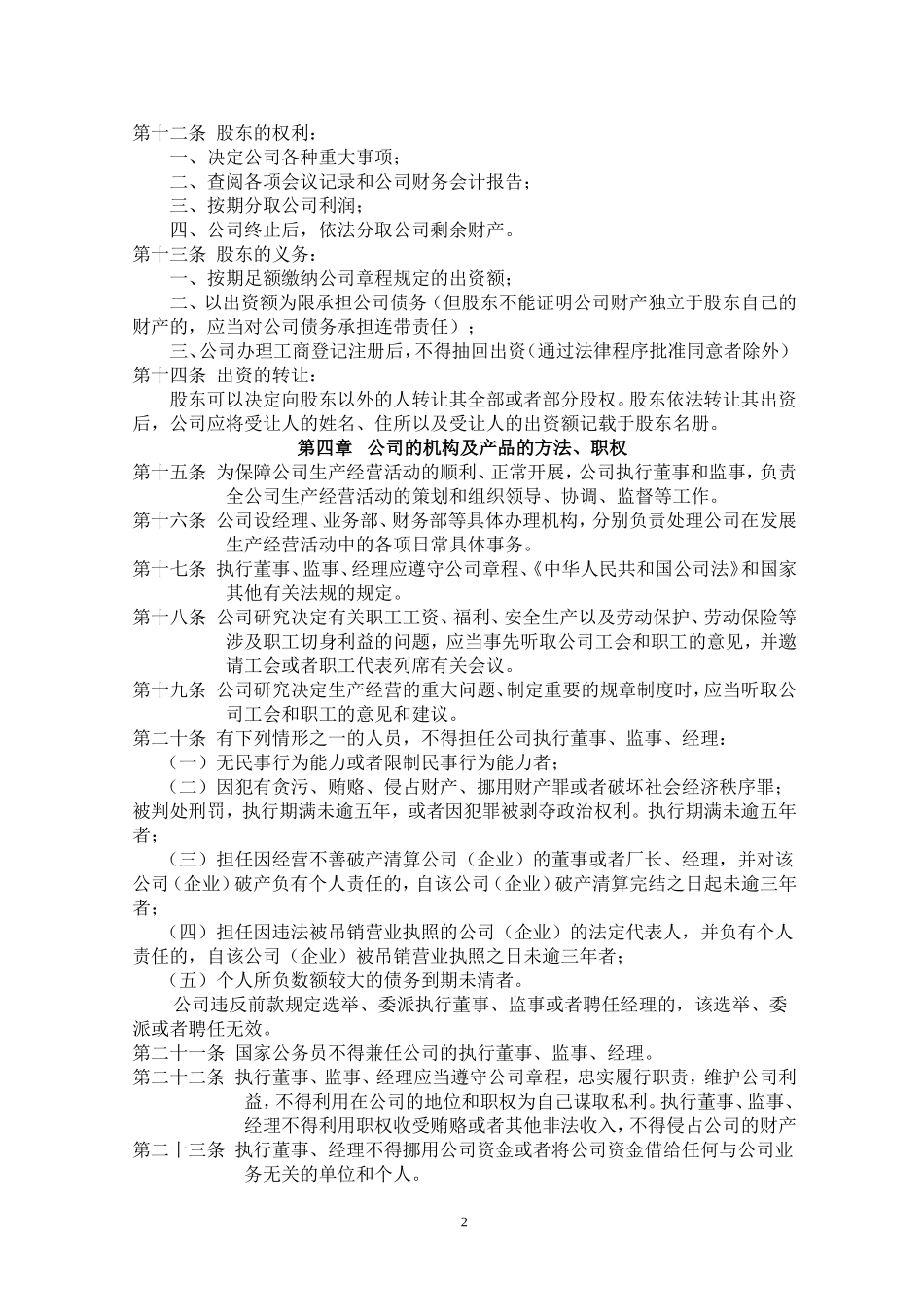
1XXXX有限公司章程第一章总则第一条公司宗旨:通过有限责任公司组织形式,由股东一人出资筹集资本金,建立新的经营机制,为振兴经济作出贡献。依照《中华人民共和国公司法》和《中华人民共和国公司登记管理条例》的规定,制定本公司章程。第二条公司名称:XXXX有限公司。第三条公司住所:XXXX第四条本公司由1个股东出资设立,股东以认缴出资额为限对公司的承担责任;公司以其全部资产对公司的债务承担责任。公司享有由股东投资形成的全部法人财产权,并依法享有民事权利,承担民事责任,具有企业法人资格。第五条经营范围:销售建筑材料、汽车配件、日用品、针织纺品、服装、文化体育用品、体育器材、五金交电、通讯设备(不含无线电发射设备);会议服务、展览展示代理、装修装饰工程设计施工。第六条公司营业执照签发日期为本公司成立日期。营业期限:长期。第二章注册资本第七条公司注册资本为200万元人民币。第八条股东名称、认缴出资额、认缴方式、认缴期限一览表。单位:万元股东姓名(名称)认缴出资额认缴方式认缴期限200货币第九条公司登记注册后,应向股东签发出资证明书。出资证明书应载明公司名称、公司成立日期、公司注册资本、股东的姓名或者名称、缴纳的出资额和出资日期、出资证明书的编号和核发日期。出资证明书由公司盖章。出资证明书一式两份,股东和公司各持一份。出资证明书遗失,应立即向公司申报注销,经公司法定代表人审核后予以补发。第十条公司应设置股东名册,记载股东的姓名、住所、出资额及出资证明书编号等内容。第三章股东的权利、义务和转让股权的条件第十一条股东作为出资者享有所有者的资产受益、重大决策和选择管理者等权利,并承担相应的义务。2第十二条股东的权利:一、决定公司各种重大事项;二、查阅各项会议记录和公司财务会计报告;三、按期分取公司利润;四、公司终止后,依法分取公司剩余财产。第十三条股东的义务:一、按期足额缴纳公司章程规定的出资额;二、以出资额为限承担公司债务(但股东不能证明公司财产独立于股东自己的财产的,应当对公司债务承担连带责任);三、公司办理工商登记注册后,不得抽回出资(通过法律程序批准同意者除外)第十四条出资的转让:股东可以决定向股东以外的人转让其全部或者部分股权。股东依法转让其出资后,公司应将受让人的姓名、住所以及受让人的出资额记载于股东名册。第四章公司的机构及产品的方法、职权第十五条为保障公司生产经营活动的顺利、正常开展,公司...

1、当您付费下载文档后,您只拥有了使用权限,并不意味着购买了版权,文档只能用于自身使用,不得用于其他商业用途(如 [转卖]进行直接盈利或[编辑后售卖]进行间接盈利)。
2、本站所有内容均由合作方或网友上传,本站不对文档的完整性、权威性及其观点立场正确性做任何保证或承诺!文档内容仅供研究参考,付费前请自行鉴别。
3、如文档内容存在违规,或者侵犯商业秘密、侵犯著作权等,请点击“违规举报”。

碎片内容

蜗牛文库的最新文档

二年级数学下册其中检测卷二年级数学下册其中检测卷附答案#期中测试卷.pdf
10.00金币
0下载
二年级数学下册期末质检卷(苏教版)二年级数学下册期末质检卷(苏教版)#期末复习 #期末测试卷 #二年级数学 #二年级数学下册#关注我持续更新小学知识.pdf
10.00金币
0下载
二年级数学下册期末混合运算专项练习二年级数学下册期末混合运算专项练习#二年级#二年级数学下册#关注我持续更新小学知识 #知识分享 #家长收藏孩子受益.pdf
10.00金币
1下载
二年级数学下册年月日三类周期问题解题方法二年级数学下册年月日三类周期问题解题方法#二年级#二年级数学下册#知识分享 #关注我持续更新小学知识 #家长收藏孩子受益.pdf
10.00金币
0下载
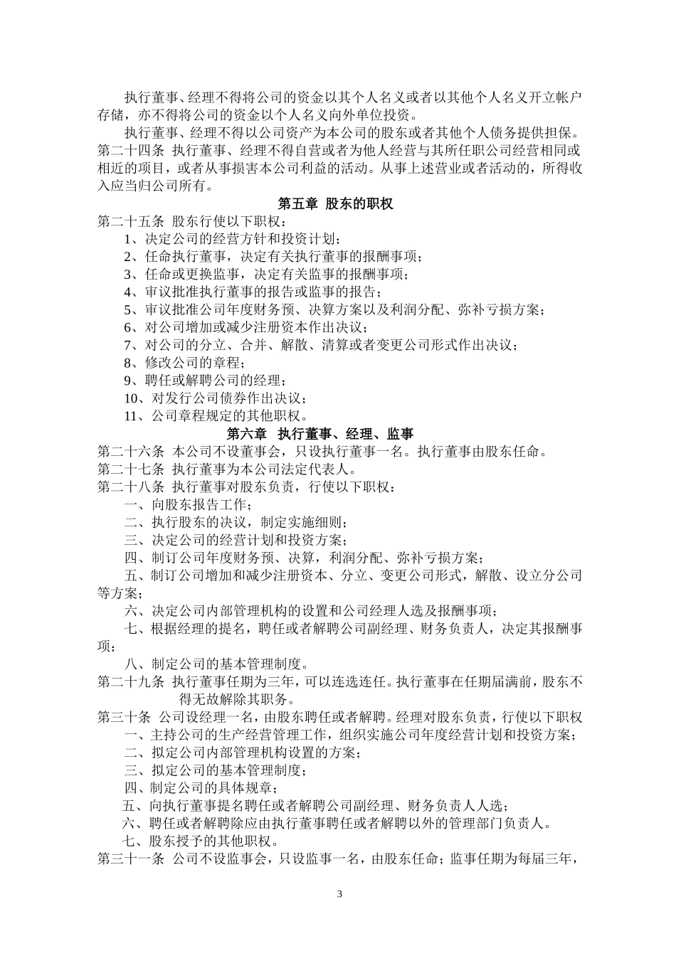
二年级数学下册解决问题专项训练二年级数学下册解决问题专项训练#专项训练#解决问题#二年级#二年级数学下册#知识分享.pdf
10.00金币
1下载
二年级数学下册还原问题二年级数学下册还原问题#二年级#二年级数学#关注我持续更新小学知识 #知识分享 #家长收藏孩子受益.pdf
10.00金币
1下载
二年级数学下册第六单元考试卷家长打印出来给孩子测试测试争取拿到高分!#小学二年级试卷分享 #二年级第六单考试数学 #第六单考试#二年级数学下册.pdf
10.00金币
0下载
二年级数学下册必背顺口溜口诀汇总二年级数学下册必背顺口溜口诀汇总#二年级#二年级数学下册 #知识分享 #家长收藏孩子受益 #关注我持续更新小学知识.pdf
10.00金币
0下载
二年级数学下册《重点难点思维题》两大问题解决技巧和方法巧算星期几解决周期问题还原问题强化思维训练老师精心整理家长可以打印出来给孩子练习#家长收藏孩子受益 #学霸秘籍 #思维训练 #二年级 #知识点总结.pdf
10.00金币
0下载
二年级数学下册 必背公式大全寒假提前背一背开学更轻松#二年级 #二年级数学 #二年级数学下册 #寒假充电计划 #公式.pdf
10.00金币
0下载
蜗牛文库+ 关注
实名认证
内容提供者

提供各种专业文档内容

确认删除?
QQ
  • QQ点击这里给我发消息
微信客服
  • 微信客服
回到顶部