电脑桌面
添加蜗牛文库到电脑桌面
安装后可以在桌面快捷访问

工程施工项目合作协议书 (3).docVIP免费

工程施工项目合作协议书 (3).doc_第1页
工程施工项目合作协议书 (3).doc_第2页
工程施工项目合作协议书 (3).doc_第3页
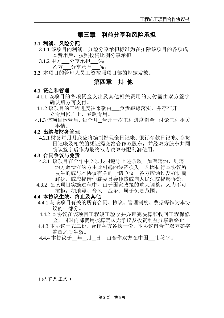
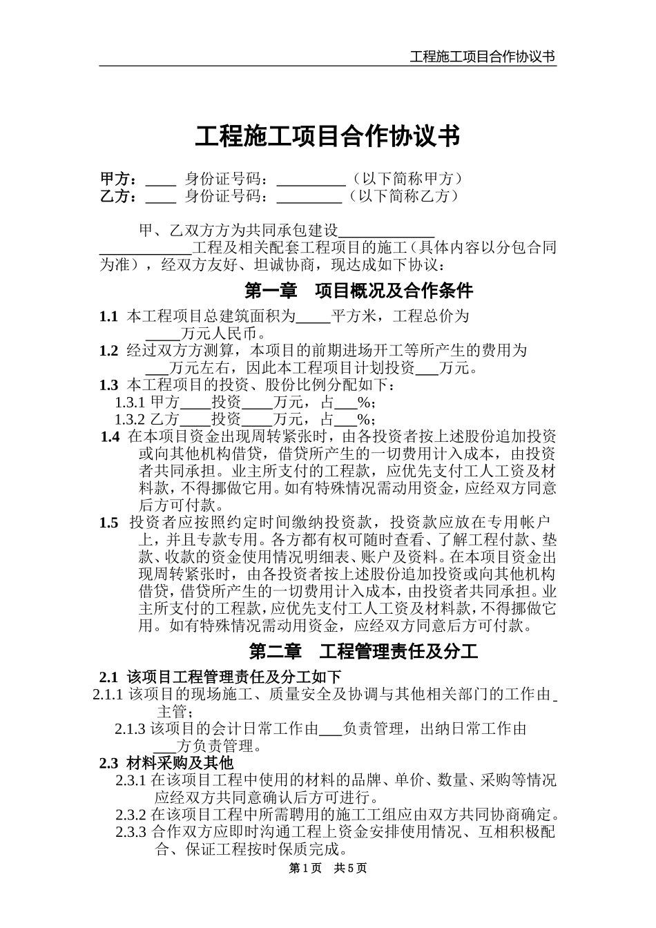
工程施工项目合作协议书工程施工项目合作协议书甲方:身份证号码:(以下简称甲方)乙方:身份证号码:(以下简称乙方)甲、乙双方方为共同承包建设工程及相关配套工程项目的施工(具体内容以分包合同为准),经双方友好、坦诚协商,现达成如下协议:第一章项目概况及合作条件1.1本工程项目总建筑面积为平方米,工程总价为万元人民币。1.2经过双方方测算,本项目的前期进场开工等所产生的费用为万元左右,因此本工程项目计划投资万元。1.3本工程项目的投资、股份比例分配如下:1.3.1甲方投资万元,占%;1.3.2乙方投资万元,占%;1.4在本项目资金出现周转紧张时,由各投资者按上述股份追加投资或向其他机构借贷,借贷所产生的一切费用计入成本,由投资者共同承担。业主所支付的工程款,应优先支付工人工资及材料款,不得挪做它用。如有特殊情况需动用资金,应经双方同意后方可付款。1.5投资者应按照约定时间缴纳投资款,投资款应放在专用帐户上,并且专款专用。各方都有权可随时查看、了解工程付款、垫款、收款的资金使用情况明细表、账户及资料。在本项目资金出现周转紧张时,由各投资者按上述股份追加投资或向其他机构借贷,借贷所产生的一切费用计入成本,由投资者共同承担。业主所支付的工程款,应优先支付工人工资及材料款,不得挪做它用。如有特殊情况需动用资金,应经双方同意后方可付款。第二章工程管理责任及分工2.1该项目工程管理责任及分工如下2.1.1该项目的现场施工、质量安全及协调与其他相关部门的工作由主管;2.1.3该项目的会计日常工作由负责管理,出纳日常工作由方负责管理。2.3材料采购及其他2.3.1在该项目工程中使用的材料的品牌、单价、数量、采购等情况应经双方共同意确认后方可进行。2.3.2在该项目工程中所需聘用的施工工组应由双方共同协商确定。2.3.3合作双方应即时沟通工程上资金安排使用情况、互相积极配合、保证工程按时保质完成。第1页共5页工程施工项目合作协议书第三章利益分享和风险承担3.1利润、风险分配3.1.1该项目的利润、分险分享承担标准为在扣除该项目的各项成本费用后,按照投资比例分享承担。3.1.2甲方分享承担%;乙方分享承担%;3.2本项目的管理人员工资按照项目部的规定发放。第四章其他4.1资金和管理4.1.1该项目的各项资金支出及其他相关费用的支付需由双方签字确认后方可支付。4.1.2该项目的工程进度往来款由负责跟踪落实,并存在开立专用帐户上,专款专用。4.1.3该项目运营后,每个月号开一次工程进度...

1、当您付费下载文档后,您只拥有了使用权限,并不意味着购买了版权,文档只能用于自身使用,不得用于其他商业用途(如 [转卖]进行直接盈利或[编辑后售卖]进行间接盈利)。
2、本站所有内容均由合作方或网友上传,本站不对文档的完整性、权威性及其观点立场正确性做任何保证或承诺!文档内容仅供研究参考,付费前请自行鉴别。
3、如文档内容存在违规,或者侵犯商业秘密、侵犯著作权等,请点击“违规举报”。

碎片内容

蜗牛文库的最新文档

二年级数学下册其中检测卷二年级数学下册其中检测卷附答案#期中测试卷.pdf
10.00金币
0下载
二年级数学下册期末质检卷(苏教版)二年级数学下册期末质检卷(苏教版)#期末复习 #期末测试卷 #二年级数学 #二年级数学下册#关注我持续更新小学知识.pdf
10.00金币
0下载
二年级数学下册期末混合运算专项练习二年级数学下册期末混合运算专项练习#二年级#二年级数学下册#关注我持续更新小学知识 #知识分享 #家长收藏孩子受益.pdf
10.00金币
1下载
二年级数学下册年月日三类周期问题解题方法二年级数学下册年月日三类周期问题解题方法#二年级#二年级数学下册#知识分享 #关注我持续更新小学知识 #家长收藏孩子受益.pdf
10.00金币
0下载
二年级数学下册解决问题专项训练二年级数学下册解决问题专项训练#专项训练#解决问题#二年级#二年级数学下册#知识分享.pdf
10.00金币
1下载
二年级数学下册还原问题二年级数学下册还原问题#二年级#二年级数学#关注我持续更新小学知识 #知识分享 #家长收藏孩子受益.pdf
10.00金币
1下载
二年级数学下册第六单元考试卷家长打印出来给孩子测试测试争取拿到高分!#小学二年级试卷分享 #二年级第六单考试数学 #第六单考试#二年级数学下册.pdf
10.00金币
0下载
二年级数学下册必背顺口溜口诀汇总二年级数学下册必背顺口溜口诀汇总#二年级#二年级数学下册 #知识分享 #家长收藏孩子受益 #关注我持续更新小学知识.pdf
10.00金币
0下载
二年级数学下册《重点难点思维题》两大问题解决技巧和方法巧算星期几解决周期问题还原问题强化思维训练老师精心整理家长可以打印出来给孩子练习#家长收藏孩子受益 #学霸秘籍 #思维训练 #二年级 #知识点总结.pdf
10.00金币
0下载
二年级数学下册 必背公式大全寒假提前背一背开学更轻松#二年级 #二年级数学 #二年级数学下册 #寒假充电计划 #公式.pdf
10.00金币
0下载
蜗牛文库+ 关注
实名认证
内容提供者

提供各种专业文档内容

确认删除?
QQ
  • QQ点击这里给我发消息
微信客服
  • 微信客服
回到顶部