电脑桌面
添加蜗牛文库到电脑桌面
安装后可以在桌面快捷访问

区域代理合同范本 (2).docVIP免费

区域代理合同范本 (2).doc_第1页
区域代理合同范本 (2).doc_第2页
区域代理合同范本 (2).doc_第3页
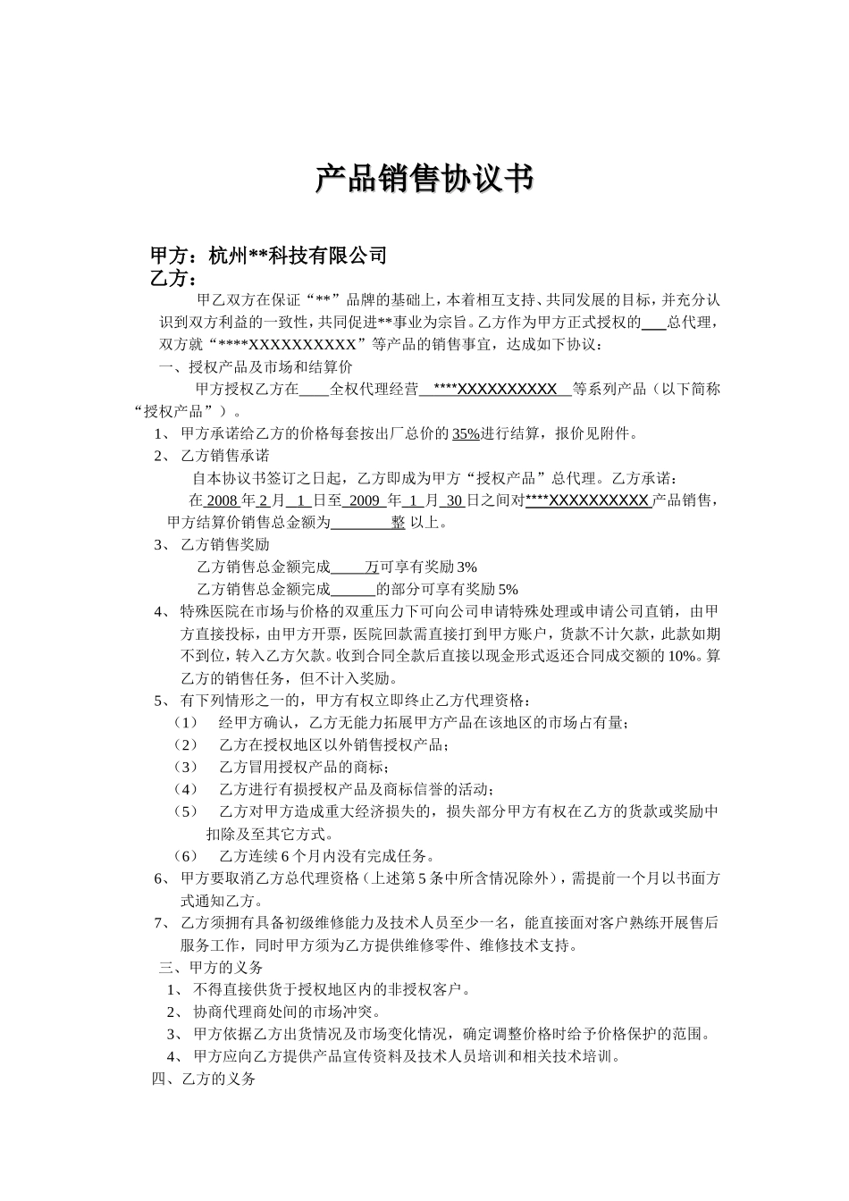
产品销售协议书产品销售协议书甲方:杭州**科技有限公司乙方:甲乙双方在保证“**”品牌的基础上,本着相互支持、共同发展的目标,并充分认识到双方利益的一致性,共同促进**事业为宗旨。乙方作为甲方正式授权的总代理,双方就“****XXXXXXXXXX”等产品的销售事宜,达成如下协议:一、授权产品及市场和结算价甲方授权乙方在全权代理经营****XXXXXXXXXX等系列产品(以下简称“授权产品”)。1、甲方承诺给乙方的价格每套按出厂总价的35%进行结算,报价见附件。2、乙方销售承诺自本协议书签订之日起,乙方即成为甲方“授权产品”总代理。乙方承诺:在2008年2月1日至2009年1月30日之间对****XXXXXXXXXX产品销售,甲方结算价销售总金额为整以上。3、乙方销售奖励乙方销售总金额完成万可享有奖励3%乙方销售总金额完成的部分可享有奖励5%4、特殊医院在市场与价格的双重压力下可向公司申请特殊处理或申请公司直销,由甲方直接投标,由甲方开票,医院回款需直接打到甲方账户,货款不计欠款,此款如期不到位,转入乙方欠款。收到合同全款后直接以现金形式返还合同成交额的10%。算乙方的销售任务,但不计入奖励。5、有下列情形之一的,甲方有权立即终止乙方代理资格:(1)经甲方确认,乙方无能力拓展甲方产品在该地区的市场占有量;(2)乙方在授权地区以外销售授权产品;(3)乙方冒用授权产品的商标;(4)乙方进行有损授权产品及商标信誉的活动;(5)乙方对甲方造成重大经济损失的,损失部分甲方有权在乙方的货款或奖励中扣除及至其它方式。(6)乙方连续6个月内没有完成任务。6、甲方要取消乙方总代理资格(上述第5条中所含情况除外),需提前一个月以书面方式通知乙方。7、乙方须拥有具备初级维修能力及技术人员至少一名,能直接面对客户熟练开展售后服务工作,同时甲方须为乙方提供维修零件、维修技术支持。三、甲方的义务1、不得直接供货于授权地区内的非授权客户。2、协商代理商处间的市场冲突。3、甲方依据乙方出货情况及市场变化情况,确定调整价格时给予价格保护的范围。4、甲方应向乙方提供产品宣传资料及技术人员培训和相关技术培训。四、乙方的义务1.乙方不得进行任何有损所授品牌信誉的活动。2.未经甲方同意乙方不得将产品销售至其它区域。3.乙方需在公司或门市显著位置标示所授品牌的正确标志。4.乙方有义务向甲方定期提供所在地区产品的每月《市场行情调查表》。5.乙方应以甲方产品为主导,开拓该地方市场、增加市场占有率,聘用销售该产...

1、当您付费下载文档后,您只拥有了使用权限,并不意味着购买了版权,文档只能用于自身使用,不得用于其他商业用途(如 [转卖]进行直接盈利或[编辑后售卖]进行间接盈利)。
2、本站所有内容均由合作方或网友上传,本站不对文档的完整性、权威性及其观点立场正确性做任何保证或承诺!文档内容仅供研究参考,付费前请自行鉴别。
3、如文档内容存在违规,或者侵犯商业秘密、侵犯著作权等,请点击“违规举报”。

碎片内容

蜗牛文库的最新文档

二年级数学下册其中检测卷二年级数学下册其中检测卷附答案#期中测试卷.pdf
10.00金币
0下载
二年级数学下册期末质检卷(苏教版)二年级数学下册期末质检卷(苏教版)#期末复习 #期末测试卷 #二年级数学 #二年级数学下册#关注我持续更新小学知识.pdf
10.00金币
0下载
二年级数学下册期末混合运算专项练习二年级数学下册期末混合运算专项练习#二年级#二年级数学下册#关注我持续更新小学知识 #知识分享 #家长收藏孩子受益.pdf
10.00金币
1下载
二年级数学下册年月日三类周期问题解题方法二年级数学下册年月日三类周期问题解题方法#二年级#二年级数学下册#知识分享 #关注我持续更新小学知识 #家长收藏孩子受益.pdf
10.00金币
0下载
二年级数学下册解决问题专项训练二年级数学下册解决问题专项训练#专项训练#解决问题#二年级#二年级数学下册#知识分享.pdf
10.00金币
1下载
二年级数学下册还原问题二年级数学下册还原问题#二年级#二年级数学#关注我持续更新小学知识 #知识分享 #家长收藏孩子受益.pdf
10.00金币
1下载
二年级数学下册第六单元考试卷家长打印出来给孩子测试测试争取拿到高分!#小学二年级试卷分享 #二年级第六单考试数学 #第六单考试#二年级数学下册.pdf
10.00金币
0下载
二年级数学下册必背顺口溜口诀汇总二年级数学下册必背顺口溜口诀汇总#二年级#二年级数学下册 #知识分享 #家长收藏孩子受益 #关注我持续更新小学知识.pdf
10.00金币
0下载
二年级数学下册《重点难点思维题》两大问题解决技巧和方法巧算星期几解决周期问题还原问题强化思维训练老师精心整理家长可以打印出来给孩子练习#家长收藏孩子受益 #学霸秘籍 #思维训练 #二年级 #知识点总结.pdf
10.00金币
0下载
二年级数学下册 必背公式大全寒假提前背一背开学更轻松#二年级 #二年级数学 #二年级数学下册 #寒假充电计划 #公式.pdf
10.00金币
0下载
蜗牛文库+ 关注
实名认证
内容提供者

提供各种专业文档内容

确认删除?
QQ
  • QQ点击这里给我发消息
微信客服
  • 微信客服
回到顶部