电脑桌面
添加蜗牛文库到电脑桌面
安装后可以在桌面快捷访问

股份公司成立合作协议书 (5).docVIP免费

股份公司成立合作协议书 (5).doc_第1页
股份公司成立合作协议书 (5).doc_第2页
股份公司成立合作协议书 (5).doc_第3页
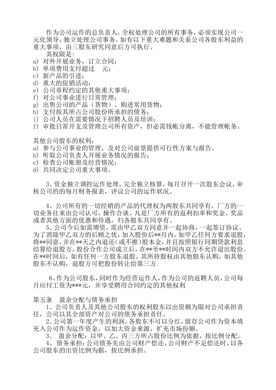
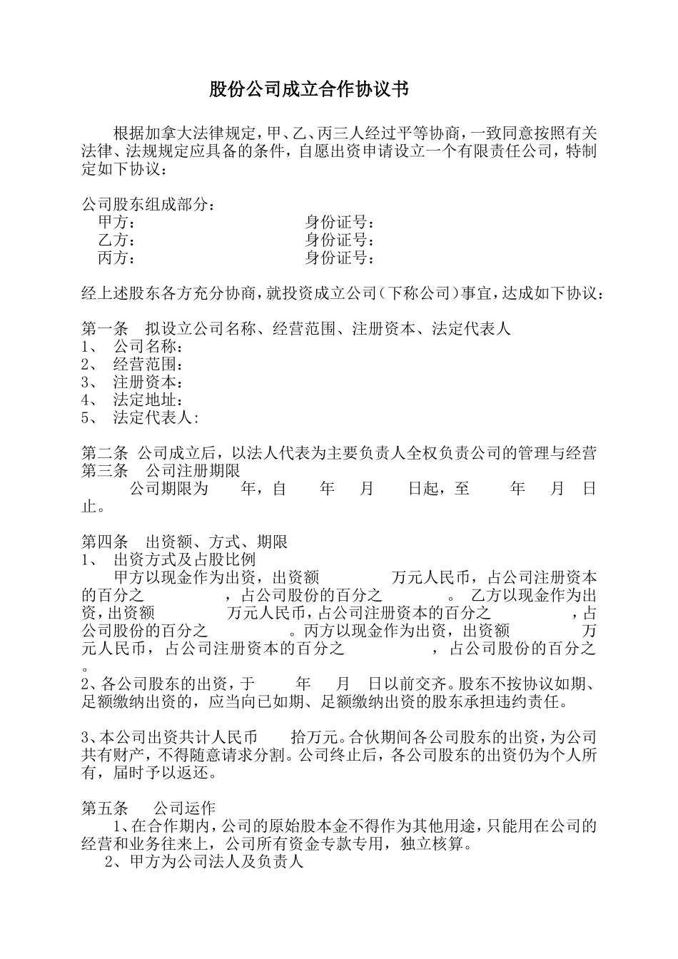
股份公司成立合作协议书根据加拿大法律规定,甲、乙、丙三人经过平等协商,一致同意按照有关法律、法规规定应具备的条件,自愿出资申请设立一个有限责任公司,特制定如下协议:公司股东组成部分:甲方:身份证号:乙方:身份证号:丙方:身份证号:经上述股东各方充分协商,就投资成立公司(下称公司)事宜,达成如下协议:第一条拟设立公司名称、经营范围、注册资本、法定代表人1、公司名称:2、经营范围:3、注册资本:4、法定地址:5、法定代表人:第二条公司成立后,以法人代表为主要负责人全权负责公司的管理与经营第三条公司注册期限公司期限为年,自年月日起,至年月日止。第四条出资额、方式、期限1、出资方式及占股比例甲方以现金作为出资,出资额万元人民币,占公司注册资本的百分之,占公司股份的百分之。乙方以现金作为出资,出资额万元人民币,占公司注册资本的百分之,占公司股份的百分之。丙方以现金作为出资,出资额万元人民币,占公司注册资本的百分之,占公司股份的百分之。2、各公司股东的出资,于年月日以前交齐。股东不按协议如期、足额缴纳出资的,应当向已如期、足额缴纳出资的股东承担违约责任。3、本公司出资共计人民币拾万元。合伙期间各公司股东的出资,为公司共有财产,不得随意请求分割。公司终止后,各公司股东的出资仍为个人所有,届时予以返还。第五条公司运作1、在合作期内,公司的原始股本金不得作为其他用途,只能用在公司的经营和业务往来上,公司所有资金专款专用,独立核算。2、甲方为公司法人及负责人作为公司运作的总负责人,全权处理公司的所有事务,必须实现公司一元化领导,独立处理公司事务,如有以下重大难题和关系公司各股东利益的重大事项,由三股东研究同意后方可执行。其权限是:a)对外开展业务,订立合同;b)单项费用支付超过元;c)新产品的引进;d)重大的促销活动;e)公司章程约定的其他重大事项;f)对公司事业进行日常管理;g)出售公司的产品(货物)、购进常用货物;h)支付按其所占公司股份所承担的债务;i)公司人员在需要情况下招聘人员及培训;f)审批日常开支及管理公司所有资产,但必需钱帐分离,不能管理帐务。其他公司股东的权利:a)参与公司事业的管理,及对公司前景提供可行性方案与报告。b)听取公司负责人开展业务情况的报告;c)检查公司账册及经营情况;d)共同决定公司重大事项。3、资金独立调控运作处理,完全独立核算,每月召开一次股东会议,审核公司的的每月财务报表,评议公司的...

1、当您付费下载文档后,您只拥有了使用权限,并不意味着购买了版权,文档只能用于自身使用,不得用于其他商业用途(如 [转卖]进行直接盈利或[编辑后售卖]进行间接盈利)。
2、本站所有内容均由合作方或网友上传,本站不对文档的完整性、权威性及其观点立场正确性做任何保证或承诺!文档内容仅供研究参考,付费前请自行鉴别。
3、如文档内容存在违规,或者侵犯商业秘密、侵犯著作权等,请点击“违规举报”。

碎片内容

蜗牛文库的最新文档

二年级数学下册其中检测卷二年级数学下册其中检测卷附答案#期中测试卷.pdf
10.00金币
0下载
二年级数学下册期末质检卷(苏教版)二年级数学下册期末质检卷(苏教版)#期末复习 #期末测试卷 #二年级数学 #二年级数学下册#关注我持续更新小学知识.pdf
10.00金币
0下载
二年级数学下册期末混合运算专项练习二年级数学下册期末混合运算专项练习#二年级#二年级数学下册#关注我持续更新小学知识 #知识分享 #家长收藏孩子受益.pdf
10.00金币
1下载
二年级数学下册年月日三类周期问题解题方法二年级数学下册年月日三类周期问题解题方法#二年级#二年级数学下册#知识分享 #关注我持续更新小学知识 #家长收藏孩子受益.pdf
10.00金币
0下载
二年级数学下册解决问题专项训练二年级数学下册解决问题专项训练#专项训练#解决问题#二年级#二年级数学下册#知识分享.pdf
10.00金币
1下载
二年级数学下册还原问题二年级数学下册还原问题#二年级#二年级数学#关注我持续更新小学知识 #知识分享 #家长收藏孩子受益.pdf
10.00金币
1下载
二年级数学下册第六单元考试卷家长打印出来给孩子测试测试争取拿到高分!#小学二年级试卷分享 #二年级第六单考试数学 #第六单考试#二年级数学下册.pdf
10.00金币
0下载
二年级数学下册必背顺口溜口诀汇总二年级数学下册必背顺口溜口诀汇总#二年级#二年级数学下册 #知识分享 #家长收藏孩子受益 #关注我持续更新小学知识.pdf
10.00金币
0下载
二年级数学下册《重点难点思维题》两大问题解决技巧和方法巧算星期几解决周期问题还原问题强化思维训练老师精心整理家长可以打印出来给孩子练习#家长收藏孩子受益 #学霸秘籍 #思维训练 #二年级 #知识点总结.pdf
10.00金币
0下载
二年级数学下册 必背公式大全寒假提前背一背开学更轻松#二年级 #二年级数学 #二年级数学下册 #寒假充电计划 #公式.pdf
10.00金币
0下载
蜗牛文库+ 关注
实名认证
内容提供者

提供各种专业文档内容

确认删除?
QQ
  • QQ点击这里给我发消息
微信客服
  • 微信客服
回到顶部