电脑桌面
添加蜗牛文库到电脑桌面
安装后可以在桌面快捷访问

委托加工合同 (2).docVIP免费

委托加工合同 (2).doc_第1页
委托加工合同 (2).doc_第2页
委托加工合同 (2).doc_第3页
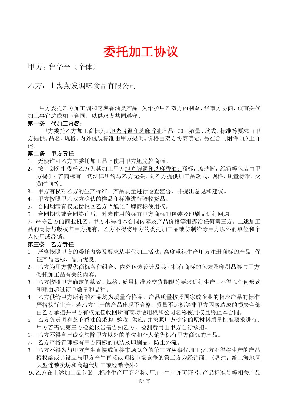
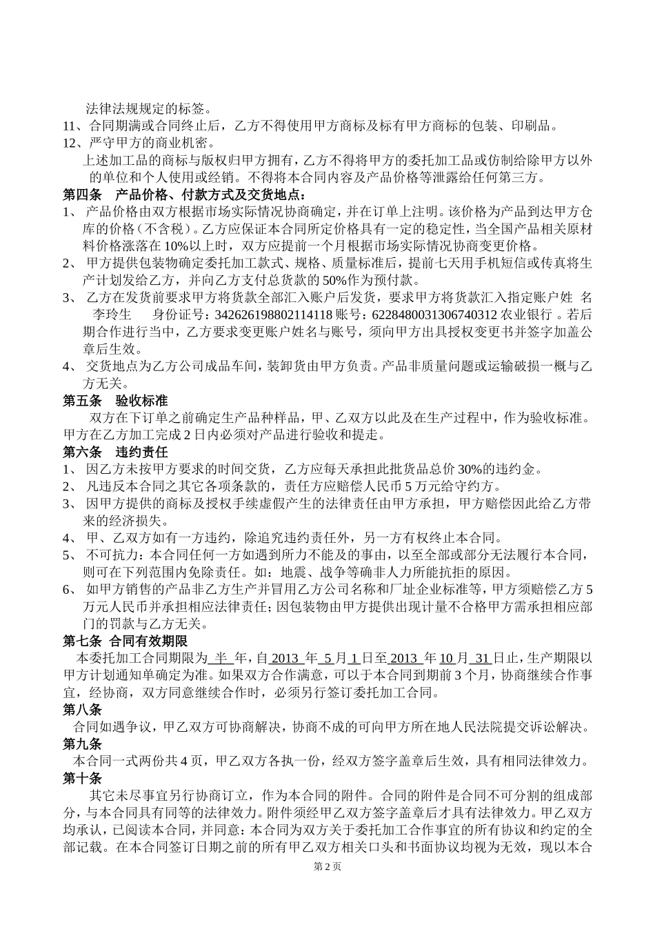
委托加工协议甲方:鲁华平(个体)乙方:上海勤发调味食品有限公司甲方委托乙方加工调和芝麻香油类产品,为维护甲乙双方的利益,经双方协商,就有关代加工事宜达成如下合同,以供双方共同遵守。第一条代加工内容:甲方委托乙方加工商标为:旭光牌调和芝麻香油产品,加工数量、款式、标准等要求由甲方提供。品名、规格、内外包装标准由甲方提供。价格由双方协商确定,另在合同附件(1)上详述。第二条甲方责任:1、无偿许可乙方在委托加工品上使用甲方旭光牌商标。2、按计划分批委托乙方为其加工甲方旭光牌调和芝麻香油;商标,玻璃瓶,纸箱等包装由甲方提供;若商标有一切法律纠纷与乙方无关。向乙方提供加工品款式、规格、质量标准、交货时间等。3、甲方有权对乙方的生产标准、产品质量进行检查监督,并提出意见和建议。4、甲方按照甲乙双方确认的样品和标准进行验收货品。5、合同期满有权无偿收回乙方“旭光”牌商标使用权。6、合同期满或合同终止后,对未使用的标有甲方商标的包装及印刷品进行回购。7、严守乙方的商业机密。甲方不得将本合同内容及产品价格等泄露给任何第三方。上述加工品的商标与版权归甲方拥有,乙方不得将甲方的委托加工品或仿制给除甲方以外的单位和个人使用或经销。第三条乙方责任1、严格按照甲方的委托内容及要求从事代加工活动,高度重视生产甲方注册商标的产品,保证产品达标,品质优良。2、乙方为甲方提供商标各种组合、内外包装设计及其它标有商标的包装及印刷品等与甲方委托加工品有关的内容。3、乙方按照甲方确定的款式、规格、质量标准及交货期限等要求进行生产。不得以任何形式和理由超过订单数量和品种。4、乙方供给甲方所有的产品均为质量合格品,产品质量按照国家或企业的相应产品的标准严格执行生产。若乙方生产的产品出现不合格、质量不达标等非甲方因素造成的损失全部由乙方承担并甲方有权无偿收回所有商标使用权和公司名称使用权且终止本合同。5、乙方负责调和芝麻香油的采购、验收、供应,并按照甲方确定的原材料质量标准要求进行。甲方若需要第三方检验报告需告知乙方,检测费用由甲方自行承担。6、乙方不得自己或交与除甲方以外的单位和个人销售标有甲方商标的产品。7、乙方严格管理标有甲方商标的包装及印刷品,防止外流。8、乙方不得为与甲方产生直接或间接市场竞争的第三方从事代加工;乙方不得将生产的产品授权给或另设立与甲方产生直接或间接市场竞争的第三方为经销商。(备注:给上海地区大型连锁...

1、当您付费下载文档后,您只拥有了使用权限,并不意味着购买了版权,文档只能用于自身使用,不得用于其他商业用途(如 [转卖]进行直接盈利或[编辑后售卖]进行间接盈利)。
2、本站所有内容均由合作方或网友上传,本站不对文档的完整性、权威性及其观点立场正确性做任何保证或承诺!文档内容仅供研究参考,付费前请自行鉴别。
3、如文档内容存在违规,或者侵犯商业秘密、侵犯著作权等,请点击“违规举报”。

碎片内容

蜗牛文库的最新文档

二年级数学下册其中检测卷二年级数学下册其中检测卷附答案#期中测试卷.pdf
10.00金币
0下载
二年级数学下册期末质检卷(苏教版)二年级数学下册期末质检卷(苏教版)#期末复习 #期末测试卷 #二年级数学 #二年级数学下册#关注我持续更新小学知识.pdf
10.00金币
0下载
二年级数学下册期末混合运算专项练习二年级数学下册期末混合运算专项练习#二年级#二年级数学下册#关注我持续更新小学知识 #知识分享 #家长收藏孩子受益.pdf
10.00金币
1下载
二年级数学下册年月日三类周期问题解题方法二年级数学下册年月日三类周期问题解题方法#二年级#二年级数学下册#知识分享 #关注我持续更新小学知识 #家长收藏孩子受益.pdf
10.00金币
0下载
二年级数学下册解决问题专项训练二年级数学下册解决问题专项训练#专项训练#解决问题#二年级#二年级数学下册#知识分享.pdf
10.00金币
1下载
二年级数学下册还原问题二年级数学下册还原问题#二年级#二年级数学#关注我持续更新小学知识 #知识分享 #家长收藏孩子受益.pdf
10.00金币
1下载
二年级数学下册第六单元考试卷家长打印出来给孩子测试测试争取拿到高分!#小学二年级试卷分享 #二年级第六单考试数学 #第六单考试#二年级数学下册.pdf
10.00金币
0下载
二年级数学下册必背顺口溜口诀汇总二年级数学下册必背顺口溜口诀汇总#二年级#二年级数学下册 #知识分享 #家长收藏孩子受益 #关注我持续更新小学知识.pdf
10.00金币
0下载
二年级数学下册《重点难点思维题》两大问题解决技巧和方法巧算星期几解决周期问题还原问题强化思维训练老师精心整理家长可以打印出来给孩子练习#家长收藏孩子受益 #学霸秘籍 #思维训练 #二年级 #知识点总结.pdf
10.00金币
0下载
二年级数学下册 必背公式大全寒假提前背一背开学更轻松#二年级 #二年级数学 #二年级数学下册 #寒假充电计划 #公式.pdf
10.00金币
0下载
蜗牛文库+ 关注
实名认证
内容提供者

提供各种专业文档内容

确认删除?
QQ
  • QQ点击这里给我发消息
微信客服
  • 微信客服
回到顶部