电脑桌面
添加蜗牛文库到电脑桌面
安装后可以在桌面快捷访问

期权激励合同书(1).docVIP免费

期权激励合同书(1).doc_第1页
期权激励合同书(1).doc_第2页
期权激励合同书(1).doc_第3页
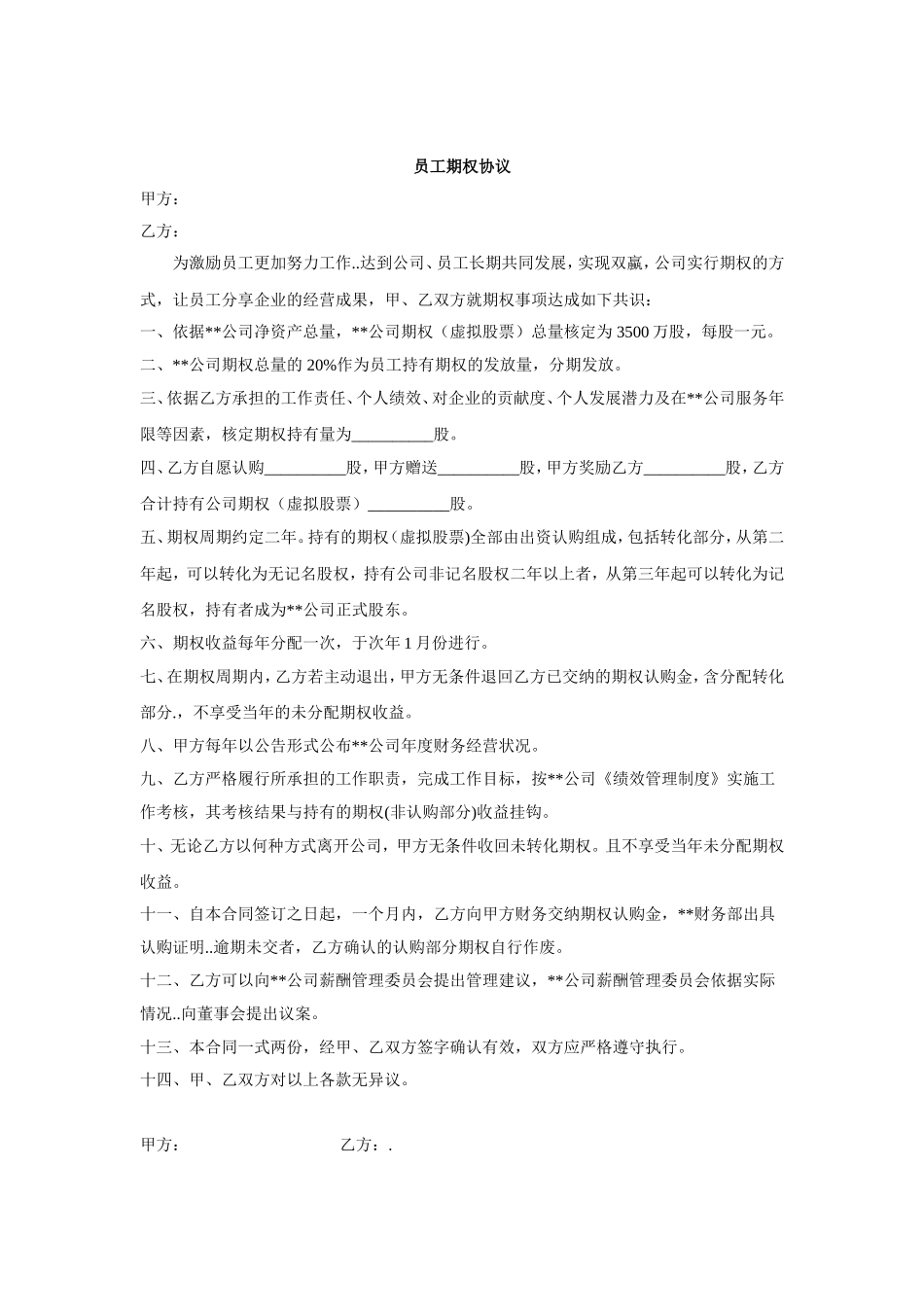
员工期权协议甲方:乙方:为激励员工更加努力工作..达到公司、员工长期共同发展,实现双蠃,公司实行期权的方式,让员工分享企业的经营成果,甲、乙双方就期权事项达成如下共识:一、依据**公司净资产总量,**公司期权(虚拟股票)总量核定为3500万股,每股一元。二、**公司期权总量的20%作为员工持有期权的发放量,分期发放。三、依据乙方承担的工作责任、个人绩效、对企业的贡献度、个人发展潜力及在**公司服务年限等因素,核定期权持有量为__________股。四、乙方自愿认购__________股,甲方赠送__________股,甲方奖励乙方__________股,乙方合计持有公司期权(虚拟股票)__________股。五、期权周期约定二年。持有的期权(虚拟股票)全部由出资认购组成,包括转化部分,从第二年起,可以转化为无记名股权,持有公司非记名股权二年以上者,从第三年起可以转化为记名股权,持有者成为**公司正式股东。六、期权收益每年分配一次,于次年1月份进行。七、在期权周期内,乙方若主动退出,甲方无条件退回乙方已交纳的期权认购金,含分配转化部分.,不享受当年的未分配期权收益。八、甲方每年以公告形式公布**公司年度财务经营状况。九、乙方严格履行所承担的工作职责,完成工作目标,按**公司《绩效管理制度》实施工作考核,其考核结果与持有的期权(非认购部分)收益挂钩。十、无论乙方以何种方式离开公司,甲方无条件收回未转化期权。且不享受当年未分配期权收益。十一、自本合同签订之日起,一个月内,乙方向甲方财务交纳期权认购金,**财务部出具认购证明..逾期未交者,乙方确认的认购部分期权自行作废。十二、乙方可以向**公司薪酬管理委员会提出管理建议,**公司薪酬管理委员会依据实际情况..向董事会提出议案。十三、本合同一式两份,经甲、乙双方签字确认有效,双方应严格遵守执行。十四、甲、乙双方对以上各款无异议。甲方:乙方:.签订日期:签订日期:

1、当您付费下载文档后,您只拥有了使用权限,并不意味着购买了版权,文档只能用于自身使用,不得用于其他商业用途(如 [转卖]进行直接盈利或[编辑后售卖]进行间接盈利)。
2、本站所有内容均由合作方或网友上传,本站不对文档的完整性、权威性及其观点立场正确性做任何保证或承诺!文档内容仅供研究参考,付费前请自行鉴别。
3、如文档内容存在违规,或者侵犯商业秘密、侵犯著作权等,请点击“违规举报”。

碎片内容

蜗牛文库的最新文档

二年级数学下册其中检测卷二年级数学下册其中检测卷附答案#期中测试卷.pdf
10.00金币
0下载
二年级数学下册期末质检卷(苏教版)二年级数学下册期末质检卷(苏教版)#期末复习 #期末测试卷 #二年级数学 #二年级数学下册#关注我持续更新小学知识.pdf
10.00金币
0下载
二年级数学下册期末混合运算专项练习二年级数学下册期末混合运算专项练习#二年级#二年级数学下册#关注我持续更新小学知识 #知识分享 #家长收藏孩子受益.pdf
10.00金币
1下载
二年级数学下册年月日三类周期问题解题方法二年级数学下册年月日三类周期问题解题方法#二年级#二年级数学下册#知识分享 #关注我持续更新小学知识 #家长收藏孩子受益.pdf
10.00金币
0下载
二年级数学下册解决问题专项训练二年级数学下册解决问题专项训练#专项训练#解决问题#二年级#二年级数学下册#知识分享.pdf
10.00金币
1下载
二年级数学下册还原问题二年级数学下册还原问题#二年级#二年级数学#关注我持续更新小学知识 #知识分享 #家长收藏孩子受益.pdf
10.00金币
1下载
二年级数学下册第六单元考试卷家长打印出来给孩子测试测试争取拿到高分!#小学二年级试卷分享 #二年级第六单考试数学 #第六单考试#二年级数学下册.pdf
10.00金币
0下载
二年级数学下册必背顺口溜口诀汇总二年级数学下册必背顺口溜口诀汇总#二年级#二年级数学下册 #知识分享 #家长收藏孩子受益 #关注我持续更新小学知识.pdf
10.00金币
0下载
二年级数学下册《重点难点思维题》两大问题解决技巧和方法巧算星期几解决周期问题还原问题强化思维训练老师精心整理家长可以打印出来给孩子练习#家长收藏孩子受益 #学霸秘籍 #思维训练 #二年级 #知识点总结.pdf
10.00金币
0下载
二年级数学下册 必背公式大全寒假提前背一背开学更轻松#二年级 #二年级数学 #二年级数学下册 #寒假充电计划 #公式.pdf
10.00金币
0下载
蜗牛文库+ 关注
实名认证
内容提供者

提供各种专业文档内容

确认删除?
QQ
  • QQ点击这里给我发消息
微信客服
  • 微信客服
回到顶部