电脑桌面
添加蜗牛文库到电脑桌面
安装后可以在桌面快捷访问

房屋租赁合同 (4).docVIP免费

房屋租赁合同 (4).doc_第1页
房屋租赁合同 (4).doc_第2页
房屋租赁合同 (4).doc_第3页
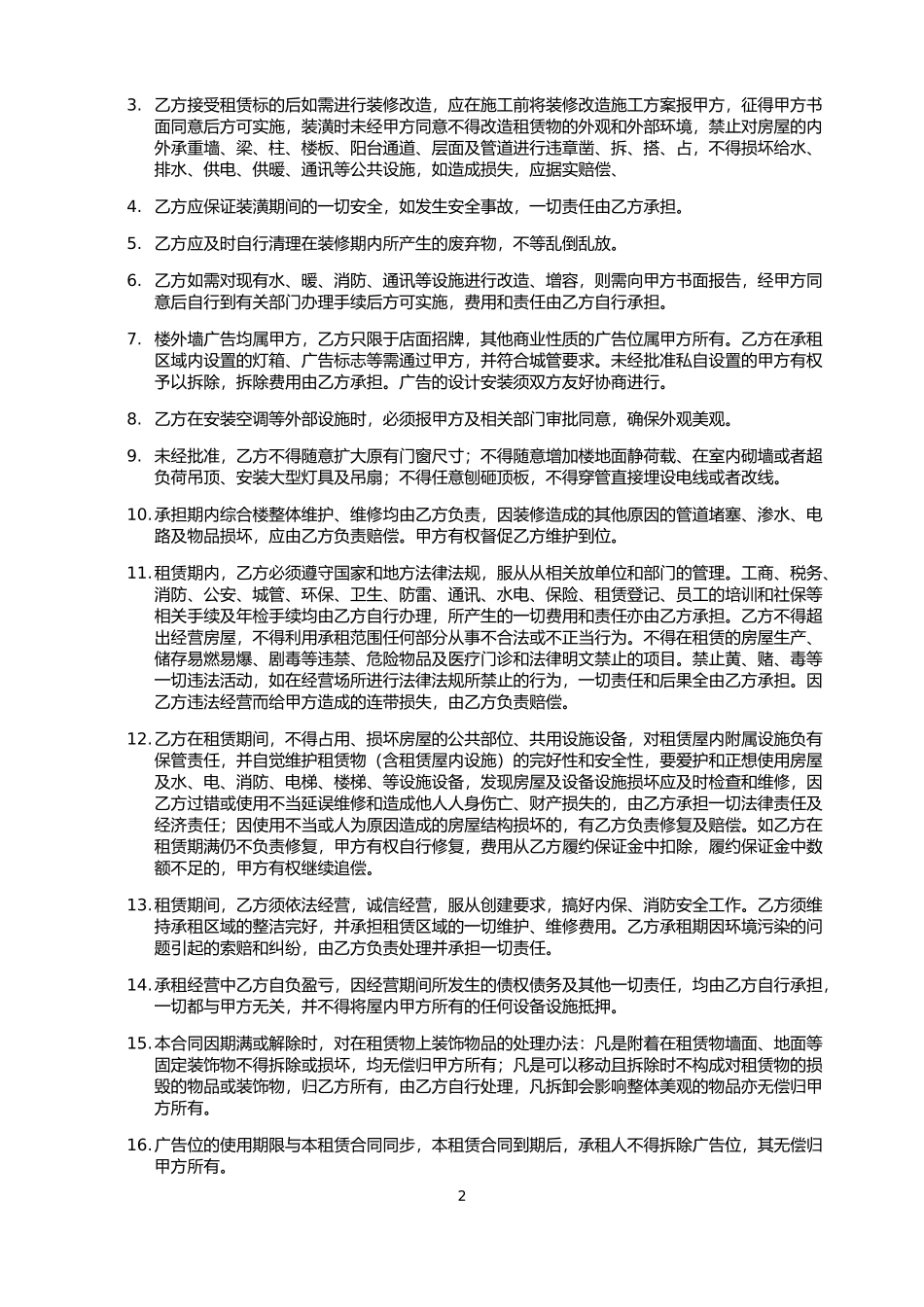
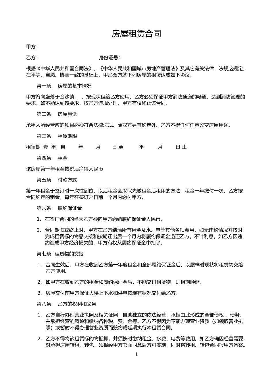
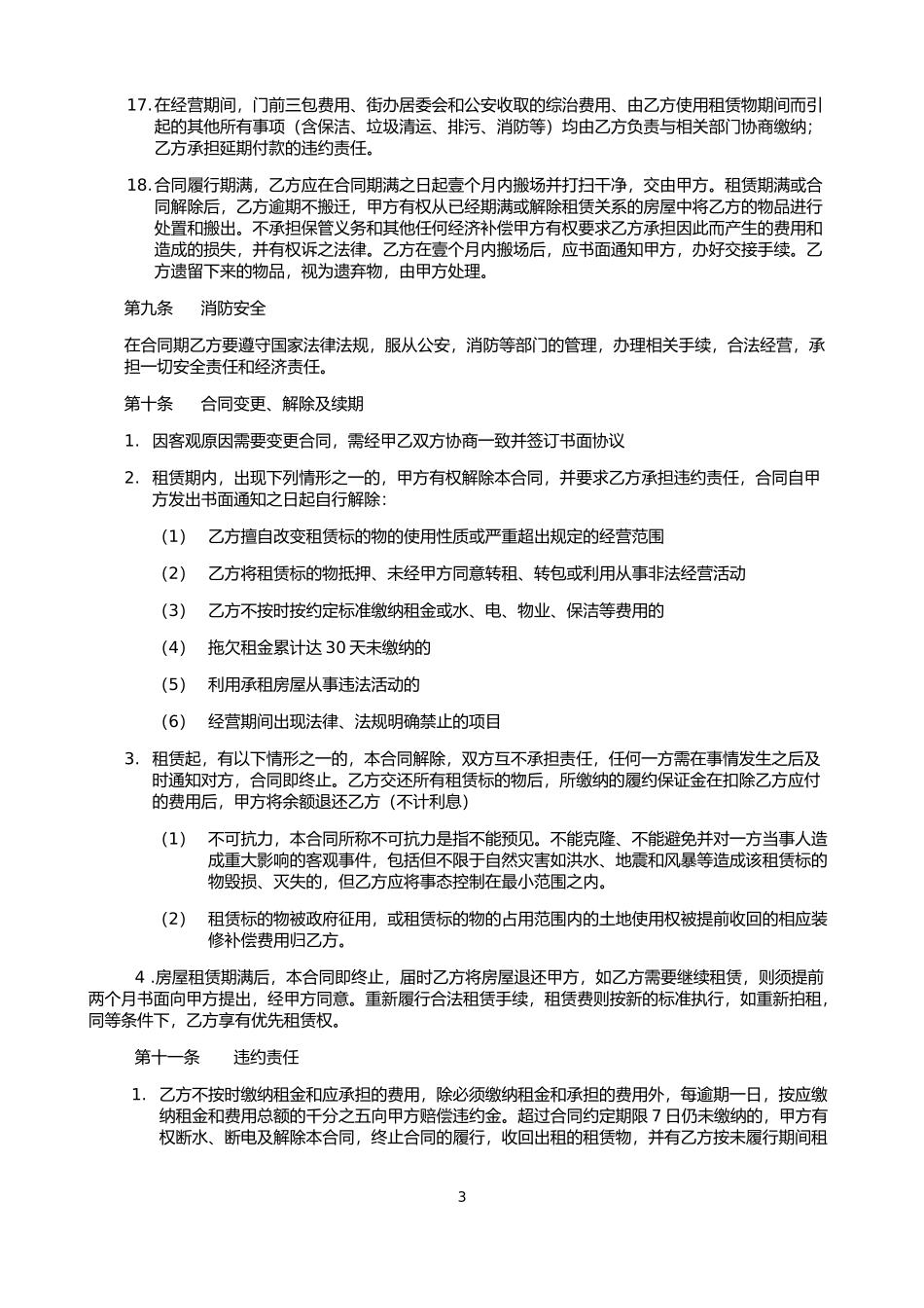
房屋租赁合同甲方:乙方:身份证号:根据《中华人民共和国合同法》、《中华人民共和国城市房地产管理法》及其它有关法律、法规这规定,在平等、自愿、协商一致的基础上,甲乙双方就下列房屋的租赁达成如下协议:第一条房屋的基本情况甲方将向坐落于金沙镇,按现状租给乙方使用,乙方必须保证甲方消防通道的畅通,达到消防管理的要求,如不能达到该要求,按乙方违规处理,甲方有权终止该合同。第二条房屋用途承租人所经营应的项目必须符合法律法规、除双方另有约定外、乙方不得任何任意改变房屋用途。第三条租赁期限租赁期壹年,自年月日至年月日止。第四条租金该房屋第一年租金按税后净得人民币第五条付款方式第一年租金于签订时一次性到位,以后租金会采取先缴租金后租用的方法,租金一年缴付一次,乙方按合同约定的租金,每年在签订之日前一个月内缴付甲方。第六条履约保证金1.在签订合同的当天乙方须向甲方缴纳履约保证金人民币。2.合同期满或终止时,甲方在乙方结清所有租金及水、电等其他各项费用,如无违约情况并按时完成租赁标的物品交接和按期迁出后一个月内将履约保证金退还乙方,不计利息,如乙方因违约造成甲方经济损失的,甲方有权从履约保证金中扣除。第七条租赁物的交接1.合同生效后,甲方在收到乙方第一年度租金和全部履约保证金后,以展样时现状将租赁物交给乙方使用。2.如甲方在收到乙方的租金和履约保证金后,不能交付租赁物,则租期顺延。3.房屋交付前甲方保证大楼上下水和供电按现有状况交付给乙方。第八条乙方的权利和义务1.乙方自行办理营业执照及相关证照,自助独立的依法经营,承担由此形成的全部债权、债务,并承担经营的风险和缴纳各种税、费、金等。乙方不得因为不能办理营业资质(如领取营业执照)或暂时不得办理营业资质而毁约或延期执行本租赁合同。2.乙方不得将该租赁标的物抵押,并须按时缴纳租金、水费、电费等费用。如乙方确因经营需要,对承担房屋转租、转包,须报经甲方书面同意后方可实施,同时将转租、转包合同报甲方备案。13.乙方接受租赁标的后如需进行装修改造,应在施工前将装修改造施工方案报甲方,征得甲方书面同意后方可实施,装潢时未经甲方同意不得改造租赁物的外观和外部环境,禁止对房屋的内外承重墙、梁、柱、楼板、阳台通道、层面及管道进行违章凿、拆、搭、占,不得损坏给水、排水、供电、供暖、通讯等公共设施,如造成损失,应据实赔偿、4.乙方应保证装潢期间的一切安全,如发生安全事故,一...

1、当您付费下载文档后,您只拥有了使用权限,并不意味着购买了版权,文档只能用于自身使用,不得用于其他商业用途(如 [转卖]进行直接盈利或[编辑后售卖]进行间接盈利)。
2、本站所有内容均由合作方或网友上传,本站不对文档的完整性、权威性及其观点立场正确性做任何保证或承诺!文档内容仅供研究参考,付费前请自行鉴别。
3、如文档内容存在违规,或者侵犯商业秘密、侵犯著作权等,请点击“违规举报”。

碎片内容

蜗牛文库的最新文档

二年级数学下册其中检测卷二年级数学下册其中检测卷附答案#期中测试卷.pdf
10.00金币
0下载
二年级数学下册期末质检卷(苏教版)二年级数学下册期末质检卷(苏教版)#期末复习 #期末测试卷 #二年级数学 #二年级数学下册#关注我持续更新小学知识.pdf
10.00金币
0下载
二年级数学下册期末混合运算专项练习二年级数学下册期末混合运算专项练习#二年级#二年级数学下册#关注我持续更新小学知识 #知识分享 #家长收藏孩子受益.pdf
10.00金币
1下载
二年级数学下册年月日三类周期问题解题方法二年级数学下册年月日三类周期问题解题方法#二年级#二年级数学下册#知识分享 #关注我持续更新小学知识 #家长收藏孩子受益.pdf
10.00金币
0下载
二年级数学下册解决问题专项训练二年级数学下册解决问题专项训练#专项训练#解决问题#二年级#二年级数学下册#知识分享.pdf
10.00金币
1下载
二年级数学下册还原问题二年级数学下册还原问题#二年级#二年级数学#关注我持续更新小学知识 #知识分享 #家长收藏孩子受益.pdf
10.00金币
1下载
二年级数学下册第六单元考试卷家长打印出来给孩子测试测试争取拿到高分!#小学二年级试卷分享 #二年级第六单考试数学 #第六单考试#二年级数学下册.pdf
10.00金币
0下载
二年级数学下册必背顺口溜口诀汇总二年级数学下册必背顺口溜口诀汇总#二年级#二年级数学下册 #知识分享 #家长收藏孩子受益 #关注我持续更新小学知识.pdf
10.00金币
0下载
二年级数学下册《重点难点思维题》两大问题解决技巧和方法巧算星期几解决周期问题还原问题强化思维训练老师精心整理家长可以打印出来给孩子练习#家长收藏孩子受益 #学霸秘籍 #思维训练 #二年级 #知识点总结.pdf
10.00金币
0下载
二年级数学下册 必背公式大全寒假提前背一背开学更轻松#二年级 #二年级数学 #二年级数学下册 #寒假充电计划 #公式.pdf
10.00金币
0下载
蜗牛文库+ 关注
实名认证
内容提供者

提供各种专业文档内容

确认删除?
QQ
  • QQ点击这里给我发消息
微信客服
  • 微信客服
回到顶部