电脑桌面
添加蜗牛文库到电脑桌面
安装后可以在桌面快捷访问

8-钢材采购合同范本.docVIP免费

8-钢材采购合同范本.doc_第1页
8-钢材采购合同范本.doc_第2页
8-钢材采购合同范本.doc_第3页
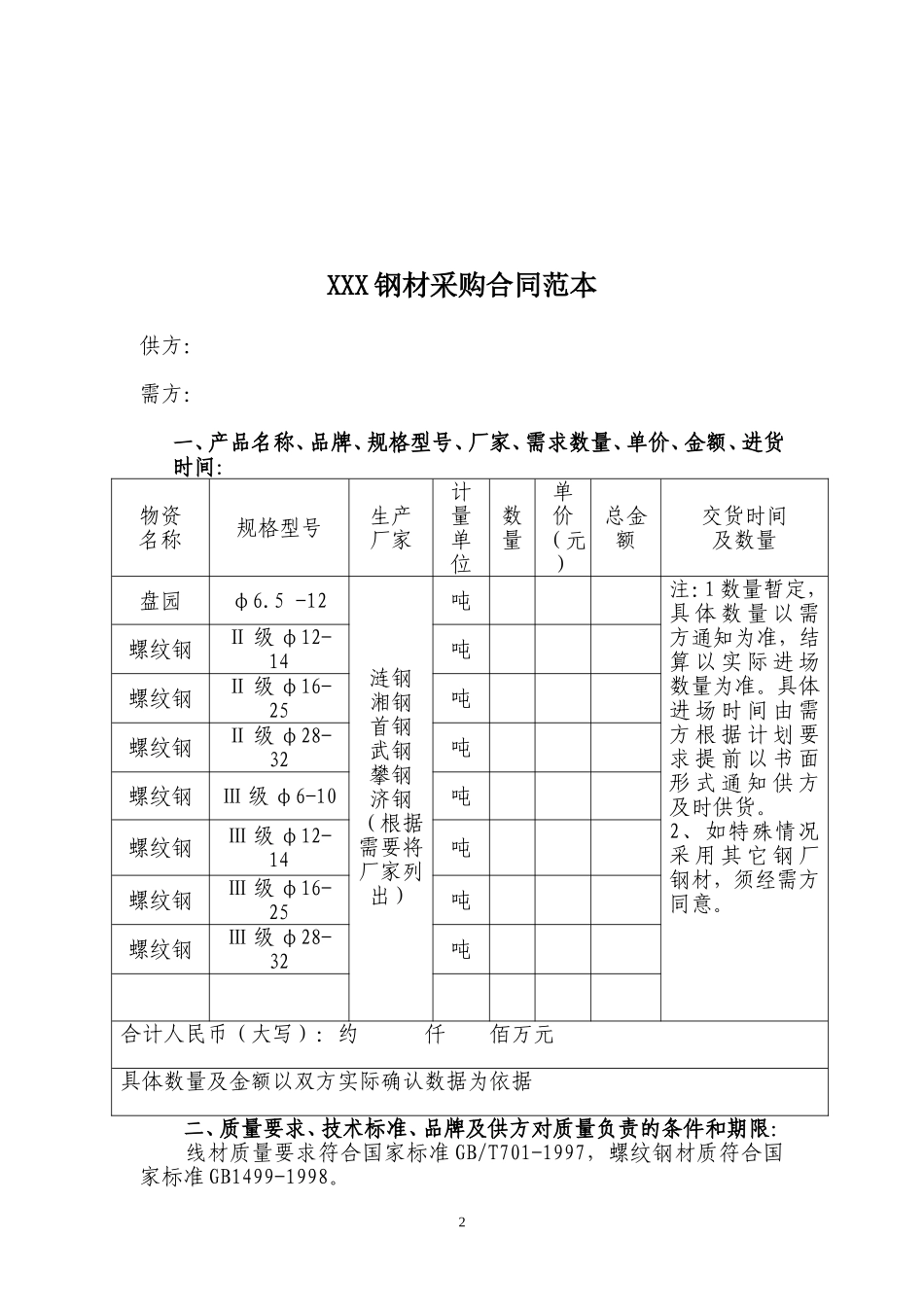
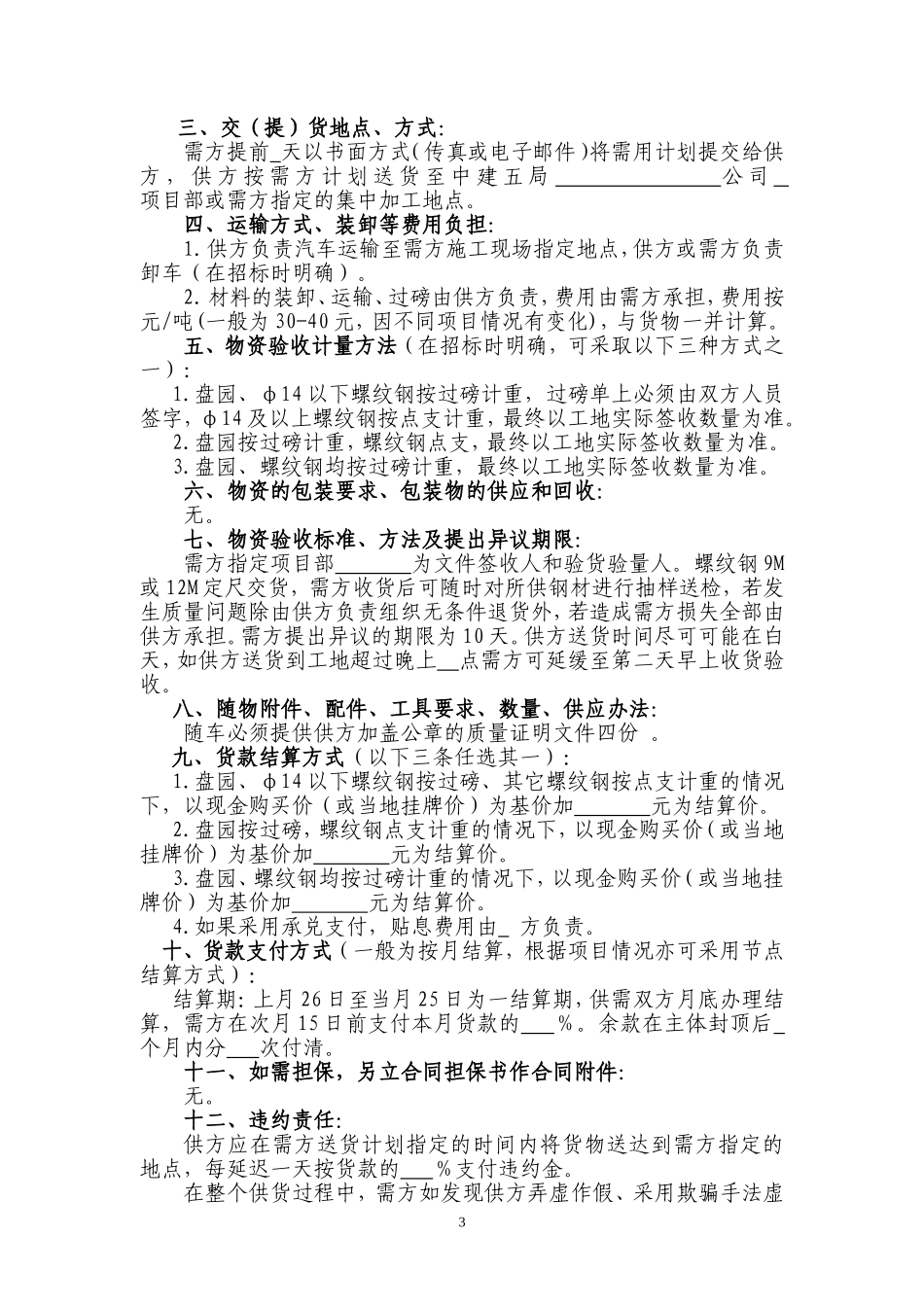
钢材采购合同范本工程名称:工程地点:签订时间:1XXX钢材采购合同范本供方:需方:一、产品名称、品牌、规格型号、厂家、需求数量、单价、金额、进货时间:物资名称规格型号生产厂家计量单位数量单价(元)总金额交货时间及数量盘园φ6.5-12涟钢湘钢首钢武钢攀钢济钢(根据需要将厂家列出)吨注:1数量暂定,具体数量以需方通知为准,结算以实际进场数量为准。具体进场时间由需方根据计划要求提前以书面形式通知供方及时供货。2、如特殊情况采用其它钢厂钢材,须经需方同意。螺纹钢Ⅱ级φ12-14吨螺纹钢Ⅱ级φ16-25吨螺纹钢Ⅱ级φ28-32吨螺纹钢Ⅲ级φ6-10吨螺纹钢Ⅲ级φ12-14吨螺纹钢Ⅲ级φ16-25吨螺纹钢Ⅲ级φ28-32吨合计人民币(大写):约仟佰万元具体数量及金额以双方实际确认数据为依据二、质量要求、技术标准、品牌及供方对质量负责的条件和期限:线材质量要求符合国家标准GB/T701-1997,螺纹钢材质符合国家标准GB1499-1998。2三、交(提)货地点、方式:需方提前天以书面方式(传真或电子邮件)将需用计划提交给供方,供方按需方计划送货至中建五局公司项目部或需方指定的集中加工地点。四、运输方式、装卸等费用负担:1.供方负责汽车运输至需方施工现场指定地点,供方或需方负责卸车(在招标时明确)。2.材料的装卸、运输、过磅由供方负责,费用由需方承担,费用按元/吨(一般为30-40元,因不同项目情况有变化),与货物一并计算。五、物资验收计量方法(在招标时明确,可采取以下三种方式之一):1.盘园、φ14以下螺纹钢按过磅计重,过磅单上必须由双方人员签字,φ14及以上螺纹钢按点支计重,最终以工地实际签收数量为准。2.盘园按过磅计重,螺纹钢点支,最终以工地实际签收数量为准。3.盘园、螺纹钢均按过磅计重,最终以工地实际签收数量为准。六、物资的包装要求、包装物的供应和回收:无。七、物资验收标准、方法及提出异议期限:需方指定项目部为文件签收人和验货验量人。螺纹钢9M或12M定尺交货,需方收货后可随时对所供钢材进行抽样送检,若发生质量问题除由供方负责组织无条件退货外,若造成需方损失全部由供方承担。需方提出异议的期限为10天。供方送货时间尽可可能在白天,如供方送货到工地超过晚上点需方可延缓至第二天早上收货验收。八、随物附件、配件、工具要求、数量、供应办法:随车必须提供供方加盖公章的质量证明文件四份。九、货款结算方式(以下三条任选其一):1.盘园、φ14以下螺纹钢按过磅、其它螺纹钢按点支计重的...

1、当您付费下载文档后,您只拥有了使用权限,并不意味着购买了版权,文档只能用于自身使用,不得用于其他商业用途(如 [转卖]进行直接盈利或[编辑后售卖]进行间接盈利)。
2、本站所有内容均由合作方或网友上传,本站不对文档的完整性、权威性及其观点立场正确性做任何保证或承诺!文档内容仅供研究参考,付费前请自行鉴别。
3、如文档内容存在违规,或者侵犯商业秘密、侵犯著作权等,请点击“违规举报”。

碎片内容

蜗牛文库的最新文档

二年级数学下册其中检测卷二年级数学下册其中检测卷附答案#期中测试卷.pdf
10.00金币
0下载
二年级数学下册期末质检卷(苏教版)二年级数学下册期末质检卷(苏教版)#期末复习 #期末测试卷 #二年级数学 #二年级数学下册#关注我持续更新小学知识.pdf
10.00金币
0下载
二年级数学下册期末混合运算专项练习二年级数学下册期末混合运算专项练习#二年级#二年级数学下册#关注我持续更新小学知识 #知识分享 #家长收藏孩子受益.pdf
10.00金币
1下载
二年级数学下册年月日三类周期问题解题方法二年级数学下册年月日三类周期问题解题方法#二年级#二年级数学下册#知识分享 #关注我持续更新小学知识 #家长收藏孩子受益.pdf
10.00金币
0下载
二年级数学下册解决问题专项训练二年级数学下册解决问题专项训练#专项训练#解决问题#二年级#二年级数学下册#知识分享.pdf
10.00金币
1下载
二年级数学下册还原问题二年级数学下册还原问题#二年级#二年级数学#关注我持续更新小学知识 #知识分享 #家长收藏孩子受益.pdf
10.00金币
1下载
二年级数学下册第六单元考试卷家长打印出来给孩子测试测试争取拿到高分!#小学二年级试卷分享 #二年级第六单考试数学 #第六单考试#二年级数学下册.pdf
10.00金币
0下载
二年级数学下册必背顺口溜口诀汇总二年级数学下册必背顺口溜口诀汇总#二年级#二年级数学下册 #知识分享 #家长收藏孩子受益 #关注我持续更新小学知识.pdf
10.00金币
0下载
二年级数学下册《重点难点思维题》两大问题解决技巧和方法巧算星期几解决周期问题还原问题强化思维训练老师精心整理家长可以打印出来给孩子练习#家长收藏孩子受益 #学霸秘籍 #思维训练 #二年级 #知识点总结.pdf
10.00金币
0下载
二年级数学下册 必背公式大全寒假提前背一背开学更轻松#二年级 #二年级数学 #二年级数学下册 #寒假充电计划 #公式.pdf
10.00金币
0下载
蜗牛文库+ 关注
实名认证
内容提供者

提供各种专业文档内容

确认删除?
QQ
  • QQ点击这里给我发消息
微信客服
  • 微信客服
回到顶部