电脑桌面
添加蜗牛文库到电脑桌面
安装后可以在桌面快捷访问

23.加工中心夹具的设计 (2).pdfVIP免费

23.加工中心夹具的设计 (2).pdf_第1页
23.加工中心夹具的设计 (2).pdf_第2页
23.加工中心夹具的设计 (2).pdf_第3页
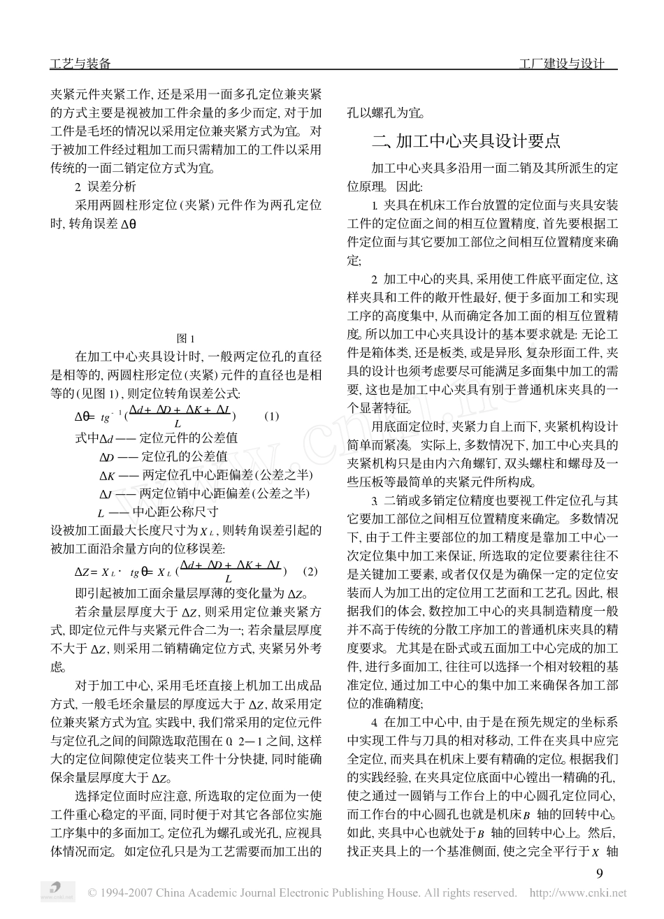
加工中心夹具的设计广东顺德震德塑料机械厂(528300)赵立刚摘要作者介绍了加工中心夹具一面二孔定位的特点及其误差分析,并根据加工中心夹具的设计要点提出采用焊接式夹具比较优越的观点。主题词加工中心夹具设计以柔性制造系统和加工中心为主要手段的机械制造企业,合理的配置夹具是保证加工中心良好运作的重要条件。我们在实践中对加工中心夹具的应用有如下体会提供给大家,以供参考。一、定位原理与误差分析加工中心机床所用夹具原理多源于一面二销定位原理。由于加工中心采用工序集中加工方式,一次定位完成全部或大部分加工内容,且多数加工方式采用上机前为毛坯,出机时为成品的加工概念。因而,其定位方式一般为一面二孔或二孔以上多孔定位方式。1.定位特点:(1)尽量采用零件图纸要求的加工面和加工孔为工艺定位面和定位孔;(2)如果零件图纸所要求的加工面没有适合作工艺定位的基准面和定位孔,则往往要在不影响零件使用功能的前提下,加工出定们位基准面和定位夹紧用工艺孔;(3)传统的一面二销定位方式在此就不赘述了。实践中,我们多采用一面多孔的定位兼夹紧方式。定位元件(螺钉或双头螺柱)兼具定位和夹紧二种功能,定位孔兼具定位和压紧元件通过两种功能。当工件的两定位销孔与其它各加工面有精确的位置要求时,则必需采取传统的一面二销定位方式,其余情况下,是采用传统的一面二销定位,然后再用1200kW,生产能力1500-2000t�h。重型刮板输送机:电压3300V,总装机功率2×525kW,输送能力2000-2500t�h,采用整体铸槽,中部槽过煤量600万吨。液压支架:采用电液控制操纵系统,移架速度达8-10s�架,乳化液泵流量400l�min,最大系统压力31.5MPa。大运量胶带输送机:电压3300V,装机功率1100-1500kW,带宽1.2-1.4M,输送量2000-2500t�h。4.综采放顶煤技术装备的完善和改进重点研究改进综放液压支架结构和配套设备,提高综放开采回采率和实现综放安全生产。(二)煤巷、半煤岩巷综掘成套设备在巩固、完善AM50、S100、ELB75等主力机型的配套性、可靠性的基础上,重点开发200kW以上功率的重型掘进机,进行关键元部件、综合除尘和内喷雾技术攻关。目标:形成适应煤、半煤岩巷掘进机的轻、中、重型系列综掘成套技术与装备。中型(EBH132)、重型(EBJ160)达到月成巷400—600米,使用一年不大修。(三)煤矿安全技术装备积极研制煤矿防治重大瓦斯、煤尘事故的可靠技术装备。重点开发:正压氧气呼吸器,大型制氮机。完善提高甲烷、一氧化碳和烟雾传感器的稳定性和可靠性。研制地方小煤矿实用...

1、当您付费下载文档后,您只拥有了使用权限,并不意味着购买了版权,文档只能用于自身使用,不得用于其他商业用途(如 [转卖]进行直接盈利或[编辑后售卖]进行间接盈利)。
2、本站所有内容均由合作方或网友上传,本站不对文档的完整性、权威性及其观点立场正确性做任何保证或承诺!文档内容仅供研究参考,付费前请自行鉴别。
3、如文档内容存在违规,或者侵犯商业秘密、侵犯著作权等,请点击“违规举报”。

碎片内容

蜗牛文库的最新文档

二年级数学下册其中检测卷二年级数学下册其中检测卷附答案#期中测试卷.pdf
10.00金币
0下载
二年级数学下册期末质检卷(苏教版)二年级数学下册期末质检卷(苏教版)#期末复习 #期末测试卷 #二年级数学 #二年级数学下册#关注我持续更新小学知识.pdf
10.00金币
0下载
二年级数学下册期末混合运算专项练习二年级数学下册期末混合运算专项练习#二年级#二年级数学下册#关注我持续更新小学知识 #知识分享 #家长收藏孩子受益.pdf
10.00金币
1下载
二年级数学下册年月日三类周期问题解题方法二年级数学下册年月日三类周期问题解题方法#二年级#二年级数学下册#知识分享 #关注我持续更新小学知识 #家长收藏孩子受益.pdf
10.00金币
0下载
二年级数学下册解决问题专项训练二年级数学下册解决问题专项训练#专项训练#解决问题#二年级#二年级数学下册#知识分享.pdf
10.00金币
1下载
二年级数学下册还原问题二年级数学下册还原问题#二年级#二年级数学#关注我持续更新小学知识 #知识分享 #家长收藏孩子受益.pdf
10.00金币
1下载
二年级数学下册第六单元考试卷家长打印出来给孩子测试测试争取拿到高分!#小学二年级试卷分享 #二年级第六单考试数学 #第六单考试#二年级数学下册.pdf
10.00金币
0下载
二年级数学下册必背顺口溜口诀汇总二年级数学下册必背顺口溜口诀汇总#二年级#二年级数学下册 #知识分享 #家长收藏孩子受益 #关注我持续更新小学知识.pdf
10.00金币
0下载
二年级数学下册《重点难点思维题》两大问题解决技巧和方法巧算星期几解决周期问题还原问题强化思维训练老师精心整理家长可以打印出来给孩子练习#家长收藏孩子受益 #学霸秘籍 #思维训练 #二年级 #知识点总结.pdf
10.00金币
0下载
二年级数学下册 必背公式大全寒假提前背一背开学更轻松#二年级 #二年级数学 #二年级数学下册 #寒假充电计划 #公式.pdf
10.00金币
0下载
蜗牛文库+ 关注
实名认证
内容提供者

提供各种专业文档内容

确认删除?
QQ
  • QQ点击这里给我发消息
微信客服
  • 微信客服
回到顶部