电脑桌面
添加蜗牛文库到电脑桌面
安装后可以在桌面快捷访问

8、目标责任书-人力资源总监.docVIP免费

8、目标责任书-人力资源总监.doc_第1页
8、目标责任书-人力资源总监.doc_第2页
8、目标责任书-人力资源总监.doc_第3页
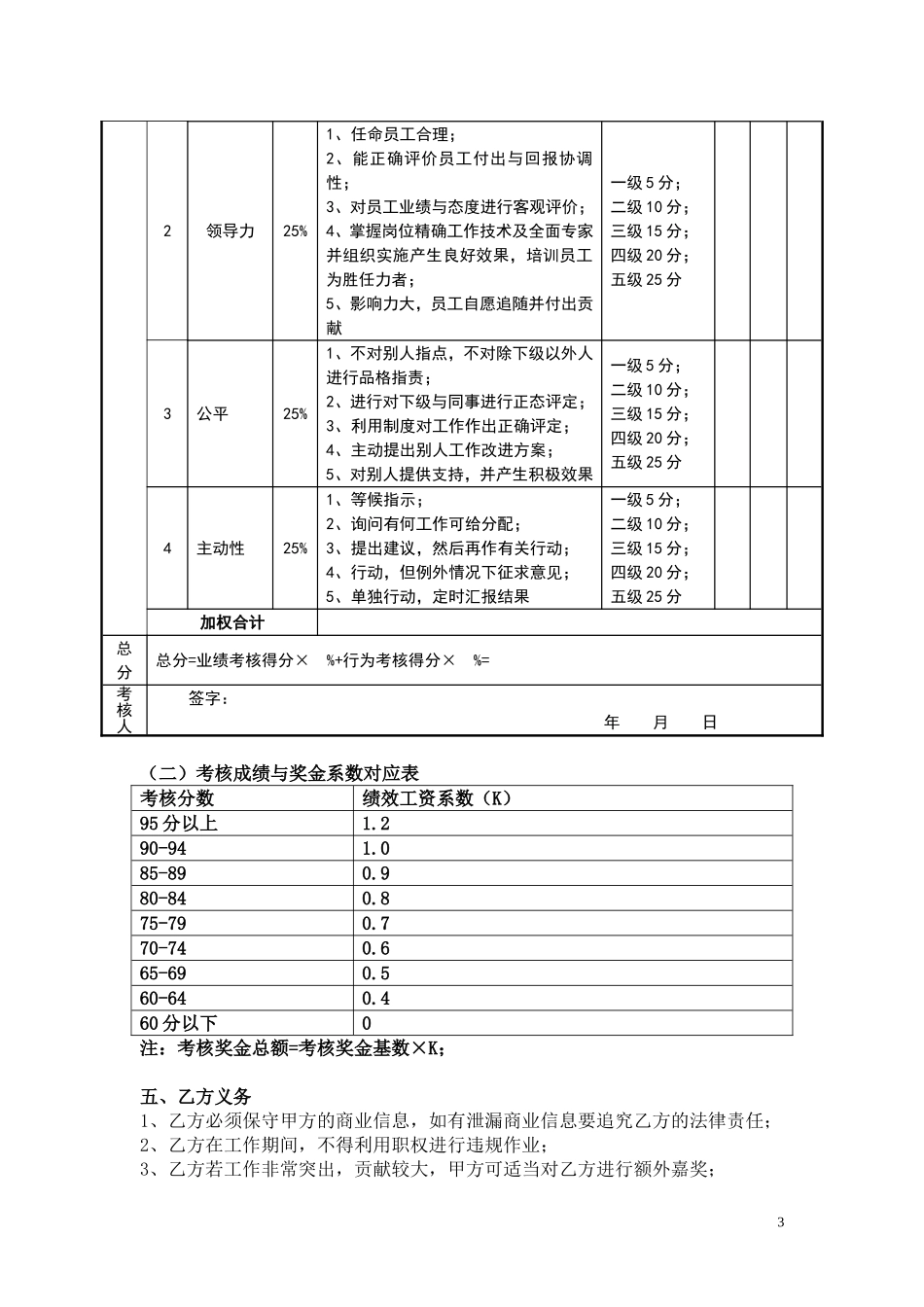
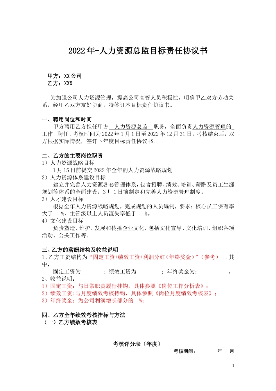
2022年-人力资源总监目标责任协议书甲方:XX公司乙方:XXX为加强公司人力资源管理,提高公司高管人员积极性,明确甲乙双方劳动关系,经甲乙双方友好协商,特签订本目标责任协议书。一、聘用岗位和时间甲方聘用乙方担任甲方人力资源总监职务,全面负责人力资源管理的工作,聘任、考核时间为2022年1月1日至2022年12月31日,考核结束后,双方根据实际情况,签订下年度目标责任协议书。二、乙方的主要岗位职责1)人力资源战略目标1月15日前提交2022年全年的人力资源战略规划2)人力资源体系建设目标建立并完善人力资源各套管理体系,包含招聘、绩效、培训、薪酬及员工生涯规划等体系的全面建设,3月1日前制定和完善人力资源管理制度。3)人才建设目标根据全年人力资源战略规划,完成规划的人员编制,要求:核心员工保有率大于%,主管级以上人员流失率低于%。4)文化建设目标负责塑造、维护、发展和传播企业文化,包括文化宣导、文化培训、组织各项活动、公关工作等。三、乙方的薪酬结构及收益说明1、乙方工资结构为“固定工资+绩效工资+利润分红(年终奖金)”(参考)。其中,固定工资为;绩效工资为;年终奖金为:。2、收益说明:1)固定工资:与日常职责履行挂钩,具体参照《岗位工作分析表》;2)绩效工资:与月度绩效考核持钩,具体参照《岗位月度绩效考核表》;3)年终奖金:为公司利润增长部分的%;四、乙方全年绩效考核指标与方法(一)乙方绩效考核表考核评分表(年度)考核期间:年月1姓名岗位CHO任务绩效序号考核项目权重指标要求评分等级得分自评上级结果1人力资源规划提交及时性10%每年的12月底前,按照公司年度战略规划提交下年度人力资源规划按时提交且符合战略规划要求,为10分;否则为0分2管理干部培养30%按照公司年度战略规划培养公司MOP人才按要求完成30分;每少一名扣5分,直至为03组织系统建设及导入实施30%制定组织系统方案,审核通过,并导入制定方案,实施率90%以上为30分;实施率80%为20分;实施率70%为10分;70%以下为0分4人员编制达标10%按照人力资源规划实现年度人员编制人员编制达标90%以上为10分;80%以上为5分;80%以下为0分5企业文化培训10%全年组织公司企业文化培训12次,并通关组织并通关10分;每少一次扣5分,直至为06人力资源成本控制10%年度人力资源成本实际费用控制在预算内,误差在5%以内按要求完成为10分;误差在5%以内为5分;误差超出5%为0分加权合计行为考核序号行为指标权重指标说明考核评分自评上级结果1承...

1、当您付费下载文档后,您只拥有了使用权限,并不意味着购买了版权,文档只能用于自身使用,不得用于其他商业用途(如 [转卖]进行直接盈利或[编辑后售卖]进行间接盈利)。
2、本站所有内容均由合作方或网友上传,本站不对文档的完整性、权威性及其观点立场正确性做任何保证或承诺!文档内容仅供研究参考,付费前请自行鉴别。
3、如文档内容存在违规,或者侵犯商业秘密、侵犯著作权等,请点击“违规举报”。

碎片内容

蜗牛文库的最新文档

二年级数学下册其中检测卷二年级数学下册其中检测卷附答案#期中测试卷.pdf
10.00金币
0下载
二年级数学下册期末质检卷(苏教版)二年级数学下册期末质检卷(苏教版)#期末复习 #期末测试卷 #二年级数学 #二年级数学下册#关注我持续更新小学知识.pdf
10.00金币
0下载
二年级数学下册期末混合运算专项练习二年级数学下册期末混合运算专项练习#二年级#二年级数学下册#关注我持续更新小学知识 #知识分享 #家长收藏孩子受益.pdf
10.00金币
1下载
二年级数学下册年月日三类周期问题解题方法二年级数学下册年月日三类周期问题解题方法#二年级#二年级数学下册#知识分享 #关注我持续更新小学知识 #家长收藏孩子受益.pdf
10.00金币
0下载
二年级数学下册解决问题专项训练二年级数学下册解决问题专项训练#专项训练#解决问题#二年级#二年级数学下册#知识分享.pdf
10.00金币
1下载
二年级数学下册还原问题二年级数学下册还原问题#二年级#二年级数学#关注我持续更新小学知识 #知识分享 #家长收藏孩子受益.pdf
10.00金币
1下载
二年级数学下册第六单元考试卷家长打印出来给孩子测试测试争取拿到高分!#小学二年级试卷分享 #二年级第六单考试数学 #第六单考试#二年级数学下册.pdf
10.00金币
0下载
二年级数学下册必背顺口溜口诀汇总二年级数学下册必背顺口溜口诀汇总#二年级#二年级数学下册 #知识分享 #家长收藏孩子受益 #关注我持续更新小学知识.pdf
10.00金币
0下载
二年级数学下册《重点难点思维题》两大问题解决技巧和方法巧算星期几解决周期问题还原问题强化思维训练老师精心整理家长可以打印出来给孩子练习#家长收藏孩子受益 #学霸秘籍 #思维训练 #二年级 #知识点总结.pdf
10.00金币
0下载
二年级数学下册 必背公式大全寒假提前背一背开学更轻松#二年级 #二年级数学 #二年级数学下册 #寒假充电计划 #公式.pdf
10.00金币
0下载
蜗牛文库+ 关注
实名认证
内容提供者

提供各种专业文档内容

确认删除?
QQ
  • QQ点击这里给我发消息
微信客服
  • 微信客服
回到顶部