电脑桌面
添加蜗牛文库到电脑桌面
安装后可以在桌面快捷访问

工程施工薪酬.pdfVIP免费

工程施工薪酬.pdf_第1页
工程施工薪酬.pdf_第2页
工程施工薪酬.pdf_第3页
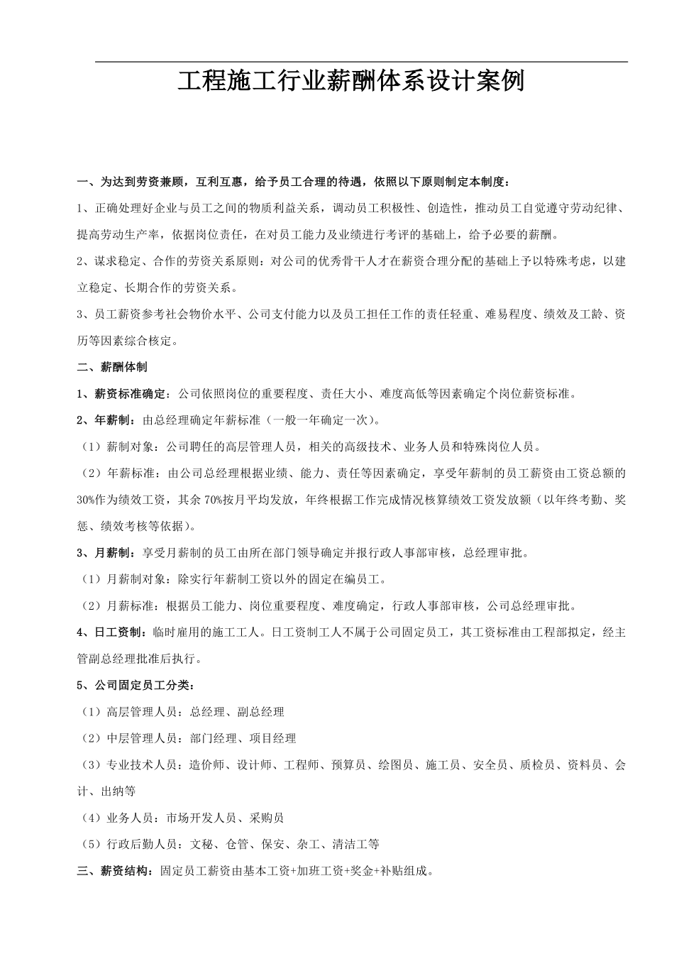
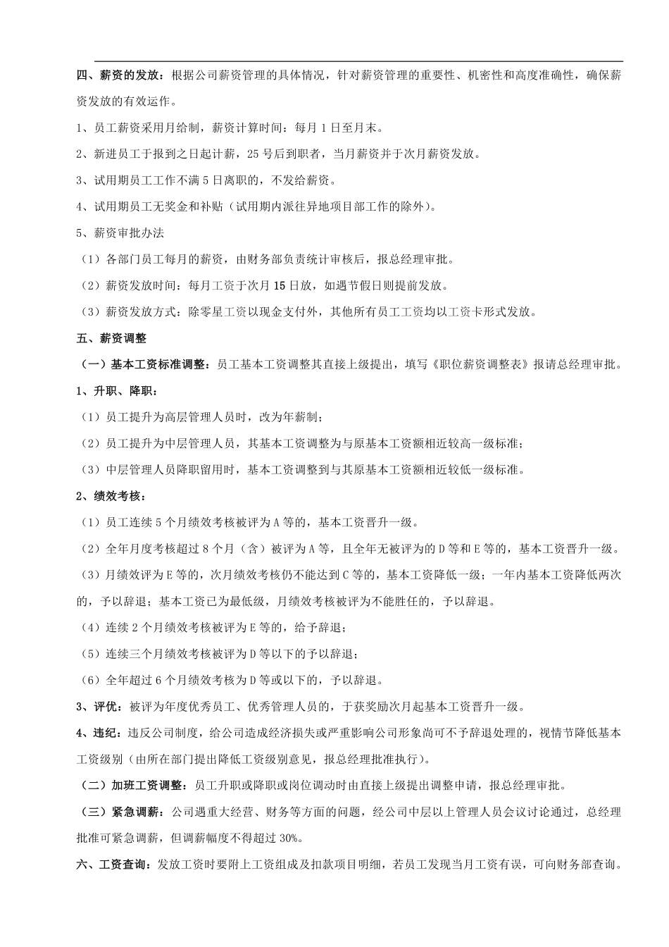
工程施工行业薪酬体系设计案例一、为达到劳资兼顾,互利互惠,给予员工合理的待遇,依照以下原则制定本制度:1、正确处理好企业与员工之间的物质利益关系,调动员工积极性、创造性,推动员工自觉遵守劳动纪律、提高劳动生产率,依据岗位责任,在对员工能力及业绩进行考评的基础上,给予必要的薪酬。2、谋求稳定、合作的劳资关系原则:对公司的优秀骨干人才在薪资合理分配的基础上予以特殊考虑,以建立稳定、长期合作的劳资关系。3、员工薪资参考社会物价水平、公司支付能力以及员工担任工作的责任轻重、难易程度、绩效及工龄、资历等因素综合核定。二、薪酬体制1、薪资标准确定:公司依照岗位的重要程度、责任大小、难度高低等因素确定个岗位薪资标准。2、年薪制:由总经理确定年薪标准(一般一年确定一次)。(1)薪制对象:公司聘任的高层管理人员,相关的高级技术、业务人员和特殊岗位人员。(2)年薪标准:由公司总经理根据业绩、能力、责任等因素确定,享受年薪制的员工薪资由工资总额的30%作为绩效工资,其余70%按月平均发放,年终根据工作完成情况核算绩效工资发放额(以年终考勤、奖惩、绩效考核等依据)。3、月薪制:享受月薪制的员工由所在部门领导确定并报行政人事部审核,总经理审批。(1)月薪制对象:除实行年薪制工资以外的固定在编员工。(2)月薪标准:根据员工能力、岗位重要程度、难度确定,行政人事部审核,公司总经理审批。4、日工资制:临时雇用的施工工人。日工资制工人不属于公司固定员工,其工资标准由工程部拟定,经主管副总经理批准后执行。5、公司固定员工分类:(1)高层管理人员:总经理、副总经理(2)中层管理人员:部门经理、项目经理(3)专业技术人员:造价师、设计师、工程师、预算员、绘图员、施工员、安全员、质检员、资料员、会计、出纳等(4)业务人员:市场开发人员、采购员(5)行政后勤人员:文秘、仓管、保安、杂工、清洁工等三、薪资结构:固定员工薪资由基本工资+加班工资+奖金+补贴组成。1、基本工资:(1)贯彻“因事设岗,因岗定薪”原则,行政人事部根据岗位的性质、责任大小、难度高低、专业性、劳动强度等因素起草各岗位基本工资等级标准,由总经理审批。(2)每个员工的基本工资等级由所在部门经理确定,中层管理人员的基本工资等级由总经理确定。一人担任多个职务的,按照所担任最高职务确定基本工资等级。(3)基本工资标准:2、加班工资:因公司业务需要,目前公司未实行五天工作制,发生...

1、当您付费下载文档后,您只拥有了使用权限,并不意味着购买了版权,文档只能用于自身使用,不得用于其他商业用途(如 [转卖]进行直接盈利或[编辑后售卖]进行间接盈利)。
2、本站所有内容均由合作方或网友上传,本站不对文档的完整性、权威性及其观点立场正确性做任何保证或承诺!文档内容仅供研究参考,付费前请自行鉴别。
3、如文档内容存在违规,或者侵犯商业秘密、侵犯著作权等,请点击“违规举报”。

碎片内容

蜗牛文库的最新文档

二年级数学下册其中检测卷二年级数学下册其中检测卷附答案#期中测试卷.pdf
10.00金币
0下载
二年级数学下册期末质检卷(苏教版)二年级数学下册期末质检卷(苏教版)#期末复习 #期末测试卷 #二年级数学 #二年级数学下册#关注我持续更新小学知识.pdf
10.00金币
0下载
二年级数学下册期末混合运算专项练习二年级数学下册期末混合运算专项练习#二年级#二年级数学下册#关注我持续更新小学知识 #知识分享 #家长收藏孩子受益.pdf
10.00金币
1下载
二年级数学下册年月日三类周期问题解题方法二年级数学下册年月日三类周期问题解题方法#二年级#二年级数学下册#知识分享 #关注我持续更新小学知识 #家长收藏孩子受益.pdf
10.00金币
0下载
二年级数学下册解决问题专项训练二年级数学下册解决问题专项训练#专项训练#解决问题#二年级#二年级数学下册#知识分享.pdf
10.00金币
1下载
二年级数学下册还原问题二年级数学下册还原问题#二年级#二年级数学#关注我持续更新小学知识 #知识分享 #家长收藏孩子受益.pdf
10.00金币
1下载
二年级数学下册第六单元考试卷家长打印出来给孩子测试测试争取拿到高分!#小学二年级试卷分享 #二年级第六单考试数学 #第六单考试#二年级数学下册.pdf
10.00金币
0下载
二年级数学下册必背顺口溜口诀汇总二年级数学下册必背顺口溜口诀汇总#二年级#二年级数学下册 #知识分享 #家长收藏孩子受益 #关注我持续更新小学知识.pdf
10.00金币
0下载
二年级数学下册《重点难点思维题》两大问题解决技巧和方法巧算星期几解决周期问题还原问题强化思维训练老师精心整理家长可以打印出来给孩子练习#家长收藏孩子受益 #学霸秘籍 #思维训练 #二年级 #知识点总结.pdf
10.00金币
0下载
二年级数学下册 必背公式大全寒假提前背一背开学更轻松#二年级 #二年级数学 #二年级数学下册 #寒假充电计划 #公式.pdf
10.00金币
0下载
蜗牛文库+ 关注
实名认证
内容提供者

提供各种专业文档内容

确认删除?
QQ
  • QQ点击这里给我发消息
微信客服
  • 微信客服
回到顶部