电脑桌面
添加蜗牛文库到电脑桌面
安装后可以在桌面快捷访问

财务会计人员薪酬管理制度设计.docxVIP免费

财务会计人员薪酬管理制度设计.docx_第1页
财务会计人员薪酬管理制度设计.docx_第2页
财务会计人员薪酬管理制度设计.docx_第3页
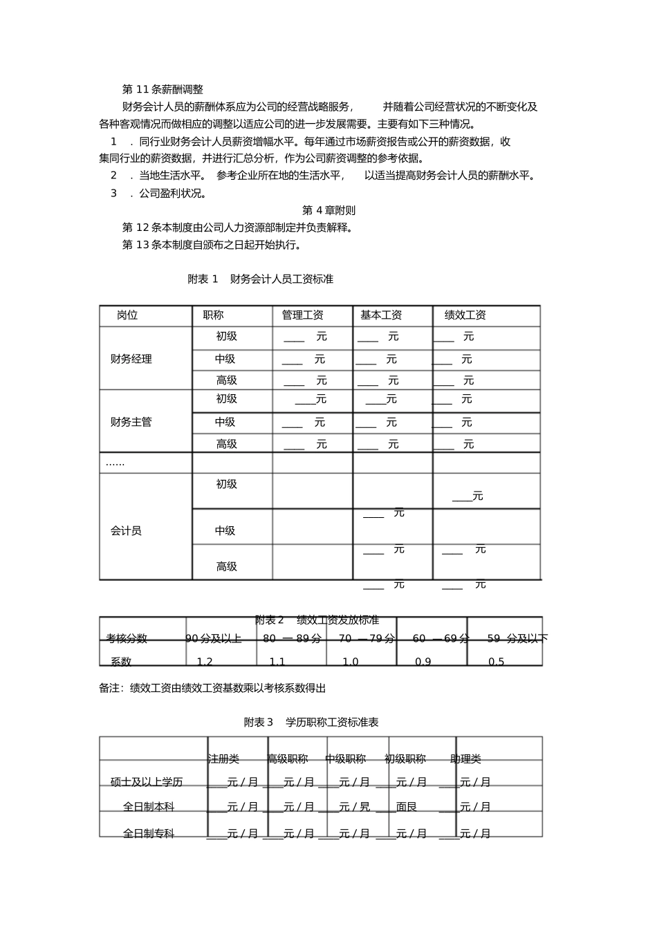
财务会计人员薪酬管理制度设计第1章总则第1条目的为进一步完善公司财务会计人员的薪酬管理,建立科学有效的激励与约束机制,有效调动财务会计人员的工作积极性,提升公司的财务管理效益,依据国家相关法律、法规的规定及公司实际,特制定本薪酬管理制度。第2条适用范围本制度所指的财务会计人员指除实行年薪制以外的公司所有财务会计人员。第3条薪酬管理原则财务会计人员的薪酬分配和发放以企业经济效益为出发点,根据公司年度经营计划和财务会计人员分管工作的工作目标进行综合考核,依据考核结果确定薪酬分配。其具体原则如下。1.竞争力原则,即公司提供的薪酬与市场同等职位收入水平相比有竞争力。2.按劳分配与责、权、利相结合的原则。3.与公司效益及工作目标挂钩的原则。4.短期激励与长期激励相结合的原则。5.公开、公正、透明的原则。第2章薪酬构成及内容第4条基本工资与管理工资根据财务会计人员所在岗位的不同,其基本工资与管理工资水平各异,具体标准见附表1。第5条绩效工资公司将财务会计人员的绩效考核结果划分为五个等级,并据此发放不同数额的绩效工资(具体标准见附表2)。按季度发放。第6条学历职称工资结合财务会计人员的职业特性,根据其取得的不同学历与职称,设有不同标准的职称津贴标准,见附表3。第7条年终奖励年终奖励是一次性表彰表现特别突出或对公司/分公司财务管理有重大贡献的财务会计人员,树立先进榜样。具体发放标准见公司《员工奖励管理办法》。第3章薪酬定薪、发放与调整第8条定薪1.当员工新人职时,应对财务人员进行相应的专业技能考试,因此按专业相对应的级别进入相应级别的初级,如遇特殊人才,也可破格以中级或高级方式入职。2.管理级别按所担任职务的初级人职,如遇特殊人才,也可破格以中级或高级方式入职。第9条调整管理岗位1.升职员工管理级别升职,自动升人上一级管理工资的初级。2.降职员工管理级别降低,自动降入下一级管理工资的高级。第10条薪酬发放——工资发放时间为次月的日。如发放日恰为法定节假日或休息日,则在节假日前一日进行发放。第11条薪酬调整财务会计人员的薪酬体系应为公司的经营战略服务,并随着公司经营状况的不断变化及各种客观情况而做相应的调整以适应公司的进一步发展需要。主要有如下三种情况。1.同行业财务会计人员薪资增幅水平。每年通过市场薪资报告或公开的薪资数据,收集同行业的薪资数据,并进行汇总分析,作为公司薪资调整的参考依据。2.当地生活水平。...

1、当您付费下载文档后,您只拥有了使用权限,并不意味着购买了版权,文档只能用于自身使用,不得用于其他商业用途(如 [转卖]进行直接盈利或[编辑后售卖]进行间接盈利)。
2、本站所有内容均由合作方或网友上传,本站不对文档的完整性、权威性及其观点立场正确性做任何保证或承诺!文档内容仅供研究参考,付费前请自行鉴别。
3、如文档内容存在违规,或者侵犯商业秘密、侵犯著作权等,请点击“违规举报”。

碎片内容

蜗牛文库的最新文档

二年级数学下册其中检测卷二年级数学下册其中检测卷附答案#期中测试卷.pdf
10.00金币
0下载
二年级数学下册期末质检卷(苏教版)二年级数学下册期末质检卷(苏教版)#期末复习 #期末测试卷 #二年级数学 #二年级数学下册#关注我持续更新小学知识.pdf
10.00金币
0下载
二年级数学下册期末混合运算专项练习二年级数学下册期末混合运算专项练习#二年级#二年级数学下册#关注我持续更新小学知识 #知识分享 #家长收藏孩子受益.pdf
10.00金币
1下载
二年级数学下册年月日三类周期问题解题方法二年级数学下册年月日三类周期问题解题方法#二年级#二年级数学下册#知识分享 #关注我持续更新小学知识 #家长收藏孩子受益.pdf
10.00金币
0下载
二年级数学下册解决问题专项训练二年级数学下册解决问题专项训练#专项训练#解决问题#二年级#二年级数学下册#知识分享.pdf
10.00金币
1下载
二年级数学下册还原问题二年级数学下册还原问题#二年级#二年级数学#关注我持续更新小学知识 #知识分享 #家长收藏孩子受益.pdf
10.00金币
1下载
二年级数学下册第六单元考试卷家长打印出来给孩子测试测试争取拿到高分!#小学二年级试卷分享 #二年级第六单考试数学 #第六单考试#二年级数学下册.pdf
10.00金币
0下载
二年级数学下册必背顺口溜口诀汇总二年级数学下册必背顺口溜口诀汇总#二年级#二年级数学下册 #知识分享 #家长收藏孩子受益 #关注我持续更新小学知识.pdf
10.00金币
0下载
二年级数学下册《重点难点思维题》两大问题解决技巧和方法巧算星期几解决周期问题还原问题强化思维训练老师精心整理家长可以打印出来给孩子练习#家长收藏孩子受益 #学霸秘籍 #思维训练 #二年级 #知识点总结.pdf
10.00金币
0下载
二年级数学下册 必背公式大全寒假提前背一背开学更轻松#二年级 #二年级数学 #二年级数学下册 #寒假充电计划 #公式.pdf
10.00金币
0下载
蜗牛文库+ 关注
实名认证
内容提供者

提供各种专业文档内容

确认删除?
QQ
  • QQ点击这里给我发消息
微信客服
  • 微信客服
回到顶部