电脑桌面
添加蜗牛文库到电脑桌面
安装后可以在桌面快捷访问

xx地产集团薪酬福利制度.docVIP免费

xx地产集团薪酬福利制度.doc_第1页
xx地产集团薪酬福利制度.doc_第2页
xx地产集团薪酬福利制度.doc_第3页
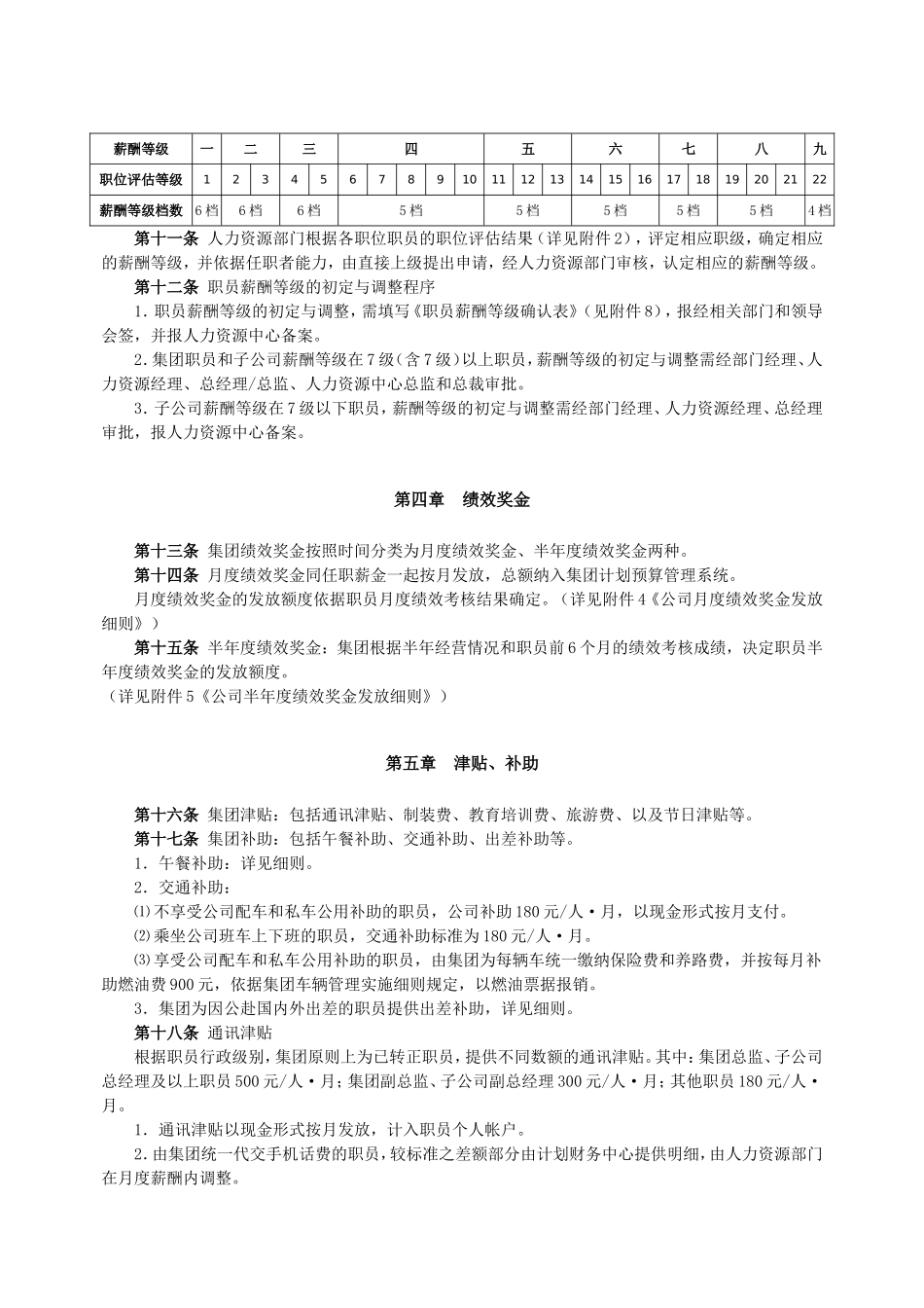
公司薪酬福利制度第一章总则第二章薪酬结构第三章任职薪金第四章绩效奖金第五章津贴、补助第六章福利第七章计算和支付第八章薪酬调整第九章薪酬发放流程第十章利润分享计划第十一章财富俱乐部第十二章附则附件1——《公司任职薪金等级表》附件2——《公司职位评估结果》附件3——《————————————》附件4——《公司月度绩效奖金发放细则》附件5——《公司半年绩效奖金发放细则》附件6——《职员绩效考核成绩汇总表》附件7——《公司利润分享计划实施细则》附件8——《公司财富俱乐部管理实施细则》附件9——《职员薪酬等级确认表1》附件10——《职员薪酬等级确认表2》第一章总则第一条本制度所谓的薪酬,是指每月定期按照人力资源管理规定,制定职员的薪酬、福利和津贴。第二条本制度适用于集团及其子公司(以下简称集团)与公司签定劳动合同的试用期职员、正式职员。集团及其子公司享受其它待遇的职员以及签定劳动合同的其他人员可参照本制度执行。第三条集团以“对外具有竞争性、对内具有公平性、保持职员发展空间”为原则,以职责、能力、绩效贡献等因素为标准,以考核结果作为依据确定职员的薪酬。第四条集团主要采用月薪制,结合绩效考核,实行下发薪式的薪酬支付方法。第五条公司职员薪酬为税前薪酬,个人收入所得税由职工本人承担,并由公司代扣代缴。第六条职员对薪酬产生疑义时,可以提出书面申请,行使薪酬请求权,但自发生日起三个月内未行使时,则视为弃权。第七条出于竞争保护性原则,未经集团批准,任何职员不得对外披露本制度中的具体内容。第二章薪酬结构第八条集团采用结构薪酬制,执行统一的薪酬结构,薪酬结构分:任职薪金、绩效奖金、津贴、补助、福利、利润分享、财富俱乐部七项。第九条集团职员薪酬结构明细表具体如下:人力总资本任职薪金详见附件1绩效奖金月度奖金半年奖金津贴通讯津贴制装费教育培训费旅游费节日津贴补助午餐补助交通补助出差补助福利养老保险工伤保险失业保险医疗保险住房公积金汽车补贴年假、婚假、丧假、产假、哺乳假、公假带薪休假利润分享计划详见细则财富俱乐部详见细则第三章任职薪金第十条任职薪金的确定依据职位评估结果,集团职位分22级,结合公司职级实际情况,任职薪金共分9级,每级分不同薪点(详见附件1)。具体如下:薪酬等级一二三四五六七八九职位评估等级12345678910111213141516171819202122薪酬等级档数6档6档6档5档5档5档5档5档4档第十一条人力资源部门根据各职位职员的...

1、当您付费下载文档后,您只拥有了使用权限,并不意味着购买了版权,文档只能用于自身使用,不得用于其他商业用途(如 [转卖]进行直接盈利或[编辑后售卖]进行间接盈利)。
2、本站所有内容均由合作方或网友上传,本站不对文档的完整性、权威性及其观点立场正确性做任何保证或承诺!文档内容仅供研究参考,付费前请自行鉴别。
3、如文档内容存在违规,或者侵犯商业秘密、侵犯著作权等,请点击“违规举报”。

碎片内容

蜗牛文库的最新文档

二年级数学下册其中检测卷二年级数学下册其中检测卷附答案#期中测试卷.pdf
10.00金币
0下载
二年级数学下册期末质检卷(苏教版)二年级数学下册期末质检卷(苏教版)#期末复习 #期末测试卷 #二年级数学 #二年级数学下册#关注我持续更新小学知识.pdf
10.00金币
0下载
二年级数学下册期末混合运算专项练习二年级数学下册期末混合运算专项练习#二年级#二年级数学下册#关注我持续更新小学知识 #知识分享 #家长收藏孩子受益.pdf
10.00金币
1下载
二年级数学下册年月日三类周期问题解题方法二年级数学下册年月日三类周期问题解题方法#二年级#二年级数学下册#知识分享 #关注我持续更新小学知识 #家长收藏孩子受益.pdf
10.00金币
0下载
二年级数学下册解决问题专项训练二年级数学下册解决问题专项训练#专项训练#解决问题#二年级#二年级数学下册#知识分享.pdf
10.00金币
1下载
二年级数学下册还原问题二年级数学下册还原问题#二年级#二年级数学#关注我持续更新小学知识 #知识分享 #家长收藏孩子受益.pdf
10.00金币
1下载
二年级数学下册第六单元考试卷家长打印出来给孩子测试测试争取拿到高分!#小学二年级试卷分享 #二年级第六单考试数学 #第六单考试#二年级数学下册.pdf
10.00金币
0下载
二年级数学下册必背顺口溜口诀汇总二年级数学下册必背顺口溜口诀汇总#二年级#二年级数学下册 #知识分享 #家长收藏孩子受益 #关注我持续更新小学知识.pdf
10.00金币
0下载
二年级数学下册《重点难点思维题》两大问题解决技巧和方法巧算星期几解决周期问题还原问题强化思维训练老师精心整理家长可以打印出来给孩子练习#家长收藏孩子受益 #学霸秘籍 #思维训练 #二年级 #知识点总结.pdf
10.00金币
0下载
二年级数学下册 必背公式大全寒假提前背一背开学更轻松#二年级 #二年级数学 #二年级数学下册 #寒假充电计划 #公式.pdf
10.00金币
0下载
蜗牛文库+ 关注
实名认证
内容提供者

提供各种专业文档内容

确认删除?
QQ
  • QQ点击这里给我发消息
微信客服
  • 微信客服
回到顶部