电脑桌面
添加蜗牛文库到电脑桌面
安装后可以在桌面快捷访问

xx技术(深圳)有限公司股权分配方案.docVIP免费

xx技术(深圳)有限公司股权分配方案.doc_第1页
xx技术(深圳)有限公司股权分配方案.doc_第2页
xx技术(深圳)有限公司股权分配方案.doc_第3页
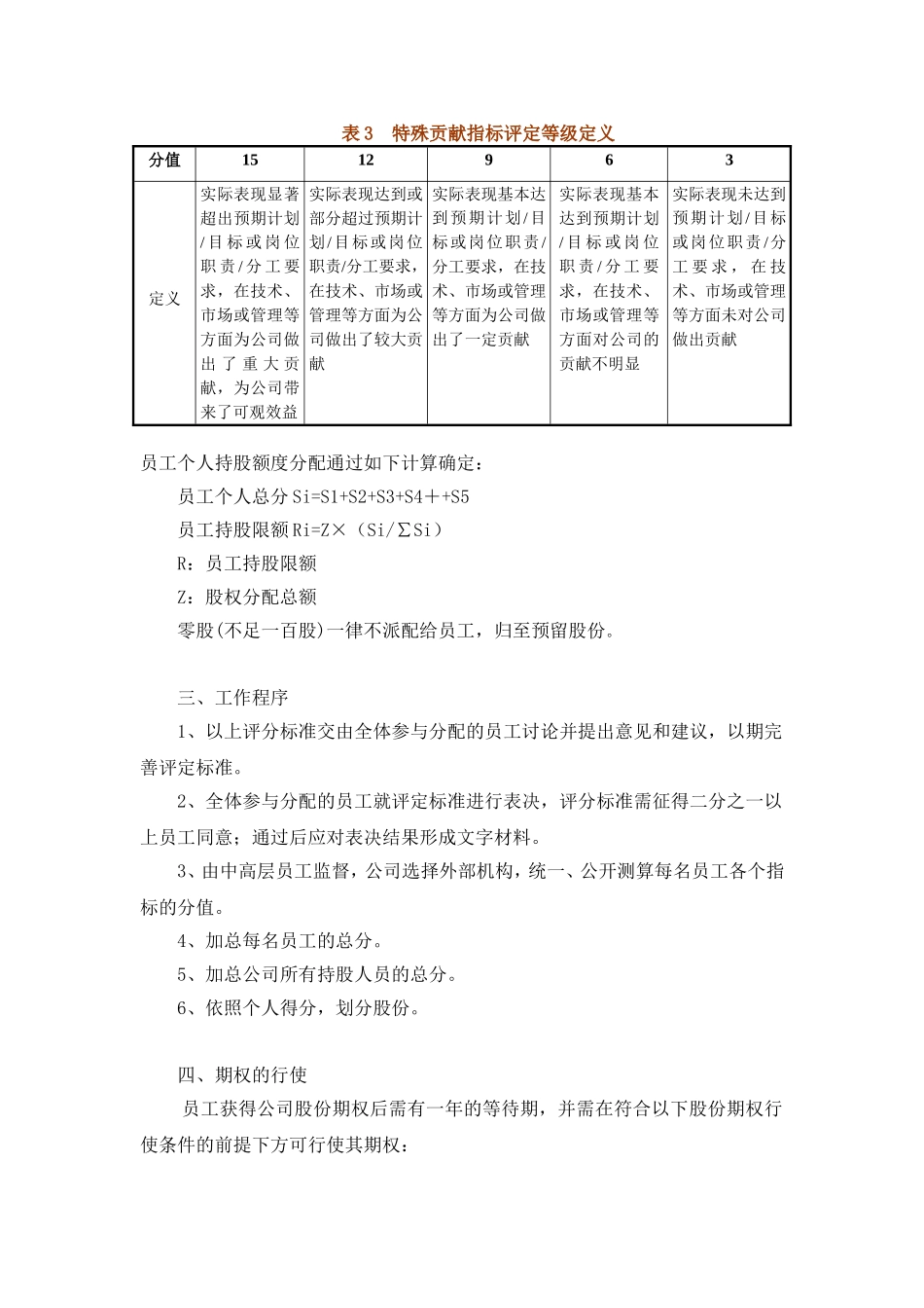
XX公司股权分配设计方案为充分调动员工的工作积极性并提高其工作效率,使员工利益和企业利益更加一致化,追求高效率的企业治理结构,XX公司计划实施股权激励,以资产为纽带,把员工的个人利益与公司整体利益捆绑在一起,使员工成为企业真正的主人,并分享公司的成长。本股权分配方案本着效率优先,兼顾公平的原则,进行员工持股数额的分配以期既能客观反映管理层和骨干员工对公司发展的贡献,又能激励管理层为公司的长期增长而努力,同时有效地吸引人才,留住人才,为企业的持续发展提供动力。一、参与分配的人员范围(1)XX公司中高层管理人员(包括公司总裁、副总裁、各部门正副职等)(2)或对公司经营做出重大贡献的业务技术骨干二、股权分配评定方法员工持股数额的确定按照其所负责任、个人能力、贡献大小(对企业历史贡献和现岗位对企业未来的贡献),本着效率优先,兼顾公平的原则,采取"打分制"量化确定。分配评定指标主要包括:工龄指标、职务指标、学历指标、业绩指标、特殊贡献指标(1)工龄指标S1S1=T×2T:为员工在XX公司工作工龄,截至日期为2XXX年12月31日工龄超过半年按一年计算,半年以下按半年计算(2)学历指标S2员工学历是指已经正式获得国家承认的最高毕业文凭学历。分值为:10(博士)、8(硕士、双学士)、6(大学本科)、4(大学专科)、2(中专、高中)(3)职务指标S3S3=∑(Pi×Ti/5)P:岗位职务系数(见表1)Pi:为员工在公司担任某一职务时对应的职务系数Ti:为员工在公司担任某一职务的时间期限表1岗位职务系数对应表职务名称级别职务系数总裁150副总裁、核心骨干230部门正职315部门副职410骨干员工55(4)业绩指标S4按工作表现由所有参与分配的员工集体为他人打分取平均值,评价等级分为优、良、中、基本合格,具体定义见表2。分值为:15(优)、10(良)、5(中)、基本合格(2)表2业绩指标评定等级定义等级优良中基本合格定义实际表现显著超出预期计划/目标或岗位职责/分工要求,在计划/目标或岗位职责/分工要求所涉及的各个方面都取得特别出色的成绩实际表现达到或部分超过预期计划/目标或岗位职责/分工要求,在计划/目标或岗位职责/分工要求所涉及的主要方面都取得比较出色的成绩实际表现基本达到预期计划/目标或岗位职责/分工要求,无明显失误实际表现基本达到预期计划/目标或岗位职责/分工要求,在主要方面有明显不足或失误(5)特殊贡献指标S5根据员工工作表现、对公司的历史贡献进行评分,各级人员评分...

1、当您付费下载文档后,您只拥有了使用权限,并不意味着购买了版权,文档只能用于自身使用,不得用于其他商业用途(如 [转卖]进行直接盈利或[编辑后售卖]进行间接盈利)。
2、本站所有内容均由合作方或网友上传,本站不对文档的完整性、权威性及其观点立场正确性做任何保证或承诺!文档内容仅供研究参考,付费前请自行鉴别。
3、如文档内容存在违规,或者侵犯商业秘密、侵犯著作权等,请点击“违规举报”。

碎片内容

蜗牛文库的最新文档

二年级数学下册其中检测卷二年级数学下册其中检测卷附答案#期中测试卷.pdf
10.00金币
0下载
二年级数学下册期末质检卷(苏教版)二年级数学下册期末质检卷(苏教版)#期末复习 #期末测试卷 #二年级数学 #二年级数学下册#关注我持续更新小学知识.pdf
10.00金币
0下载
二年级数学下册期末混合运算专项练习二年级数学下册期末混合运算专项练习#二年级#二年级数学下册#关注我持续更新小学知识 #知识分享 #家长收藏孩子受益.pdf
10.00金币
1下载
二年级数学下册年月日三类周期问题解题方法二年级数学下册年月日三类周期问题解题方法#二年级#二年级数学下册#知识分享 #关注我持续更新小学知识 #家长收藏孩子受益.pdf
10.00金币
0下载
二年级数学下册解决问题专项训练二年级数学下册解决问题专项训练#专项训练#解决问题#二年级#二年级数学下册#知识分享.pdf
10.00金币
1下载
二年级数学下册还原问题二年级数学下册还原问题#二年级#二年级数学#关注我持续更新小学知识 #知识分享 #家长收藏孩子受益.pdf
10.00金币
1下载
二年级数学下册第六单元考试卷家长打印出来给孩子测试测试争取拿到高分!#小学二年级试卷分享 #二年级第六单考试数学 #第六单考试#二年级数学下册.pdf
10.00金币
0下载
二年级数学下册必背顺口溜口诀汇总二年级数学下册必背顺口溜口诀汇总#二年级#二年级数学下册 #知识分享 #家长收藏孩子受益 #关注我持续更新小学知识.pdf
10.00金币
0下载
二年级数学下册《重点难点思维题》两大问题解决技巧和方法巧算星期几解决周期问题还原问题强化思维训练老师精心整理家长可以打印出来给孩子练习#家长收藏孩子受益 #学霸秘籍 #思维训练 #二年级 #知识点总结.pdf
10.00金币
0下载
二年级数学下册 必背公式大全寒假提前背一背开学更轻松#二年级 #二年级数学 #二年级数学下册 #寒假充电计划 #公式.pdf
10.00金币
0下载
蜗牛文库+ 关注
实名认证
内容提供者

提供各种专业文档内容

确认删除?
QQ
  • QQ点击这里给我发消息
微信客服
  • 微信客服
回到顶部