电脑桌面
添加蜗牛文库到电脑桌面
安装后可以在桌面快捷访问

安全生产管理制度 (2).docVIP免费

安全生产管理制度 (2).doc_第1页
安全生产管理制度 (2).doc_第2页
安全生产管理制度 (2).doc_第3页
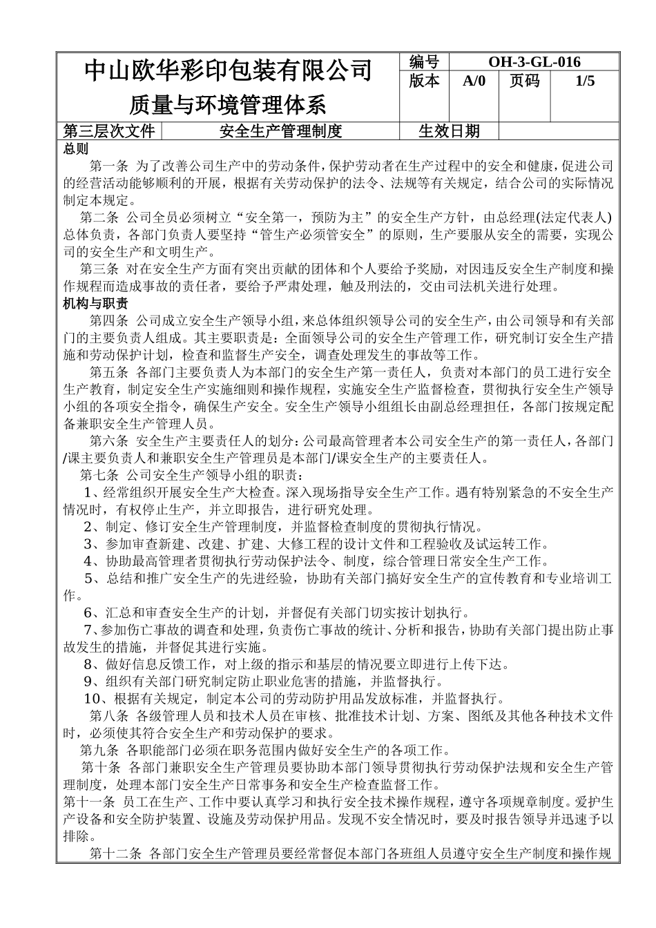
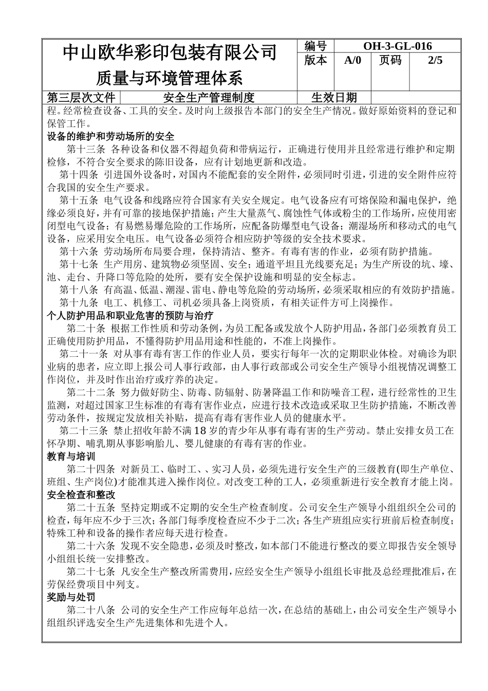
中山欧华彩印包装有限公司质量与环境管理体系编号OH-3-GL-016版本A/0页码1/5第三层次文件安全生产管理制度生效日期总则第一条为了改善公司生产中的劳动条件,保护劳动者在生产过程中的安全和健康,促进公司的经营活动能够顺利的开展,根据有关劳动保护的法令、法规等有关规定,结合公司的实际情况制定本规定。第二条公司全员必须树立“安全第一,预防为主”的安全生产方针,由总经理(法定代表人)总体负责,各部门负责人要坚持“管生产必须管安全”的原则,生产要服从安全的需要,实现公司的安全生产和文明生产。第三条对在安全生产方面有突出贡献的团体和个人要给予奖励,对因违反安全生产制度和操作规程而造成事故的责任者,要给予严肃处理,触及刑法的,交由司法机关进行处理。机构与职责第四条公司成立安全生产领导小组,来总体组织领导公司的安全生产,由公司领导和有关部门的主要负责人组成。其主要职责是:全面领导公司的安全生产管理工作,研究制订安全生产措施和劳动保护计划,检查和监督生产安全,调查处理发生的事故等工作。第五条各部门主要负责人为本部门的安全生产第一责任人,负责对本部门的员工进行安全生产教育,制定安全生产实施细则和操作规程,实施安全生产监督检查,贯彻执行安全生产领导小组的各项安全指令,确保生产安全。安全生产领导小组组长由副总经理担任,各部门按规定配备兼职安全生产管理人员。第六条安全生产主要责任人的划分:公司最高管理者本公司安全生产的第一责任人,各部门/课主要负责人和兼职安全生产管理员是本部门/课安全生产的主要责任人。第七条公司安全生产领导小组的职责:1、经常组织开展安全生产大检查。深入现场指导安全生产工作。遇有特别紧急的不安全生产情况时,有权停止生产,并立即报告,进行研究处理。2、制定、修订安全生产管理制度,并监督检查制度的贯彻执行情况。3、参加审查新建、改建、扩建、大修工程的设计文件和工程验收及试运转工作。4、协助最高管理者贯彻执行劳动保护法令、制度,综合管理日常安全生产工作。5、总结和推广安全生产的先进经验,协助有关部门搞好安全生产的宣传教育和专业培训工作。6、汇总和审查安全生产的计划,并督促有关部门切实按计划执行。7、参加伤亡事故的调查和处理,负责伤亡事故的统计、分析和报告,协助有关部门提出防止事故发生的措施,并督促其进行实施。8、做好信息反馈工作,对上级的指示和基层的情况要立即进行上传下达。9、组织有关部门研究制定...

1、当您付费下载文档后,您只拥有了使用权限,并不意味着购买了版权,文档只能用于自身使用,不得用于其他商业用途(如 [转卖]进行直接盈利或[编辑后售卖]进行间接盈利)。
2、本站所有内容均由合作方或网友上传,本站不对文档的完整性、权威性及其观点立场正确性做任何保证或承诺!文档内容仅供研究参考,付费前请自行鉴别。
3、如文档内容存在违规,或者侵犯商业秘密、侵犯著作权等,请点击“违规举报”。

碎片内容

蜗牛文库的最新文档

二年级数学下册其中检测卷二年级数学下册其中检测卷附答案#期中测试卷.pdf
10.00金币
0下载
二年级数学下册期末质检卷(苏教版)二年级数学下册期末质检卷(苏教版)#期末复习 #期末测试卷 #二年级数学 #二年级数学下册#关注我持续更新小学知识.pdf
10.00金币
0下载
二年级数学下册期末混合运算专项练习二年级数学下册期末混合运算专项练习#二年级#二年级数学下册#关注我持续更新小学知识 #知识分享 #家长收藏孩子受益.pdf
10.00金币
1下载
二年级数学下册年月日三类周期问题解题方法二年级数学下册年月日三类周期问题解题方法#二年级#二年级数学下册#知识分享 #关注我持续更新小学知识 #家长收藏孩子受益.pdf
10.00金币
0下载
二年级数学下册解决问题专项训练二年级数学下册解决问题专项训练#专项训练#解决问题#二年级#二年级数学下册#知识分享.pdf
10.00金币
1下载
二年级数学下册还原问题二年级数学下册还原问题#二年级#二年级数学#关注我持续更新小学知识 #知识分享 #家长收藏孩子受益.pdf
10.00金币
1下载
二年级数学下册第六单元考试卷家长打印出来给孩子测试测试争取拿到高分!#小学二年级试卷分享 #二年级第六单考试数学 #第六单考试#二年级数学下册.pdf
10.00金币
0下载
二年级数学下册必背顺口溜口诀汇总二年级数学下册必背顺口溜口诀汇总#二年级#二年级数学下册 #知识分享 #家长收藏孩子受益 #关注我持续更新小学知识.pdf
10.00金币
0下载
二年级数学下册《重点难点思维题》两大问题解决技巧和方法巧算星期几解决周期问题还原问题强化思维训练老师精心整理家长可以打印出来给孩子练习#家长收藏孩子受益 #学霸秘籍 #思维训练 #二年级 #知识点总结.pdf
10.00金币
0下载
二年级数学下册 必背公式大全寒假提前背一背开学更轻松#二年级 #二年级数学 #二年级数学下册 #寒假充电计划 #公式.pdf
10.00金币
0下载
蜗牛文库+ 关注
实名认证
内容提供者

提供各种专业文档内容

确认删除?
QQ
  • QQ点击这里给我发消息
微信客服
  • 微信客服
回到顶部