电脑桌面
添加蜗牛文库到电脑桌面
安装后可以在桌面快捷访问

137生产车间工人绩效考核表.docVIP免费

137生产车间工人绩效考核表.doc_第1页
137生产车间工人绩效考核表.doc_第2页
137生产车间工人绩效考核表.doc_第3页
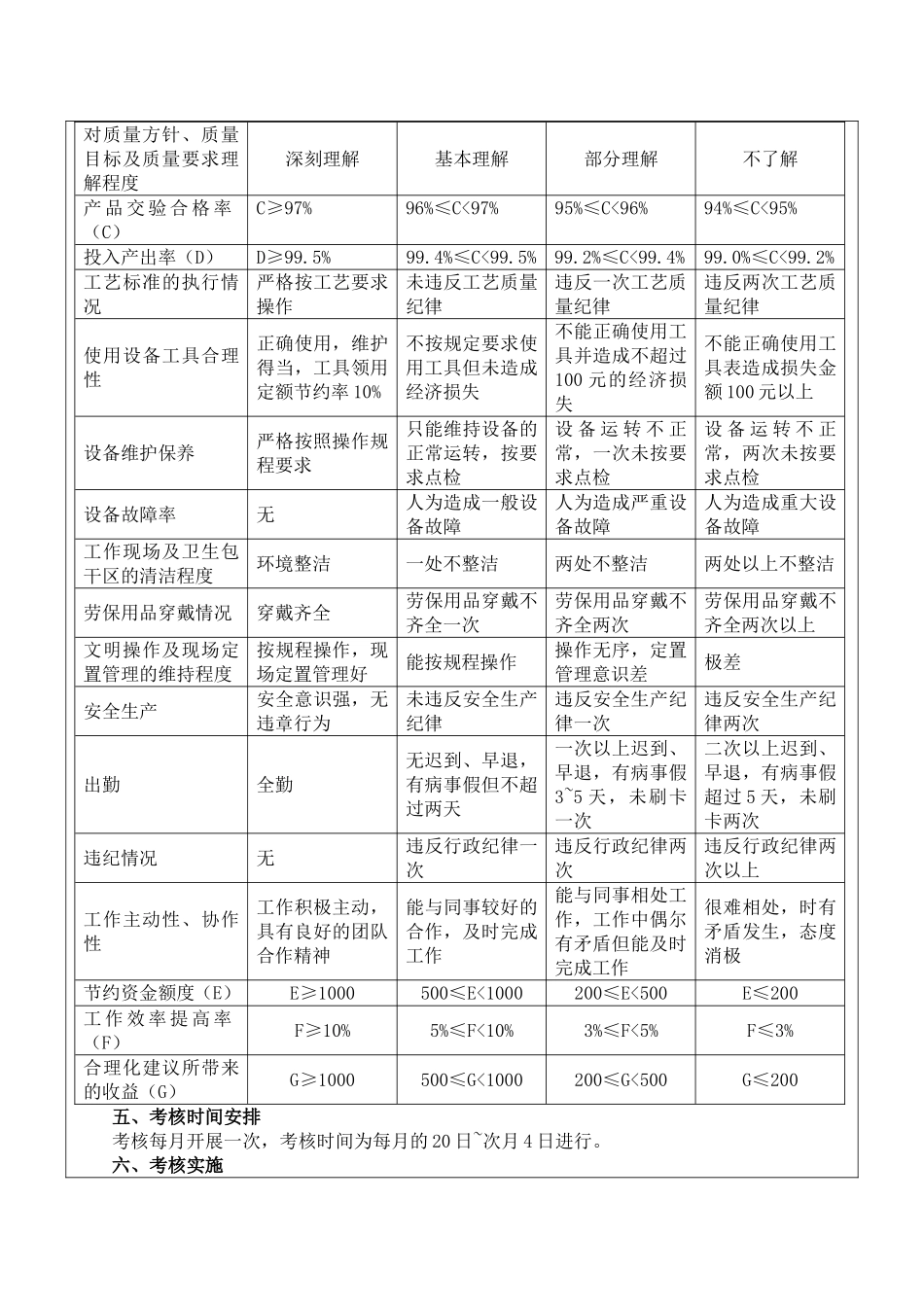
生产车间员工绩效考核方案方案名称生产车间员工绩效考核方案受控状态编号一、考核目的对生产车间员工进行绩效考核的主要目的包括以下五个方面。1.了解员工对组织的贡献。2.为员工的薪酬决策提供依据。3.提高员工对企业管理制度的满意度。4.激发员工的积极性、主动性和创造性,提高员工基本素质和工作效率。5.为员工的晋升、降职、培训、调职和离职提供决策依据。二、绩效考核对象1.已经转正的计件(时)员工。2.实习员工、试用期员工、联系出勤不满三个月的员工以及考核期间休假停职三个月以上(含三个月)的员工不列为此次考核的对象。三、绩效考核小组成员1.绩效考核人员。绩效考核小组由三人组成,主体考核者(员工的直接上级)负责为员工评分,考核小组其他两位成员分别为人力资源部成员、部门经理参与并监督考核过程。2.生产总监及总经理虽然不是本企业各岗位员工的最终评估人,但是保留对评估结果的建议权,并参与绩效考核相关会议,提出相关培训、岗位晋升以及员工处罚的要求。3.绩效考核人应熟练掌握绩效考核相关表格、流程、考核制度,做到与被考核人的及时沟通与反馈,公正地完成考核工作。四、生产车间员工绩效考核内容生产车间员工绩效考核指标、评分标准及相应的分配比例如下表所示。生产车间员工绩效考核评分量表编号:日期:年月日姓名部门岗位生产车间员工考核时间考核周期考核项目考核内容得分标准得分优良中差生产任务完成情况(20%)生产计划完成率(A)8分7分5分2分生产定额完成率(B)8分6分4分2分服从生产调度情况4分3分2分0分岗位作业指导要求(15%)岗位作业指导要求执行情况9分7分5分3分对质量方针、质量目标及质量要求的理解程度6分5分3分2分质量指标(15%)产品交验合格率(C)5分4分3分2分投入产出率(D)5分4分3分2分工艺标准的执行情况(点检、首检等相关质量记录)5分3分2分1分设备维护使用(17%)使用设备工具的合理性4分3分2分1分设备维护保养5分4分3分1分设备故障率4分2分1分0分6S执行情况(16%)工作现场、卫生包干区的清洁程度4分3分1分1分劳保用品穿戴情况4分3分2分0分文明操作及现场定置管理维持程度4分4分2分1分安全生产4分3分3分0分出勤情况5分4分1分1分劳动纪律(11%)违纪情况6分5分3分0分工作态度(6%)工作主动性、协作性6分5分4分2分加分项目节能降耗(节约资金额度——E)8分6分4分2分提高效率(工作效率提高率——F)8分6分4分2分合理化建议所带来的收益(G)4分3分2分1分综合得分生产车...

1、当您付费下载文档后,您只拥有了使用权限,并不意味着购买了版权,文档只能用于自身使用,不得用于其他商业用途(如 [转卖]进行直接盈利或[编辑后售卖]进行间接盈利)。
2、本站所有内容均由合作方或网友上传,本站不对文档的完整性、权威性及其观点立场正确性做任何保证或承诺!文档内容仅供研究参考,付费前请自行鉴别。
3、如文档内容存在违规,或者侵犯商业秘密、侵犯著作权等,请点击“违规举报”。

碎片内容

蜗牛文库的最新文档

二年级数学下册其中检测卷二年级数学下册其中检测卷附答案#期中测试卷.pdf
10.00金币
0下载
二年级数学下册期末质检卷(苏教版)二年级数学下册期末质检卷(苏教版)#期末复习 #期末测试卷 #二年级数学 #二年级数学下册#关注我持续更新小学知识.pdf
10.00金币
0下载
二年级数学下册期末混合运算专项练习二年级数学下册期末混合运算专项练习#二年级#二年级数学下册#关注我持续更新小学知识 #知识分享 #家长收藏孩子受益.pdf
10.00金币
1下载
二年级数学下册年月日三类周期问题解题方法二年级数学下册年月日三类周期问题解题方法#二年级#二年级数学下册#知识分享 #关注我持续更新小学知识 #家长收藏孩子受益.pdf
10.00金币
0下载
二年级数学下册解决问题专项训练二年级数学下册解决问题专项训练#专项训练#解决问题#二年级#二年级数学下册#知识分享.pdf
10.00金币
1下载
二年级数学下册还原问题二年级数学下册还原问题#二年级#二年级数学#关注我持续更新小学知识 #知识分享 #家长收藏孩子受益.pdf
10.00金币
1下载
二年级数学下册第六单元考试卷家长打印出来给孩子测试测试争取拿到高分!#小学二年级试卷分享 #二年级第六单考试数学 #第六单考试#二年级数学下册.pdf
10.00金币
0下载
二年级数学下册必背顺口溜口诀汇总二年级数学下册必背顺口溜口诀汇总#二年级#二年级数学下册 #知识分享 #家长收藏孩子受益 #关注我持续更新小学知识.pdf
10.00金币
0下载
二年级数学下册《重点难点思维题》两大问题解决技巧和方法巧算星期几解决周期问题还原问题强化思维训练老师精心整理家长可以打印出来给孩子练习#家长收藏孩子受益 #学霸秘籍 #思维训练 #二年级 #知识点总结.pdf
10.00金币
0下载
二年级数学下册 必背公式大全寒假提前背一背开学更轻松#二年级 #二年级数学 #二年级数学下册 #寒假充电计划 #公式.pdf
10.00金币
0下载
蜗牛文库+ 关注
实名认证
内容提供者

提供各种专业文档内容

确认删除?
QQ
  • QQ点击这里给我发消息
微信客服
  • 微信客服
回到顶部