电脑桌面
添加蜗牛文库到电脑桌面
安装后可以在桌面快捷访问

招聘管理制度(中骏集团).docVIP免费

招聘管理制度(中骏集团).doc_第1页
招聘管理制度(中骏集团).doc_第2页
招聘管理制度(中骏集团).doc_第3页
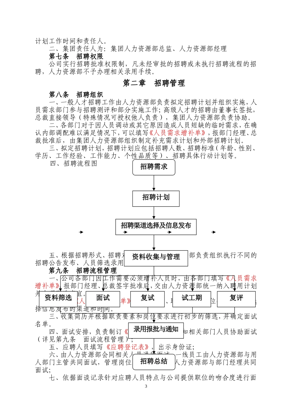
中骏集字[2012]6号关于《中骏集团招聘管理制度》的通知集团各部门、各分公司:《中骏集团招聘管理制度》已经公司审议,现予发布,请认真贯彻执行。特此通知。中骏集团公司二〇一二年五月三十日主题词:招聘管理通知抄报:董事长,总裁,集团各部门中骏集团公司2012年5月30日印制中骏集团招聘管理制度第一章总则第一条目的为规范人员招聘流程和健全人才选用机制,对招聘工作提供客观参考和依据,同时合理配置、充分利用现有人力资源,特制定本管理制度。第二条适用范围本制度适用于中骏集团公司及旗下所有子公司员工的入离职办理第三条招聘原则一、人员需求计划应符合企业整体战略规划、营销计划及其它运营计划的人员规划;二、公司招聘坚持公开招聘、平等竞争、择优录用、先内后外的原则;三、以岗定编,人员需求应以岗位的工作任务为标准,依据岗位的要求进行人员的配备;四、考核择优,依据岗位要求,建立严格的人员筛选程序,选择适合公司1发展的应聘人员;五、常年招聘,不断补充新鲜血液,建立人才储备信息库,保证优秀人才的来源。第四条招聘类别一、管理类人员:部门主要涉及总裁办、集团办、集团人力资源部、公关部、督查部、企划部、集团战略资本运营中心、各分公司等管理岗位人员;二、技术类人员:部门主要涉及各分公司技术岗位人员;三、一线员工:主要包括各分公司生产一线员工。第五条招聘渠道管理一、网络、报纸招聘:主要用于招聘普通管理类、技术类及技能型的一线员工,合作网站包括58同城、赶集网、时报等;二、现场招聘:参加专业性较强的招聘会,主要用于招聘技术类人员及技能型的一线人员;参加区域性职业介绍机构组织的招聘会,主要用于招聘一线员工,包括技能型的员工;三、广告招聘:通过张贴户外广告,宣传公司的用工需求,主要用于招聘一线员工,包括技能型员工。四、内部竞聘:鉴于内部员工比较了解企业的情况,对企业的忠诚度较高,内部招聘可以改善人力资源的配置状况,提高员工的积极性,公司进行人才招聘应优先考虑内部招聘。在企业内张贴内部竞聘通知,并对有意向的员工进行考核,考核通过后调整至竞聘岗位,主要用于应对人员的突然缺失,且该岗位与其日常工作密切相关,而企业部分员工能够胜任。五、内部推荐:主要用于补充一线员工,公司鼓励内部员工推荐优秀人才,由人力资源部本着平等竞争、择优录用的原则按程序考核录用。第六条招聘计划《招聘计划》应严格按照批复后的《人员需求增补单》进行,内容需包括以...

1、当您付费下载文档后,您只拥有了使用权限,并不意味着购买了版权,文档只能用于自身使用,不得用于其他商业用途(如 [转卖]进行直接盈利或[编辑后售卖]进行间接盈利)。
2、本站所有内容均由合作方或网友上传,本站不对文档的完整性、权威性及其观点立场正确性做任何保证或承诺!文档内容仅供研究参考,付费前请自行鉴别。
3、如文档内容存在违规,或者侵犯商业秘密、侵犯著作权等,请点击“违规举报”。

碎片内容

蜗牛文库的最新文档

二年级数学下册其中检测卷二年级数学下册其中检测卷附答案#期中测试卷.pdf
10.00金币
0下载
二年级数学下册期末质检卷(苏教版)二年级数学下册期末质检卷(苏教版)#期末复习 #期末测试卷 #二年级数学 #二年级数学下册#关注我持续更新小学知识.pdf
10.00金币
0下载
二年级数学下册期末混合运算专项练习二年级数学下册期末混合运算专项练习#二年级#二年级数学下册#关注我持续更新小学知识 #知识分享 #家长收藏孩子受益.pdf
10.00金币
1下载
二年级数学下册年月日三类周期问题解题方法二年级数学下册年月日三类周期问题解题方法#二年级#二年级数学下册#知识分享 #关注我持续更新小学知识 #家长收藏孩子受益.pdf
10.00金币
0下载
二年级数学下册解决问题专项训练二年级数学下册解决问题专项训练#专项训练#解决问题#二年级#二年级数学下册#知识分享.pdf
10.00金币
1下载
二年级数学下册还原问题二年级数学下册还原问题#二年级#二年级数学#关注我持续更新小学知识 #知识分享 #家长收藏孩子受益.pdf
10.00金币
1下载
二年级数学下册第六单元考试卷家长打印出来给孩子测试测试争取拿到高分!#小学二年级试卷分享 #二年级第六单考试数学 #第六单考试#二年级数学下册.pdf
10.00金币
0下载
二年级数学下册必背顺口溜口诀汇总二年级数学下册必背顺口溜口诀汇总#二年级#二年级数学下册 #知识分享 #家长收藏孩子受益 #关注我持续更新小学知识.pdf
10.00金币
0下载
二年级数学下册《重点难点思维题》两大问题解决技巧和方法巧算星期几解决周期问题还原问题强化思维训练老师精心整理家长可以打印出来给孩子练习#家长收藏孩子受益 #学霸秘籍 #思维训练 #二年级 #知识点总结.pdf
10.00金币
0下载
二年级数学下册 必背公式大全寒假提前背一背开学更轻松#二年级 #二年级数学 #二年级数学下册 #寒假充电计划 #公式.pdf
10.00金币
0下载
蜗牛文库+ 关注
实名认证
内容提供者

提供各种专业文档内容

确认删除?
QQ
  • QQ点击这里给我发消息
微信客服
  • 微信客服
回到顶部