电脑桌面
添加蜗牛文库到电脑桌面
安装后可以在桌面快捷访问

公司管理规章制度(员工守则+员工行为规范+员工管理制度)要改 (4).docVIP免费

公司管理规章制度(员工守则+员工行为规范+员工管理制度)要改 (4).doc_第1页
公司管理规章制度(员工守则+员工行为规范+员工管理制度)要改 (4).doc_第2页
公司管理规章制度(员工守则+员工行为规范+员工管理制度)要改 (4).doc_第3页
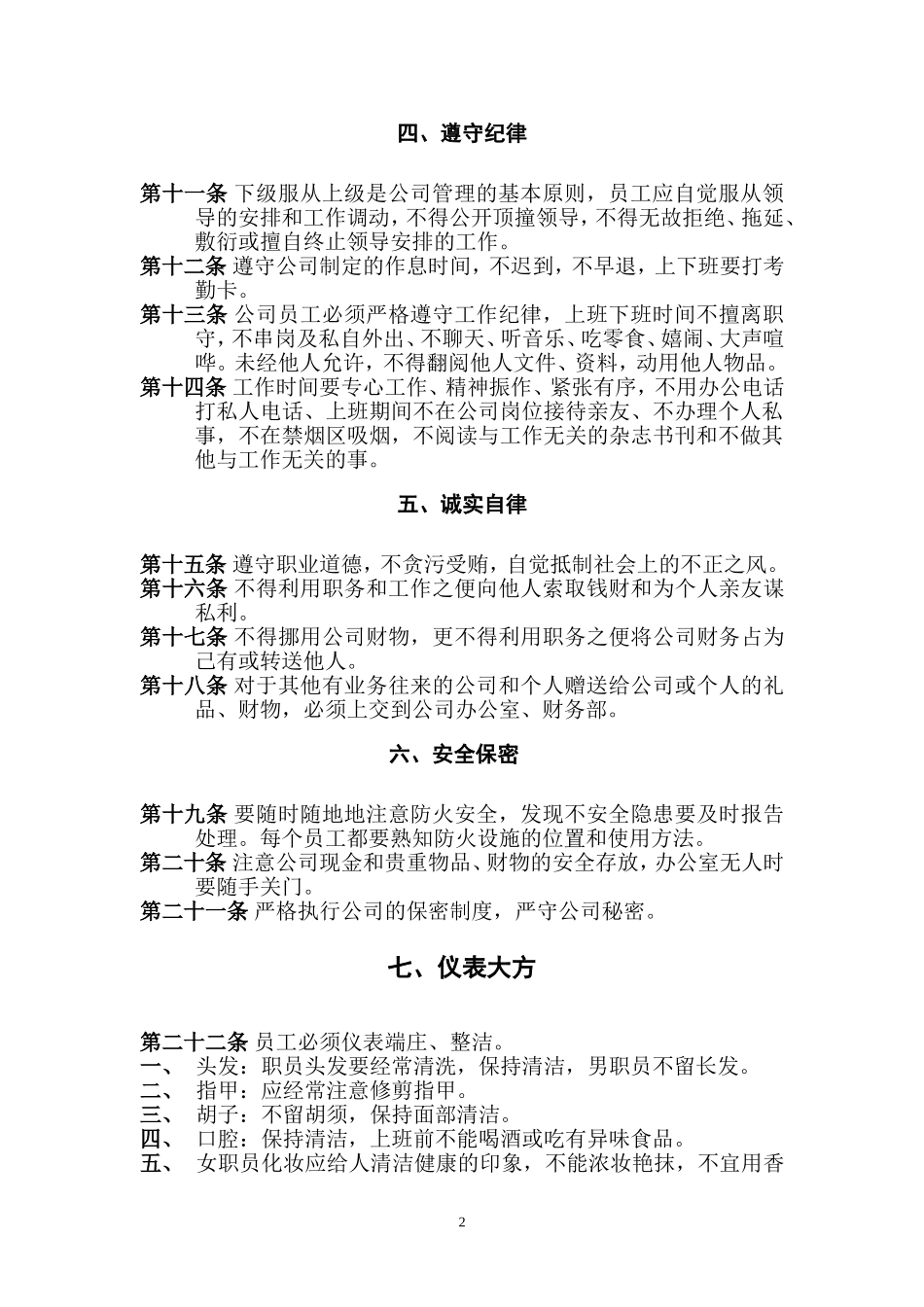
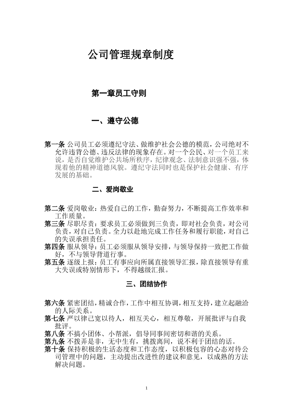
公司管理规章制度第一章员工守则一、遵守公德第一条公司员工必须遵纪守法、做维护社会公德的模范,公司绝对不允许违背公德、违反法律的现象存在。对一个公民、对一个员工来说,是否自觉维护公共场所秩序,纪律观念、法制意识强不强,体现着他的精神道德风貌。遵纪守法同时也是保护社会健康、有序发展的基础。二、爱岗敬业第二条爱岗敬业:热爱自己的工作,勤奋努力,不断提高工作效率和工作质量。第三条尽职尽责:要求员工必须做到三负责,即对社会负责,对公司负责,对自己负责。全力以赴地完成工作任务和履行职能,对自己的失误承担责任。第四条服从领导:员工必须服从领导安排,与领导保持一致把工作做好,不与领导背道行事。第五条逐级上报:员工有事应向所属直接领导汇报,除直接领导有重大失误或特别情形下,不得越级汇报。三、团结协作第六条紧密团结,精诚合作,工作中相互协调,相互支持,建立起融洽的人际关系。第七条严以律己宽以待人,相互关心,相互尊敬,开展批评与自我批评。第八条不搞小团体、小帮派,倡导同事间密切和谐的关系。第九条不拨弄是非,无中生有,挑拨离间,说不利于团结的话。第十条保持积极的生活态度和工作态度,以积极包容的心态对待公司管理中的问题,主动提出改进性的建议和意见,以成熟的方法解决问题。1四、遵守纪律第十一条下级服从上级是公司管理的基本原则,员工应自觉服从领导的安排和工作调动,不得公开顶撞领导,不得无故拒绝、拖延、敷衍或擅自终止领导安排的工作。第十二条遵守公司制定的作息时间,不迟到,不早退,上下班要打考勤卡。第十三条公司员工必须严格遵守工作纪律,上班下班时间不擅离职守,不串岗及私自外出、不聊天、听音乐、吃零食、嬉闹、大声喧哗。未经他人允许,不得翻阅他人文件、资料,动用他人物品。第十四条工作时间要专心工作、精神振作、紧张有序,不用办公电话打私人电话、上班期间不在公司岗位接待亲友、不办理个人私事,不在禁烟区吸烟,不阅读与工作无关的杂志书刊和不做其他与工作无关的事。五、诚实自律第十五条遵守职业道德,不贪污受贿,自觉抵制社会上的不正之风。第十六条不得利用职务和工作之便向他人索取钱财和为个人亲友谋私利。第十七条不得挪用公司财物,更不得利用职务之便将公司财务占为己有或转送他人。第十八条对于其他有业务往来的公司和个人赠送给公司或个人的礼品、财物,必须上交到公司办公室、财务部。六、安全保密第十九条要随时随地地注意防火安全,...

1、当您付费下载文档后,您只拥有了使用权限,并不意味着购买了版权,文档只能用于自身使用,不得用于其他商业用途(如 [转卖]进行直接盈利或[编辑后售卖]进行间接盈利)。
2、本站所有内容均由合作方或网友上传,本站不对文档的完整性、权威性及其观点立场正确性做任何保证或承诺!文档内容仅供研究参考,付费前请自行鉴别。
3、如文档内容存在违规,或者侵犯商业秘密、侵犯著作权等,请点击“违规举报”。

碎片内容

蜗牛文库的最新文档

二年级数学下册其中检测卷二年级数学下册其中检测卷附答案#期中测试卷.pdf
10.00金币
0下载
二年级数学下册期末质检卷(苏教版)二年级数学下册期末质检卷(苏教版)#期末复习 #期末测试卷 #二年级数学 #二年级数学下册#关注我持续更新小学知识.pdf
10.00金币
0下载
二年级数学下册期末混合运算专项练习二年级数学下册期末混合运算专项练习#二年级#二年级数学下册#关注我持续更新小学知识 #知识分享 #家长收藏孩子受益.pdf
10.00金币
1下载
二年级数学下册年月日三类周期问题解题方法二年级数学下册年月日三类周期问题解题方法#二年级#二年级数学下册#知识分享 #关注我持续更新小学知识 #家长收藏孩子受益.pdf
10.00金币
0下载
二年级数学下册解决问题专项训练二年级数学下册解决问题专项训练#专项训练#解决问题#二年级#二年级数学下册#知识分享.pdf
10.00金币
1下载
二年级数学下册还原问题二年级数学下册还原问题#二年级#二年级数学#关注我持续更新小学知识 #知识分享 #家长收藏孩子受益.pdf
10.00金币
1下载
二年级数学下册第六单元考试卷家长打印出来给孩子测试测试争取拿到高分!#小学二年级试卷分享 #二年级第六单考试数学 #第六单考试#二年级数学下册.pdf
10.00金币
0下载
二年级数学下册必背顺口溜口诀汇总二年级数学下册必背顺口溜口诀汇总#二年级#二年级数学下册 #知识分享 #家长收藏孩子受益 #关注我持续更新小学知识.pdf
10.00金币
0下载
二年级数学下册《重点难点思维题》两大问题解决技巧和方法巧算星期几解决周期问题还原问题强化思维训练老师精心整理家长可以打印出来给孩子练习#家长收藏孩子受益 #学霸秘籍 #思维训练 #二年级 #知识点总结.pdf
10.00金币
0下载
二年级数学下册 必背公式大全寒假提前背一背开学更轻松#二年级 #二年级数学 #二年级数学下册 #寒假充电计划 #公式.pdf
10.00金币
0下载
蜗牛文库+ 关注
实名认证
内容提供者

提供各种专业文档内容

确认删除?
QQ
  • QQ点击这里给我发消息
微信客服
  • 微信客服
回到顶部