电脑桌面
添加蜗牛文库到电脑桌面
安装后可以在桌面快捷访问

内部培训讲师管理办法(试行) (2).docVIP免费

内部培训讲师管理办法(试行) (2).doc_第1页
内部培训讲师管理办法(试行) (2).doc_第2页
内部培训讲师管理办法(试行) (2).doc_第3页
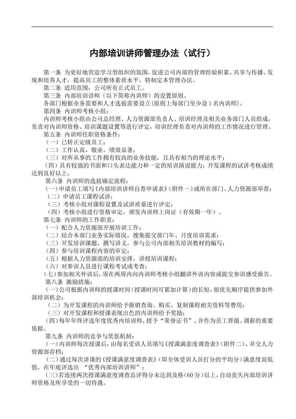
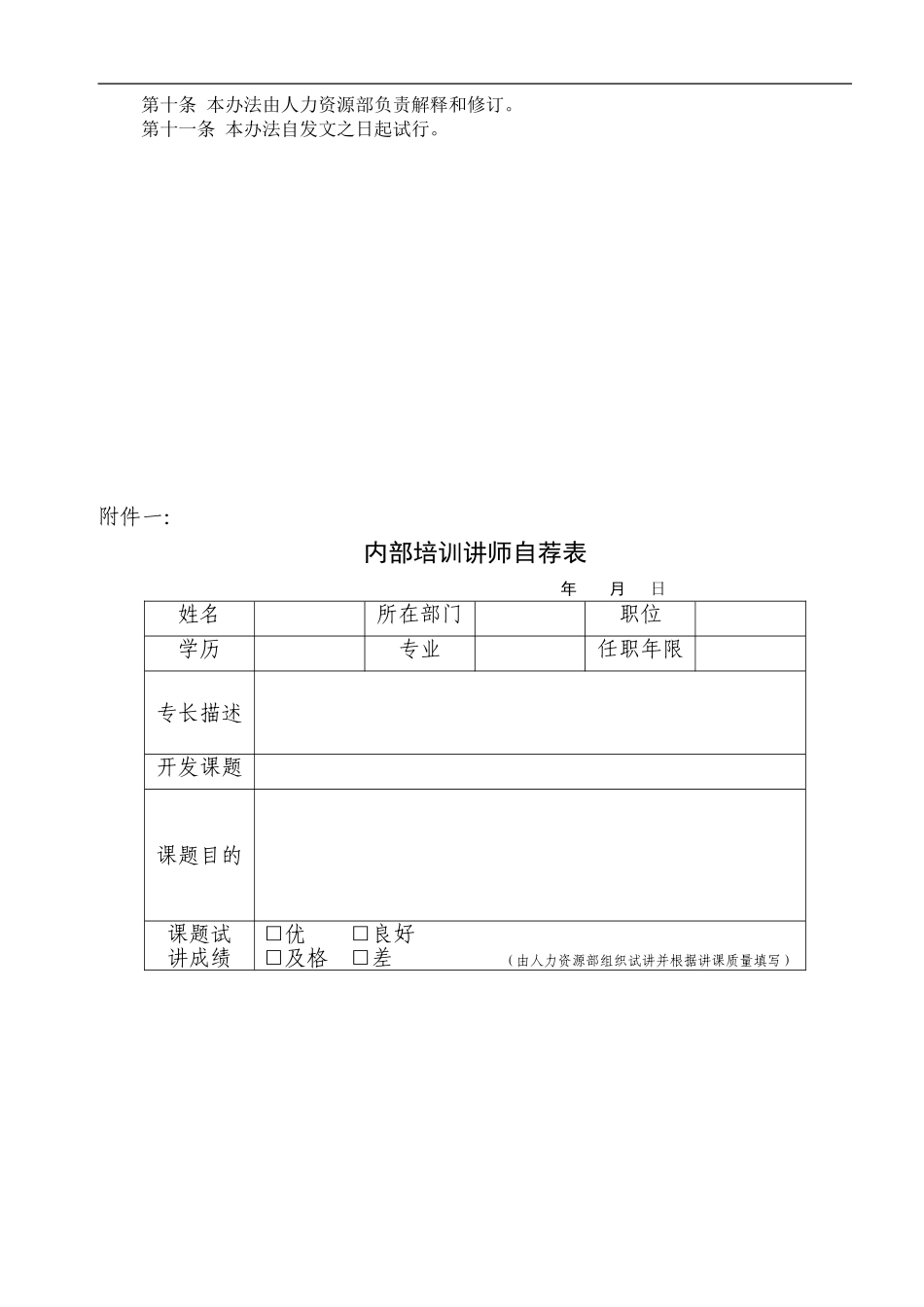
内部培训讲师管理办法(试行)第一条为更好地营造学习型组织的氛围,促进公司内部的管理经验积累、共享与传播,发现和培养人才,提高员工的整体素质水平,特制定本管理办法。第二条适用范围:公司所有正式员工。第三条内部培训讲师(以下简称内训师)的设置原则。各部门根据业务需要和人才选拔需要设立(原则上每部门至少设1名内训师)。第四条内训师考核小组:内训师考核小组由公司总经理、人力资源部负责人、培训经理及相关业务部门人员组成,负责对内训师资格、培训课题设置等进行评定,培训经理负责对内训师的工作情况进行管理。第五条内训师任职资格条件:(一)已转正定级员工;(二)工作认真、敬业,绩效显著;(三)对所从事的工作拥有较高的业务技能,且具有相当的理论水平;(四)具有较强的书面和口头表达能力和一定的培训演说能力;开发课程的试讲考核成绩达到良好以上。第六条内训师的选拔确定流程:(一)申请员工填写《内部培训讲师自荐申请表》(附件一)或所在部门、人力资源部举荐;(二)申请员工课程试讲;(三)考核小组对课程设置及试讲质量进行评定;(四)考核小组进行资格审定,颁发内训师上岗证(有效期一年)。第七条内训师的工作职责:(一)配合人力资源部开展培训工作;(二)结合本部门业务实际情况,搜集提交部门年、月度培训需求;(三)开发培训课题,撰写讲义,参与公司内部相关培训教材的编写;(四)参与培训课程内容的审定;(五)根据人力资源部的培训安排,讲授培训课程;(六)对参训人员进行课程考试或考查;(七)参加相关外训后,须在两周内向内训师考核小组翻讲外训内容或提交参训感受报告。第八条激励措施:(一)公司根据内训师的授课时间(授课时间可累加计算)的长短,按优先顺序提供参加外部培训机会;(二)为开发课程的内训师给予报销查询、购买、复制课程相关资料等费用;(三)对开发课程和授课表现出色的内训师给予奖励;(四)每年年终评选年度优秀内培训师,授予“荣誉证书”,并作为员工晋级、调薪的重要依据。第九条内训师的竞争与奖惩机制:(一)内训师每次授课后,由每名受训人员填写《授课满意度调查表》(附件二),并交人力资源部存档;(二)通过每次讲课的《授课满意度调查表》(即全体受训人员打分的平均分)满意度高低值,在年底评选出“优秀内部培训讲师”;(三)若连续两次授课满意度调查总评得分未达到及格(60分)以上,自动丧失内部培训讲师资格及所享受的一切待遇。第...

1、当您付费下载文档后,您只拥有了使用权限,并不意味着购买了版权,文档只能用于自身使用,不得用于其他商业用途(如 [转卖]进行直接盈利或[编辑后售卖]进行间接盈利)。
2、本站所有内容均由合作方或网友上传,本站不对文档的完整性、权威性及其观点立场正确性做任何保证或承诺!文档内容仅供研究参考,付费前请自行鉴别。
3、如文档内容存在违规,或者侵犯商业秘密、侵犯著作权等,请点击“违规举报”。

碎片内容

蜗牛文库的最新文档

二年级数学下册其中检测卷二年级数学下册其中检测卷附答案#期中测试卷.pdf
10.00金币
0下载
二年级数学下册期末质检卷(苏教版)二年级数学下册期末质检卷(苏教版)#期末复习 #期末测试卷 #二年级数学 #二年级数学下册#关注我持续更新小学知识.pdf
10.00金币
0下载
二年级数学下册期末混合运算专项练习二年级数学下册期末混合运算专项练习#二年级#二年级数学下册#关注我持续更新小学知识 #知识分享 #家长收藏孩子受益.pdf
10.00金币
1下载
二年级数学下册年月日三类周期问题解题方法二年级数学下册年月日三类周期问题解题方法#二年级#二年级数学下册#知识分享 #关注我持续更新小学知识 #家长收藏孩子受益.pdf
10.00金币
0下载
二年级数学下册解决问题专项训练二年级数学下册解决问题专项训练#专项训练#解决问题#二年级#二年级数学下册#知识分享.pdf
10.00金币
1下载
二年级数学下册还原问题二年级数学下册还原问题#二年级#二年级数学#关注我持续更新小学知识 #知识分享 #家长收藏孩子受益.pdf
10.00金币
1下载
二年级数学下册第六单元考试卷家长打印出来给孩子测试测试争取拿到高分!#小学二年级试卷分享 #二年级第六单考试数学 #第六单考试#二年级数学下册.pdf
10.00金币
0下载
二年级数学下册必背顺口溜口诀汇总二年级数学下册必背顺口溜口诀汇总#二年级#二年级数学下册 #知识分享 #家长收藏孩子受益 #关注我持续更新小学知识.pdf
10.00金币
0下载
二年级数学下册《重点难点思维题》两大问题解决技巧和方法巧算星期几解决周期问题还原问题强化思维训练老师精心整理家长可以打印出来给孩子练习#家长收藏孩子受益 #学霸秘籍 #思维训练 #二年级 #知识点总结.pdf
10.00金币
0下载
二年级数学下册 必背公式大全寒假提前背一背开学更轻松#二年级 #二年级数学 #二年级数学下册 #寒假充电计划 #公式.pdf
10.00金币
0下载
蜗牛文库+ 关注
实名认证
内容提供者

提供各种专业文档内容

确认删除?
QQ
  • QQ点击这里给我发消息
微信客服
  • 微信客服
回到顶部