电脑桌面
添加蜗牛文库到电脑桌面
安装后可以在桌面快捷访问

乐嘉性格色彩测试题.docVIP免费

乐嘉性格色彩测试题.doc_第1页
乐嘉性格色彩测试题.doc_第2页
乐嘉性格色彩测试题.doc_第3页
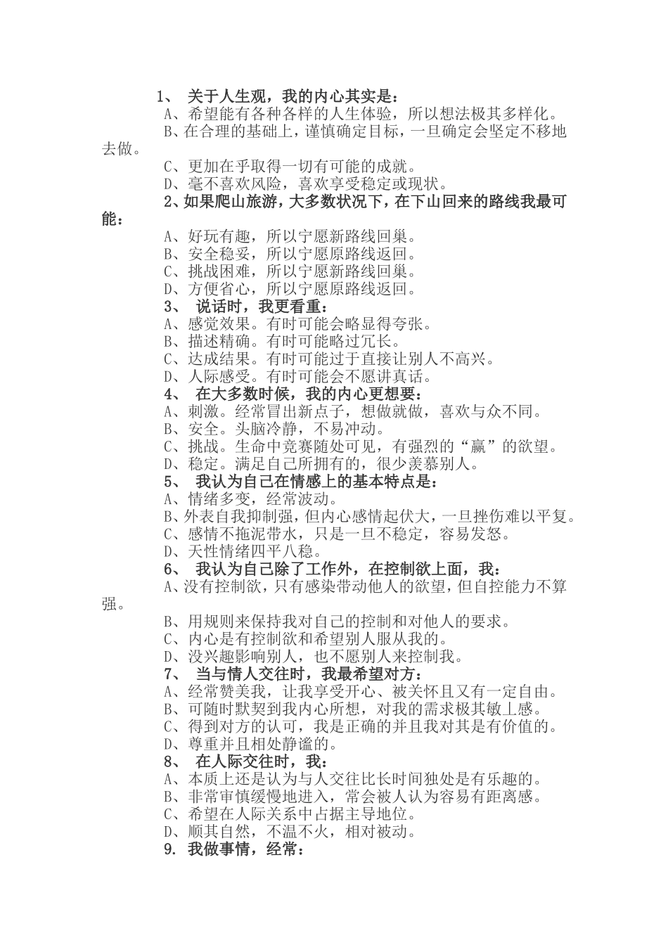
1、关于人生观,我的内心其实是:A、希望能有各种各样的人生体验,所以想法极其多样化。B、在合理的基础上,谨慎确定目标,一旦确定会坚定不移地去做。C、更加在乎取得一切有可能的成就。D、毫不喜欢风险,喜欢享受稳定或现状。2、如果爬山旅游,大多数状况下,在下山回来的路线我最可能:A、好玩有趣,所以宁愿新路线回巢。B、安全稳妥,所以宁愿原路线返回。C、挑战困难,所以宁愿新路线回巢。D、方便省心,所以宁愿原路线返回。3、说话时,我更看重:A、感觉效果。有时可能会略显得夸张。B、描述精确。有时可能略过冗长。C、达成结果。有时可能过于直接让别人不高兴。D、人际感受。有时可能会不愿讲真话。4、在大多数时候,我的内心更想要:A、刺激。经常冒出新点子,想做就做,喜欢与众不同。B、安全。头脑冷静,不易冲动。C、挑战。生命中竞赛随处可见,有强烈的“赢”的欲望。D、稳定。满足自己所拥有的,很少羡慕别人。5、我认为自己在情感上的基本特点是:A、情绪多变,经常波动。B、外表自我抑制强,但内心感情起伏大,一旦挫伤难以平复。C、感情不拖泥带水,只是一旦不稳定,容易发怒。D、天性情绪四平八稳。6、我认为自己除了工作外,在控制欲上面,我:A、没有控制欲,只有感染带动他人的欲望,但自控能力不算强。B、用规则来保持我对自己的控制和对他人的要求。C、内心是有控制欲和希望别人服从我的。D、没兴趣影响别人,也不愿别人来控制我。7、当与情人交往时,我最希望对方:A、经常赞美我,让我享受开心、被关怀且又有一定自由。B、可随时默契到我内心所想,对我的需求极其敏丄感。C、得到对方的认可,我是正确的并且我对其是有价值的。D、尊重并且相处静谧的。8、在人际交往时,我:A、本质上还是认为与人交往比长时间独处是有乐趣的。B、非常审慎缓慢地进入,常会被人认为容易有距离感。C、希望在人际关系中占据主导地位。D、顺其自然,不温不火,相对被动。9.我做事情,经常:A、缺少长性,不喜欢长期做相同无变化的事情。B、缺少果断,期待最好的结果但总能先看到事情的不利面。C、缺少耐性,有时行事过于草率。D、缺少紧迫,行动迟缓,难下决心。10、通常我完成任务的方式是:A、常赶在最后期限前完成,是临时抱佛脚的高手。B、自己有严格规定的程序,精确地做,不要麻烦别人。C、先做,快速做。D、使用传统的方法按部就班,需要时从他人处得到帮忙。11、如果有人深深惹恼我时,我:A、内心感到受伤,认为没有原谅的可能,可...

1、当您付费下载文档后,您只拥有了使用权限,并不意味着购买了版权,文档只能用于自身使用,不得用于其他商业用途(如 [转卖]进行直接盈利或[编辑后售卖]进行间接盈利)。
2、本站所有内容均由合作方或网友上传,本站不对文档的完整性、权威性及其观点立场正确性做任何保证或承诺!文档内容仅供研究参考,付费前请自行鉴别。
3、如文档内容存在违规,或者侵犯商业秘密、侵犯著作权等,请点击“违规举报”。

碎片内容

蜗牛文库的最新文档

二年级数学下册其中检测卷二年级数学下册其中检测卷附答案#期中测试卷.pdf
10.00金币
0下载
二年级数学下册期末质检卷(苏教版)二年级数学下册期末质检卷(苏教版)#期末复习 #期末测试卷 #二年级数学 #二年级数学下册#关注我持续更新小学知识.pdf
10.00金币
0下载
二年级数学下册期末混合运算专项练习二年级数学下册期末混合运算专项练习#二年级#二年级数学下册#关注我持续更新小学知识 #知识分享 #家长收藏孩子受益.pdf
10.00金币
1下载
二年级数学下册年月日三类周期问题解题方法二年级数学下册年月日三类周期问题解题方法#二年级#二年级数学下册#知识分享 #关注我持续更新小学知识 #家长收藏孩子受益.pdf
10.00金币
0下载
二年级数学下册解决问题专项训练二年级数学下册解决问题专项训练#专项训练#解决问题#二年级#二年级数学下册#知识分享.pdf
10.00金币
1下载
二年级数学下册还原问题二年级数学下册还原问题#二年级#二年级数学#关注我持续更新小学知识 #知识分享 #家长收藏孩子受益.pdf
10.00金币
1下载
二年级数学下册第六单元考试卷家长打印出来给孩子测试测试争取拿到高分!#小学二年级试卷分享 #二年级第六单考试数学 #第六单考试#二年级数学下册.pdf
10.00金币
0下载
二年级数学下册必背顺口溜口诀汇总二年级数学下册必背顺口溜口诀汇总#二年级#二年级数学下册 #知识分享 #家长收藏孩子受益 #关注我持续更新小学知识.pdf
10.00金币
0下载
二年级数学下册《重点难点思维题》两大问题解决技巧和方法巧算星期几解决周期问题还原问题强化思维训练老师精心整理家长可以打印出来给孩子练习#家长收藏孩子受益 #学霸秘籍 #思维训练 #二年级 #知识点总结.pdf
10.00金币
0下载
二年级数学下册 必背公式大全寒假提前背一背开学更轻松#二年级 #二年级数学 #二年级数学下册 #寒假充电计划 #公式.pdf
10.00金币
0下载
蜗牛文库+ 关注
实名认证
内容提供者

提供各种专业文档内容

确认删除?
QQ
  • QQ点击这里给我发消息
微信客服
  • 微信客服
回到顶部