电脑桌面
添加蜗牛文库到电脑桌面
安装后可以在桌面快捷访问

产品分析 薄荷健康的未来趋势.pdfVIP免费

产品分析 薄荷健康的未来趋势.pdf_第1页
产品分析 薄荷健康的未来趋势.pdf_第2页
产品分析 薄荷健康的未来趋势.pdf_第3页
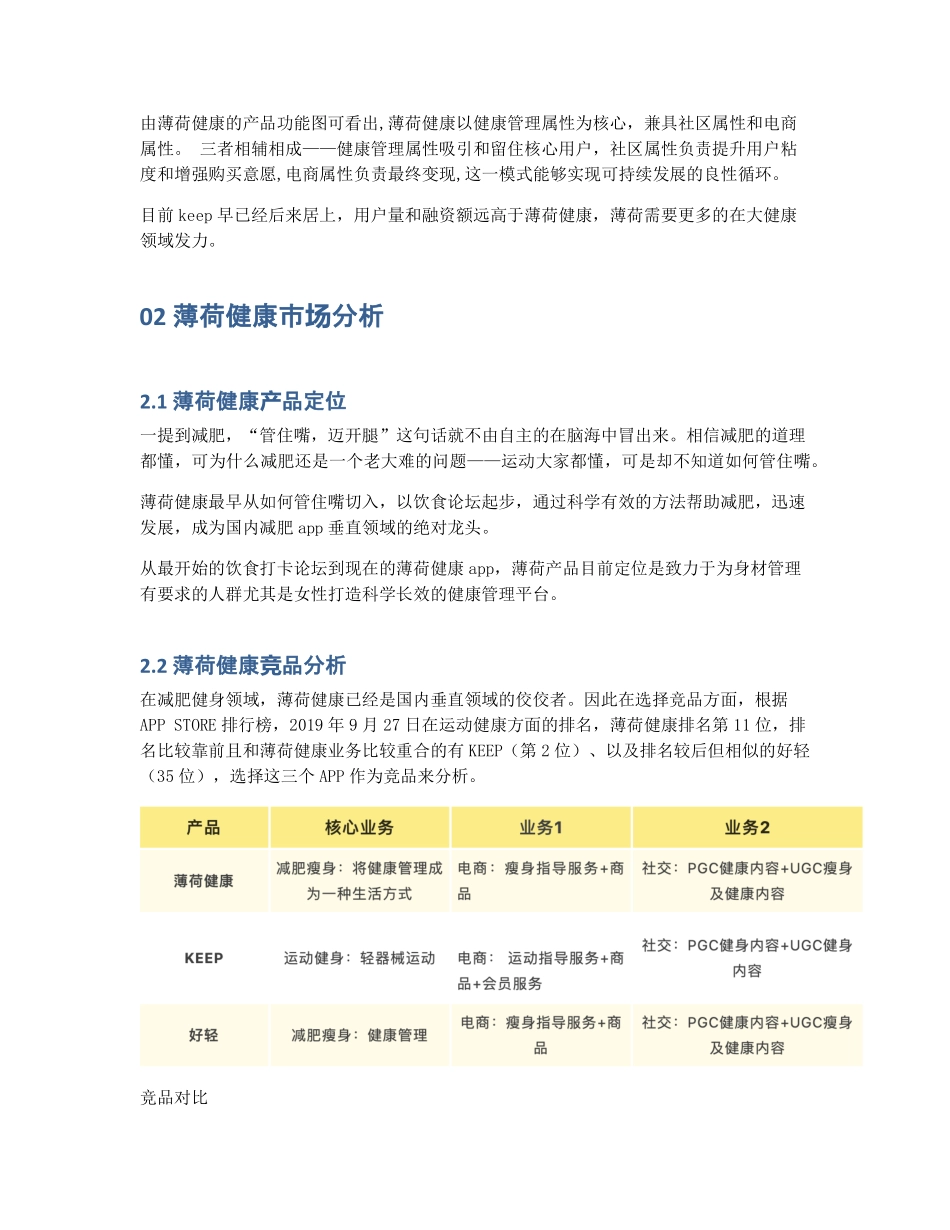
产品分析|薄荷健康的未来趋势薄荷健康是一款饮食打卡记录的健康减肥健身管理平台,本文作者从产品角度对薄荷健康进行了分析,梳理了相关的亮点和不足,包括以下5个方面:产品功能结构、竞品分析、用户分析、用户深度访谈、功能优化方案。本文将从以下几个方面进行分析:产品功能结构竞品分析用户分析用户深度访谈功能优化方案总结01薄荷健康产品功能结构产品功能结构图由薄荷健康的产品功能图可看出,薄荷健康以健康管理属性为核心,兼具社区属性和电商属性。三者相辅相成——健康管理属性吸引和留住核心用户,社区属性负责提升用户粘度和增强购买意愿,电商属性负责最终变现,这一模式能够实现可持续发展的良性循环。目前keep早已经后来居上,用户量和融资额远高于薄荷健康,薄荷需要更多的在大健康领域发力。02薄荷健康市场分析2.1薄荷健康产品定位一提到减肥,“管住嘴,迈开腿”这句话就不由自主的在脑海中冒出来。相信减肥的道理都懂,可为什么减肥还是一个老大难的问题——运动大家都懂,可是却不知道如何管住嘴。薄荷健康最早从如何管住嘴切入,以饮食论坛起步,通过科学有效的方法帮助减肥,迅速发展,成为国内减肥app垂直领域的绝对龙头。从最开始的饮食打卡论坛到现在的薄荷健康app,薄荷产品目前定位是致力于为身材管理有要求的人群尤其是女性打造科学长效的健康管理平台。2.2薄荷健康竞品分析在减肥健身领域,薄荷健康已经是国内垂直领域的佼佼者。因此在选择竞品方面,根据APPSTORE排行榜,2019年9月27日在运动健康方面的排名,薄荷健康排名第11位,排名比较靠前且和薄荷健康业务比较重合的有KEEP(第2位)、以及排名较后但相似的好轻(35位),选择这三个APP作为竞品来分析。竞品对比2.2.1各个竞品侧重方向不同从上述总结的竞品业务表中,可以发现各个竞品的核心业务有相似之处,主要都是健康减脂相关,但侧重的方向有所不同。薄荷健康专注于减脂瘦身人群,提供了全方位的内容与服务,包括饮食、运动、以及线上指导;KEEP更偏向运动,不仅是减脂还有塑性和增肌,同时KEEP的slogan“自律即是自由”体现了KEEP希望将运动推广成国人的生活方式从而将keep推向更多人群。好轻依靠硬件(云麦体脂称)结合大数据,力争做最专业的瘦身健康管理软件。2.2.2商业化变现对比在商业化变现方面,薄荷健康以自营电商为主、同时辅助付费会员体系和不同档次的付费瘦身服务;KEEP也是这种自营电商模式,但还增加了付费课程和线下课程;而好轻还是以体脂称...

1、当您付费下载文档后,您只拥有了使用权限,并不意味着购买了版权,文档只能用于自身使用,不得用于其他商业用途(如 [转卖]进行直接盈利或[编辑后售卖]进行间接盈利)。
2、本站所有内容均由合作方或网友上传,本站不对文档的完整性、权威性及其观点立场正确性做任何保证或承诺!文档内容仅供研究参考,付费前请自行鉴别。
3、如文档内容存在违规,或者侵犯商业秘密、侵犯著作权等,请点击“违规举报”。

碎片内容

蜗牛文库的最新文档

二年级数学下册其中检测卷二年级数学下册其中检测卷附答案#期中测试卷.pdf
10.00金币
0下载
二年级数学下册期末质检卷(苏教版)二年级数学下册期末质检卷(苏教版)#期末复习 #期末测试卷 #二年级数学 #二年级数学下册#关注我持续更新小学知识.pdf
10.00金币
0下载
二年级数学下册期末混合运算专项练习二年级数学下册期末混合运算专项练习#二年级#二年级数学下册#关注我持续更新小学知识 #知识分享 #家长收藏孩子受益.pdf
10.00金币
1下载
二年级数学下册年月日三类周期问题解题方法二年级数学下册年月日三类周期问题解题方法#二年级#二年级数学下册#知识分享 #关注我持续更新小学知识 #家长收藏孩子受益.pdf
10.00金币
0下载
二年级数学下册解决问题专项训练二年级数学下册解决问题专项训练#专项训练#解决问题#二年级#二年级数学下册#知识分享.pdf
10.00金币
1下载
二年级数学下册还原问题二年级数学下册还原问题#二年级#二年级数学#关注我持续更新小学知识 #知识分享 #家长收藏孩子受益.pdf
10.00金币
1下载
二年级数学下册第六单元考试卷家长打印出来给孩子测试测试争取拿到高分!#小学二年级试卷分享 #二年级第六单考试数学 #第六单考试#二年级数学下册.pdf
10.00金币
0下载
二年级数学下册必背顺口溜口诀汇总二年级数学下册必背顺口溜口诀汇总#二年级#二年级数学下册 #知识分享 #家长收藏孩子受益 #关注我持续更新小学知识.pdf
10.00金币
0下载
二年级数学下册《重点难点思维题》两大问题解决技巧和方法巧算星期几解决周期问题还原问题强化思维训练老师精心整理家长可以打印出来给孩子练习#家长收藏孩子受益 #学霸秘籍 #思维训练 #二年级 #知识点总结.pdf
10.00金币
0下载
二年级数学下册 必背公式大全寒假提前背一背开学更轻松#二年级 #二年级数学 #二年级数学下册 #寒假充电计划 #公式.pdf
10.00金币
0下载
蜗牛文库+ 关注
实名认证
内容提供者

提供各种专业文档内容

确认删除?
QQ
  • QQ点击这里给我发消息
微信客服
  • 微信客服
回到顶部