电脑桌面
添加蜗牛文库到电脑桌面
安装后可以在桌面快捷访问

短视频产品的竞品分析与教育短视频的一些遐想.pdfVIP免费

短视频产品的竞品分析与教育短视频的一些遐想.pdf_第1页
短视频产品的竞品分析与教育短视频的一些遐想.pdf_第2页
短视频产品的竞品分析与教育短视频的一些遐想.pdf_第3页
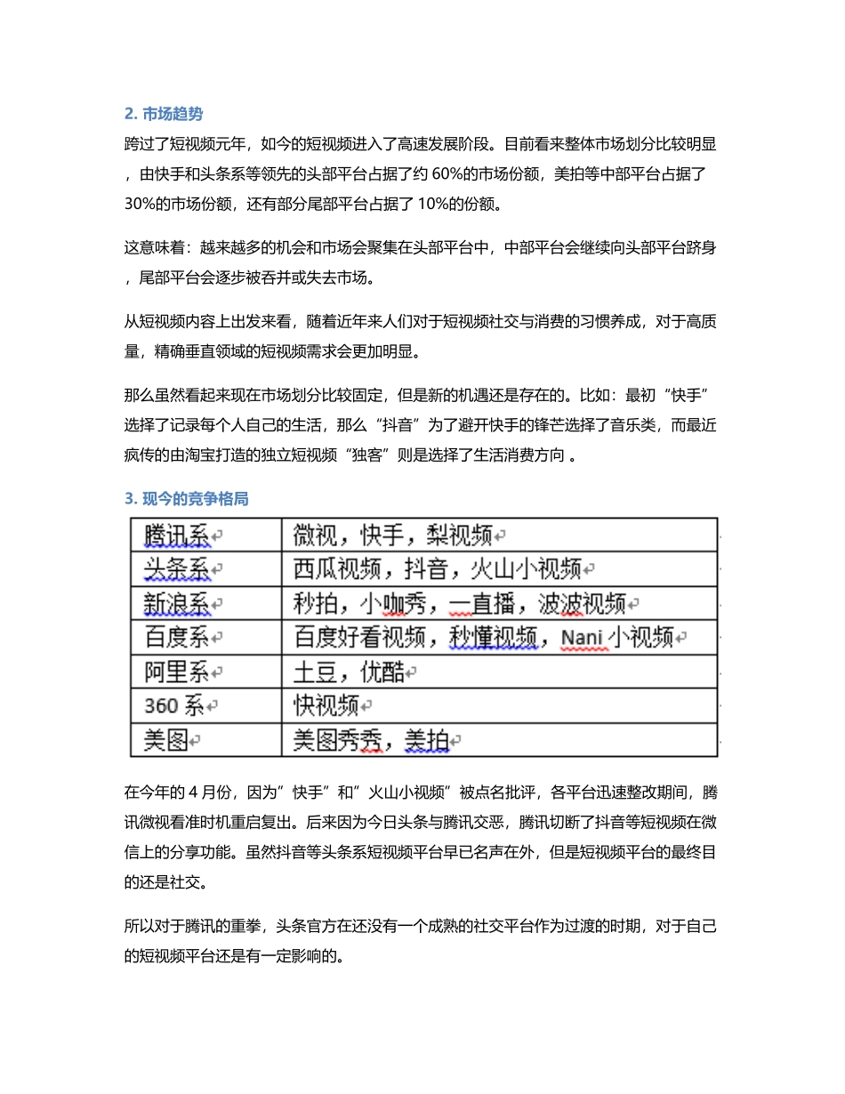
近年来随着互联网发展,社交方式逐步由文字,图片转向了语音、视频。随着快手、抖音等各大短视频平台成立,短视频社交成为了大家喜爱的生活方式,各大互联网巨头抢占市场份额。短视频火爆原因:每个人每天的时间会因为各种事情被切割成多个部分,除了本职工作和休息占据了大部分时间外,其他就成为了每个人的碎片时间。比如:等公交的5分钟,地铁上的半小时,午饭的一小时,上厕所的十分钟等。在智能手机还没普及的时候,人们会选择拿一份报纸或者闭目养神来消磨这些碎片时间。但随着智能机的出现,人们会选择拿出手机玩一局游戏,和朋友聊天,查看新闻来度过时间。在2015年随着宽带和移动流量资费下调,wifi的普及,智能机用户突破了流量的限制,进而对于社交方式的需求也越来越高。相比较于图文,视频的互动性,场景化更强。信息汲取和娱乐消费,分享的属性更满足用户的要求。并且10s到1分钟的短视频更符合用户对于碎片化时间的利用,自然而然短视频拥有了更大的市场。一、行业分析1.行业规模短视频综合平台短视频聚合平台截止2018年4月份,短视频综合平台月活跃人数达到4.5亿,环比增长-0.56%,月使用时长61.55亿小时,用户粘性日均启动9.35次。短视频聚合平台月活跃人数达到1.7亿,环比增长-10.3%,月使用时长19.91亿小时,用户粘性日均启动6.06次。各类型平台相较于三月份,月活出现明显下滑。究其原因是因为:春节期间以抖音为首的短视频平台,带来的短视频影响触底,难以再产生明显冲击,各类型平台逐步趋于稳定,找寻新的冲击点。2.市场趋势跨过了短视频元年,如今的短视频进入了高速发展阶段。目前看来整体市场划分比较明显,由快手和头条系等领先的头部平台占据了约60%的市场份额,美拍等中部平台占据了30%的市场份额,还有部分尾部平台占据了10%的份额。这意味着:越来越多的机会和市场会聚集在头部平台中,中部平台会继续向头部平台跻身,尾部平台会逐步被吞并或失去市场。从短视频内容上出发来看,随着近年来人们对于短视频社交与消费的习惯养成,对于高质量,精确垂直领域的短视频需求会更加明显。那么虽然看起来现在市场划分比较固定,但是新的机遇还是存在的。比如:最初“快手”选择了记录每个人自己的生活,那么“抖音”为了避开快手的锋芒选择了音乐类,而最近疯传的由淘宝打造的独立短视频“独客”则是选择了生活消费方向。3.现今的竞争格局在今年的4月份,因为”快手”和”火山小视频”被点名批评,各平台迅速整改期间,腾讯...

1、当您付费下载文档后,您只拥有了使用权限,并不意味着购买了版权,文档只能用于自身使用,不得用于其他商业用途(如 [转卖]进行直接盈利或[编辑后售卖]进行间接盈利)。
2、本站所有内容均由合作方或网友上传,本站不对文档的完整性、权威性及其观点立场正确性做任何保证或承诺!文档内容仅供研究参考,付费前请自行鉴别。
3、如文档内容存在违规,或者侵犯商业秘密、侵犯著作权等,请点击“违规举报”。

碎片内容

蜗牛文库的最新文档

二年级数学下册其中检测卷二年级数学下册其中检测卷附答案#期中测试卷.pdf
10.00金币
0下载
二年级数学下册期末质检卷(苏教版)二年级数学下册期末质检卷(苏教版)#期末复习 #期末测试卷 #二年级数学 #二年级数学下册#关注我持续更新小学知识.pdf
10.00金币
0下载
二年级数学下册期末混合运算专项练习二年级数学下册期末混合运算专项练习#二年级#二年级数学下册#关注我持续更新小学知识 #知识分享 #家长收藏孩子受益.pdf
10.00金币
1下载
二年级数学下册年月日三类周期问题解题方法二年级数学下册年月日三类周期问题解题方法#二年级#二年级数学下册#知识分享 #关注我持续更新小学知识 #家长收藏孩子受益.pdf
10.00金币
0下载
二年级数学下册解决问题专项训练二年级数学下册解决问题专项训练#专项训练#解决问题#二年级#二年级数学下册#知识分享.pdf
10.00金币
1下载
二年级数学下册还原问题二年级数学下册还原问题#二年级#二年级数学#关注我持续更新小学知识 #知识分享 #家长收藏孩子受益.pdf
10.00金币
1下载
二年级数学下册第六单元考试卷家长打印出来给孩子测试测试争取拿到高分!#小学二年级试卷分享 #二年级第六单考试数学 #第六单考试#二年级数学下册.pdf
10.00金币
0下载
二年级数学下册必背顺口溜口诀汇总二年级数学下册必背顺口溜口诀汇总#二年级#二年级数学下册 #知识分享 #家长收藏孩子受益 #关注我持续更新小学知识.pdf
10.00金币
0下载
二年级数学下册《重点难点思维题》两大问题解决技巧和方法巧算星期几解决周期问题还原问题强化思维训练老师精心整理家长可以打印出来给孩子练习#家长收藏孩子受益 #学霸秘籍 #思维训练 #二年级 #知识点总结.pdf
10.00金币
0下载
二年级数学下册 必背公式大全寒假提前背一背开学更轻松#二年级 #二年级数学 #二年级数学下册 #寒假充电计划 #公式.pdf
10.00金币
0下载
蜗牛文库+ 关注
实名认证
内容提供者

提供各种专业文档内容

确认删除?
QQ
  • QQ点击这里给我发消息
微信客服
  • 微信客服
回到顶部