电脑桌面
添加蜗牛文库到电脑桌面
安装后可以在桌面快捷访问

储能装备产业发展研究.pdfVIP免费

储能装备产业发展研究.pdf_第1页
储能装备产业发展研究.pdf_第2页
储能装备产业发展研究.pdf_第3页
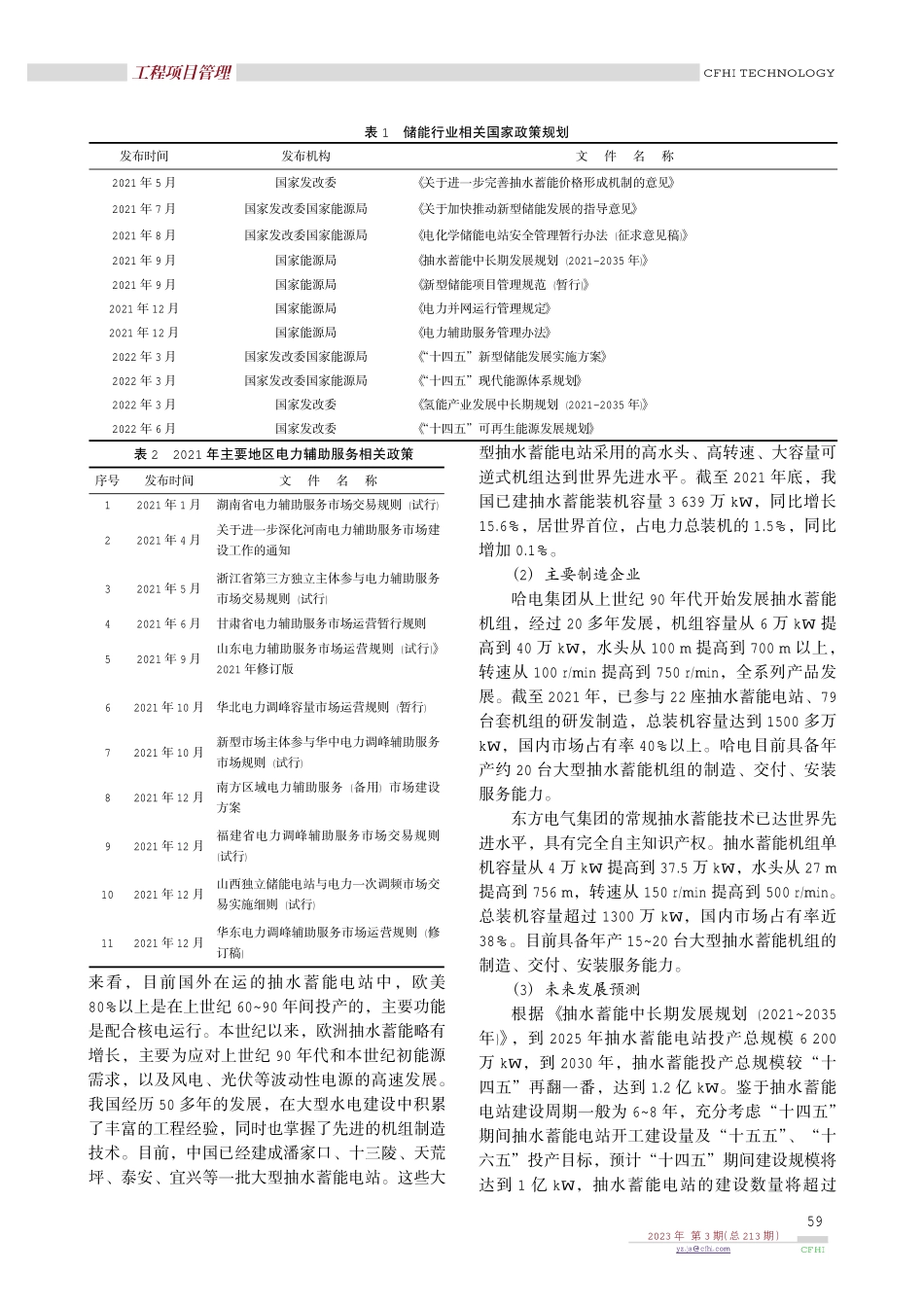
2023年第3期(总213期)CFHIyz.js@cfhi.com一重技术1.中国一重销售总公司工程师,北京100020储能装备产业发展研究郝龙1摘要:风电、光伏等新能源因其发电波动性、间歇性等特点,决定着电力系统中需要大量的调节电源,而储能是支撑新型电力系统的重要技术和基础装备。通过对机械储能开展研究,为相关装备开发提供参考。关键词:储能装备;机械储能;飞轮储能;抽水蓄能中图分类号:TK02文献标识码:B文章编号:1673-3355(2023)03-0017-03ResearchonDevelopmentofEnergyStorageEquipmentIndustryHaoLongAbstract:Thevolatilityandintermittentcharacteristicsofthenewenergyresourcessuchaswindpowerandphotovoltaicsstimulatestheneedforalargenumberofregulationpowerresourcesinthepowersystem,andenergystorageisanimportanttechnologyandprovidesthebasicequipmentforsupportingthenewpowersystem.Thispapercarriesoutresearchonmechanicalenergystorage,inordertoprovidereferenceforthedevelopmentofrelatedequipment.Keywords:Energystorageequipment;mechanicalenergystorage;flywheelenergystorage;pumpedstorage10.3969/j.issn.1673-3355.2023.03.017储能方式有:机械储能、电化学储能、电磁储能、化学储能和热储能。机械储能主要包括抽水蓄能、压缩空气储能和飞轮储能等;电化学储能主要包括铅酸电池、锂离子电池、钠硫电池和液流电池;电磁储能包括超级电容器储能和超导储能;化学储能是指利用氢等化学物作为能量载体的储能方式;热储能是将热能储存在隔热容器的媒介中,适时实现热能直接利用或者热发电。1发展环境1.1应用情况储能应用主要分为电源侧、电网侧和用户侧三类。电源侧对储能的需求场景类型较多,包括可再生能源并网、电力调峰、系统调频等;电网侧储能主要用于缓解电网阻塞、延缓输配电扩容升级等;用户侧储能主要用于电力自发自用、峰谷价差套利、容量电费管理和提高供电可靠性等。然而,在实际应用中,储能的某一功能应用并不局限于单一应用场景,以平滑输出、跟踪出力计划为例,可同时应用于电源侧、电网侧和用户侧。1.2政策支持为解决风、光新能源由于不稳定性造成的困难,电力系统的灵活性资源发展得到前所未有的重视。近年来,国家对储能技术支持力度和市场关注度大幅提升。国家发改委、能源局在国家层面出台多项储能政策规划,支持产业发展(见表1)。同时,在国家能源局《电力并网运行管理规定》、《电力辅助...

1、当您付费下载文档后,您只拥有了使用权限,并不意味着购买了版权,文档只能用于自身使用,不得用于其他商业用途(如 [转卖]进行直接盈利或[编辑后售卖]进行间接盈利)。
2、本站所有内容均由合作方或网友上传,本站不对文档的完整性、权威性及其观点立场正确性做任何保证或承诺!文档内容仅供研究参考,付费前请自行鉴别。
3、如文档内容存在违规,或者侵犯商业秘密、侵犯著作权等,请点击“违规举报”。

碎片内容

蜗牛文库的最新文档

二年级数学下册其中检测卷二年级数学下册其中检测卷附答案#期中测试卷.pdf
10.00金币
0下载
二年级数学下册期末质检卷(苏教版)二年级数学下册期末质检卷(苏教版)#期末复习 #期末测试卷 #二年级数学 #二年级数学下册#关注我持续更新小学知识.pdf
10.00金币
0下载
二年级数学下册期末混合运算专项练习二年级数学下册期末混合运算专项练习#二年级#二年级数学下册#关注我持续更新小学知识 #知识分享 #家长收藏孩子受益.pdf
10.00金币
1下载
二年级数学下册年月日三类周期问题解题方法二年级数学下册年月日三类周期问题解题方法#二年级#二年级数学下册#知识分享 #关注我持续更新小学知识 #家长收藏孩子受益.pdf
10.00金币
0下载
二年级数学下册解决问题专项训练二年级数学下册解决问题专项训练#专项训练#解决问题#二年级#二年级数学下册#知识分享.pdf
10.00金币
1下载
二年级数学下册还原问题二年级数学下册还原问题#二年级#二年级数学#关注我持续更新小学知识 #知识分享 #家长收藏孩子受益.pdf
10.00金币
1下载
二年级数学下册第六单元考试卷家长打印出来给孩子测试测试争取拿到高分!#小学二年级试卷分享 #二年级第六单考试数学 #第六单考试#二年级数学下册.pdf
10.00金币
0下载
二年级数学下册必背顺口溜口诀汇总二年级数学下册必背顺口溜口诀汇总#二年级#二年级数学下册 #知识分享 #家长收藏孩子受益 #关注我持续更新小学知识.pdf
10.00金币
0下载
二年级数学下册《重点难点思维题》两大问题解决技巧和方法巧算星期几解决周期问题还原问题强化思维训练老师精心整理家长可以打印出来给孩子练习#家长收藏孩子受益 #学霸秘籍 #思维训练 #二年级 #知识点总结.pdf
10.00金币
0下载
二年级数学下册 必背公式大全寒假提前背一背开学更轻松#二年级 #二年级数学 #二年级数学下册 #寒假充电计划 #公式.pdf
10.00金币
0下载
蜗牛文库+ 关注
实名认证
内容提供者

提供各种专业文档内容

确认删除?
QQ
  • QQ点击这里给我发消息
微信客服
  • 微信客服
回到顶部