电脑桌面
添加蜗牛文库到电脑桌面
安装后可以在桌面快捷访问

833160_2022_鲁班药业_2022年年度报告_2023-03-09.pdfVIP免费

833160_2022_鲁班药业_2022年年度报告_2023-03-09.pdf_第1页
833160_2022_鲁班药业_2022年年度报告_2023-03-09.pdf_第2页
833160_2022_鲁班药业_2022年年度报告_2023-03-09.pdf_第3页
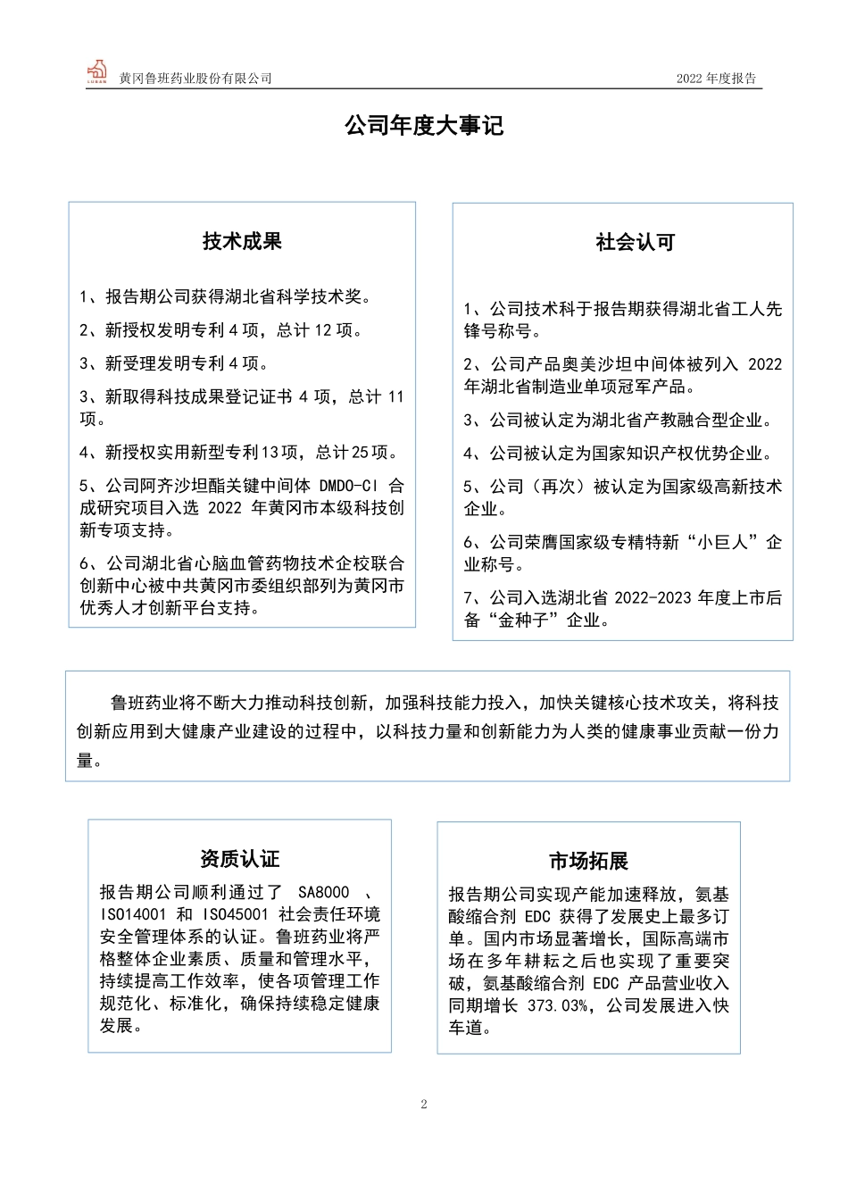
黄冈鲁班药业股份有限公司2022年度报告1证券代码:833160证券简称:鲁班药业公告编号:2023-0042022鲁班药业NEEQ:833160黄冈鲁班药业股份有限公司(HuanggangLubanPharmaceuticalCo.,Ltd.)年度报告黄冈鲁班药业股份有限公司2022年度报告2公司年度大事记技术成果1、报告期公司获得湖北省科学技术奖。2、新授权发明专利4项,总计12项。3、新受理发明专利4项。3、新取得科技成果登记证书4项,总计11项。4、新授权实用新型专利13项,总计25项。5、公司阿齐沙坦酯关键中间体DMDO-Cl合成研究项目入选2022年黄冈市本级科技创新专项支持。6、公司湖北省心脑血管药物技术企校联合创新中心被中共黄冈市委组织部列为黄冈市优秀人才创新平台支持。资质认证报告期公司顺利通过了SA8000、ISO14001和ISO45001社会责任环境安全管理体系的认证。鲁班药业将严格整体企业素质、质量和管理水平,持续提高工作效率,使各项管理工作规范化、标准化,确保持续稳定健康发展。社会认可1、公司技术科于报告期获得湖北省工人先锋号称号。2、公司产品奥美沙坦中间体被列入2022年湖北省制造业单项冠军产品。3、公司被认定为湖北省产教融合型企业。4、公司被认定为国家知识产权优势企业。5、公司(再次)被认定为国家级高新技术企业。6、公司荣膺国家级专精特新“小巨人”企业称号。7、公司入选湖北省2022-2023年度上市后备“金种子”企业。鲁班药业将不断大力推动科技创新,加强科技能力投入,加快关键核心技术攻关,将科技创新应用到大健康产业建设的过程中,以科技力量和创新能力为人类的健康事业贡献一份力量。市场拓展报告期公司实现产能加速释放,氨基酸缩合剂EDC获得了发展史上最多订单。国内市场显著增长,国际高端市场在多年耕耘之后也实现了重要突破,氨基酸缩合剂EDC产品营业收入同期增长373.03%,公司发展进入快车道。黄冈鲁班药业股份有限公司2022年度报告3目录第一节重要提示、目录和释义...............................................4第二节公司概况...........................................................6第三节会计数据和财务指标.................................................8第四节管理层讨论与分析..................................................10第五节重大事件..........................................................27第六节股份变动、融资和利润分配..........................................30第七节董事、监事、高级管...

1、当您付费下载文档后,您只拥有了使用权限,并不意味着购买了版权,文档只能用于自身使用,不得用于其他商业用途(如 [转卖]进行直接盈利或[编辑后售卖]进行间接盈利)。
2、本站所有内容均由合作方或网友上传,本站不对文档的完整性、权威性及其观点立场正确性做任何保证或承诺!文档内容仅供研究参考,付费前请自行鉴别。
3、如文档内容存在违规,或者侵犯商业秘密、侵犯著作权等,请点击“违规举报”。

碎片内容

蜗牛文库的最新文档

二年级数学下册其中检测卷二年级数学下册其中检测卷附答案#期中测试卷.pdf
10.00金币
0下载
二年级数学下册期末质检卷(苏教版)二年级数学下册期末质检卷(苏教版)#期末复习 #期末测试卷 #二年级数学 #二年级数学下册#关注我持续更新小学知识.pdf
10.00金币
0下载
二年级数学下册期末混合运算专项练习二年级数学下册期末混合运算专项练习#二年级#二年级数学下册#关注我持续更新小学知识 #知识分享 #家长收藏孩子受益.pdf
10.00金币
1下载
二年级数学下册年月日三类周期问题解题方法二年级数学下册年月日三类周期问题解题方法#二年级#二年级数学下册#知识分享 #关注我持续更新小学知识 #家长收藏孩子受益.pdf
10.00金币
0下载
二年级数学下册解决问题专项训练二年级数学下册解决问题专项训练#专项训练#解决问题#二年级#二年级数学下册#知识分享.pdf
10.00金币
1下载
二年级数学下册还原问题二年级数学下册还原问题#二年级#二年级数学#关注我持续更新小学知识 #知识分享 #家长收藏孩子受益.pdf
10.00金币
1下载
二年级数学下册第六单元考试卷家长打印出来给孩子测试测试争取拿到高分!#小学二年级试卷分享 #二年级第六单考试数学 #第六单考试#二年级数学下册.pdf
10.00金币
0下载
二年级数学下册必背顺口溜口诀汇总二年级数学下册必背顺口溜口诀汇总#二年级#二年级数学下册 #知识分享 #家长收藏孩子受益 #关注我持续更新小学知识.pdf
10.00金币
0下载
二年级数学下册《重点难点思维题》两大问题解决技巧和方法巧算星期几解决周期问题还原问题强化思维训练老师精心整理家长可以打印出来给孩子练习#家长收藏孩子受益 #学霸秘籍 #思维训练 #二年级 #知识点总结.pdf
10.00金币
0下载
二年级数学下册 必背公式大全寒假提前背一背开学更轻松#二年级 #二年级数学 #二年级数学下册 #寒假充电计划 #公式.pdf
10.00金币
0下载
蜗牛文库+ 关注
实名认证
内容提供者

提供各种专业文档内容

确认删除?
QQ
  • QQ点击这里给我发消息
微信客服
  • 微信客服
回到顶部