电脑桌面
添加蜗牛文库到电脑桌面
安装后可以在桌面快捷访问

2022年公务员多省联考《申论》题(天津市级卷)的答案.pdfVIP免费

2022年公务员多省联考《申论》题(天津市级卷)的答案.pdf_第1页
2022年公务员多省联考《申论》题(天津市级卷)的答案.pdf_第2页
2022年公务员多省联考《申论》题(天津市级卷)的答案.pdf_第3页
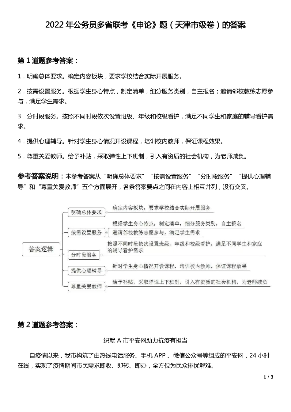
1/32022年公务员多省联考《申论》题(天津市级卷)的答案第1道题参考答案:1.明确总体要求。确定内容板块,要求学校结合实际开展服务。2.按需设置服务。根据学生身心特点,制定清单,细分服务类别,自主报名;邀请邻校教练志愿参与,满足学生需求。3.分时段服务。按照不同时段依次设置班级、年级和校级看护,满足不同学生和家庭的辅导看护需求。4.提供心理辅导。针对学生身心情况开设课程,培训校内教师,保证课程效果。5.尊重关爱教师。给予补贴,采取弹性上下班制,引入有资质的社会机构,为老师减负。参考答案说明:本参考答案从“明确总体要求”“按需设置服务”“分时段服务”“提供心理辅导”和“尊重关爱教师”五个方面展开,各条答案要点之间在内容上相互并列,没有交叉。第2道题参考答案:织就A市平安网助力抗疫有担当自疫情以来,我市构筑了由热线电话服务、手机APP、微信公众号等组成的平安网,24小时在线,实现了疫情期间市民需求即收、即转、即办,全方位为民众排忧解难。2/3民急我帮,就医购药“加速度”。针对老幼病孕等特殊群体开启绿色通道,将其紧急诉求纳入快速响应事项,发挥联动调度职能,畅通应急救济渠道。有问必答,疫情咨询“百事通”。广泛宣传困难救济渠道;持续壮大队伍,更新知识库,答复高效专业;通过大数据分析热点难点,按专题梳理,方便市民快速查询。有难必助,生活需求“有保障”。联系民政部积极作为,迅速施策,组织社工、志愿者力量动态摸排,关注困难群众情况,收集生活诉求,持续跟进,解决生活难题。忧思能解,心理咨询“筑防线”。部门联动,开通心理咨询专席及线上服务小程序,同时联合基层,当面交谈,提供心理咨询,疏导求助人情绪,及时干预预警。参考答案说明:(1)本参考答案按照“短评”的作答结构,写到了“标题+正文”两个部分。(2)正文部分:一方面从内容来看,围绕着“全民阅读”这一主题,开头部分对A市平安网进行了概括,并给出观点。主体部分分别写到了“民急我帮,就医购药'加速度”“有问必答,疫情咨询百事通'”“有难必助,生活需求'有保障'”“忧思能解,心理咨询'筑防线”这四个方面的内容;另一方面从形式来看,本参考答案做到了分段、分条撰写,各条要点在内容上各自独立,没有交叉。第3道题参考答案:推动新兴民生产业高质量发展经济社会的高速发展催生了越来越多的新兴民生产业:智慧医疗、在线教育、新零售......,它们不仅满足了人民日益增长的需求,还为经济发展带...

1、当您付费下载文档后,您只拥有了使用权限,并不意味着购买了版权,文档只能用于自身使用,不得用于其他商业用途(如 [转卖]进行直接盈利或[编辑后售卖]进行间接盈利)。
2、本站所有内容均由合作方或网友上传,本站不对文档的完整性、权威性及其观点立场正确性做任何保证或承诺!文档内容仅供研究参考,付费前请自行鉴别。
3、如文档内容存在违规,或者侵犯商业秘密、侵犯著作权等,请点击“违规举报”。

碎片内容

蜗牛文库的最新文档

二年级数学下册其中检测卷二年级数学下册其中检测卷附答案#期中测试卷.pdf
10.00金币
0下载
二年级数学下册期末质检卷(苏教版)二年级数学下册期末质检卷(苏教版)#期末复习 #期末测试卷 #二年级数学 #二年级数学下册#关注我持续更新小学知识.pdf
10.00金币
0下载
二年级数学下册期末混合运算专项练习二年级数学下册期末混合运算专项练习#二年级#二年级数学下册#关注我持续更新小学知识 #知识分享 #家长收藏孩子受益.pdf
10.00金币
1下载
二年级数学下册年月日三类周期问题解题方法二年级数学下册年月日三类周期问题解题方法#二年级#二年级数学下册#知识分享 #关注我持续更新小学知识 #家长收藏孩子受益.pdf
10.00金币
0下载
二年级数学下册解决问题专项训练二年级数学下册解决问题专项训练#专项训练#解决问题#二年级#二年级数学下册#知识分享.pdf
10.00金币
1下载
二年级数学下册还原问题二年级数学下册还原问题#二年级#二年级数学#关注我持续更新小学知识 #知识分享 #家长收藏孩子受益.pdf
10.00金币
1下载
二年级数学下册第六单元考试卷家长打印出来给孩子测试测试争取拿到高分!#小学二年级试卷分享 #二年级第六单考试数学 #第六单考试#二年级数学下册.pdf
10.00金币
0下载
二年级数学下册必背顺口溜口诀汇总二年级数学下册必背顺口溜口诀汇总#二年级#二年级数学下册 #知识分享 #家长收藏孩子受益 #关注我持续更新小学知识.pdf
10.00金币
0下载
二年级数学下册《重点难点思维题》两大问题解决技巧和方法巧算星期几解决周期问题还原问题强化思维训练老师精心整理家长可以打印出来给孩子练习#家长收藏孩子受益 #学霸秘籍 #思维训练 #二年级 #知识点总结.pdf
10.00金币
0下载
二年级数学下册 必背公式大全寒假提前背一背开学更轻松#二年级 #二年级数学 #二年级数学下册 #寒假充电计划 #公式.pdf
10.00金币
0下载
蜗牛文库+ 关注
实名认证
内容提供者

提供各种专业文档内容

确认删除?
QQ
  • QQ点击这里给我发消息
微信客服
  • 微信客服
回到顶部