电脑桌面
添加蜗牛文库到电脑桌面
安装后可以在桌面快捷访问

2022年公务员多省联考《申论》题(陕西B卷)答案.pdfVIP免费

2022年公务员多省联考《申论》题(陕西B卷)答案.pdf_第1页
2022年公务员多省联考《申论》题(陕西B卷)答案.pdf_第2页
2022年公务员多省联考《申论》题(陕西B卷)答案.pdf_第3页
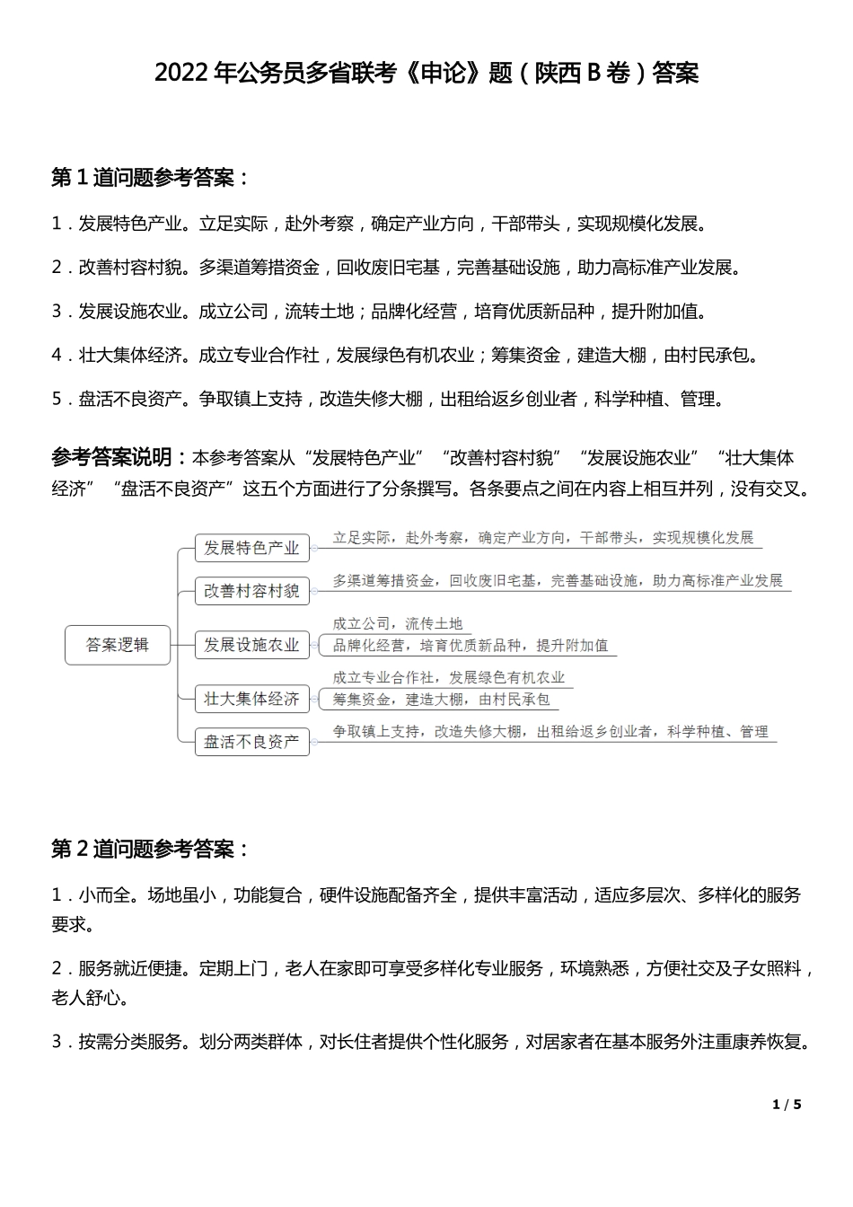
1/52022年公务员多省联考《申论》题(陕西B卷)答案第1道问题参考答案:1.发展特色产业。立足实际,赴外考察,确定产业方向,干部带头,实现规模化发展。2.改善村容村貌。多渠道筹措资金,回收废旧宅基,完善基础设施,助力高标准产业发展。3.发展设施农业。成立公司,流转土地;品牌化经营,培育优质新品种,提升附加值。4.壮大集体经济。成立专业合作社,发展绿色有机农业;筹集资金,建造大棚,由村民承包。5.盘活不良资产。争取镇上支持,改造失修大棚,出租给返乡创业者,科学种植、管理。参考答案说明:本参考答案从“发展特色产业”“改善村容村貌”“发展设施农业”“壮大集体经济”“盘活不良资产”这五个方面进行了分条撰写。各条要点之间在内容上相互并列,没有交叉。第2道问题参考答案:1.小而全。场地虽小,功能复合,硬件设施配备齐全,提供丰富活动,适应多层次、多样化的服务要求。2.服务就近便捷。定期上门,老人在家即可享受多样化专业服务,环境熟悉,方便社交及子女照料,老人舒心。3.按需分类服务。划分两类群体,对长住者提供个性化服务,对居家者在基本服务外注重康养恢复。2/54.网格联动。打造网格化联动工作站,利用智慧平台,建立数据库,掌握老人动态档案,构建完整服务链条;关注特殊人群,建立地面联络网。5.定期巡查。及时发现异常情况,第一时间采取应急措施并通知家人,确保老人生命安全。参考答案说明:本参考答案从“小而全”“服务就近便捷”“按需分类服务”“网格联动”“定期巡查”这五个方面进行了分条撰写。各条答案要点之间在内容上相互并列,没有交叉。第3道问题参考答案:问题:1.取件难。村内无快递服务站,取件路程远;老年人不懂取件码,操作不便。2.管理差。包裹混运,随意堆放,且需用户自行翻找,易污损丢失。3.多收费。部分村代收点需付费取件,快递员取货加收费用。4.业务少。农村网购需求少,且收件物流少,盈利难。5.运输难。大件货物运输不便,物流成本高;农产品外运不及时,易变质。建议:1.快递进村入户。物流公司末端共配,引进统一分拣系统,提高配送效率;依托村内商店建立服务站;特殊人群送件上门。2.规范运输管理。严格内部管理,货物分类装运、管理,配备专人保管、分发。3.杜绝付费取件。由快递公司支付代收点保管费用,打击各类乱收费行为。4.活跃快递业务。加强宣传,推广网购,发展农村电商,使用快递外销外运农产品。5.畅通运输渠道。企业与客运班车合...

1、当您付费下载文档后,您只拥有了使用权限,并不意味着购买了版权,文档只能用于自身使用,不得用于其他商业用途(如 [转卖]进行直接盈利或[编辑后售卖]进行间接盈利)。
2、本站所有内容均由合作方或网友上传,本站不对文档的完整性、权威性及其观点立场正确性做任何保证或承诺!文档内容仅供研究参考,付费前请自行鉴别。
3、如文档内容存在违规,或者侵犯商业秘密、侵犯著作权等,请点击“违规举报”。

碎片内容

蜗牛文库的最新文档

二年级数学下册其中检测卷二年级数学下册其中检测卷附答案#期中测试卷.pdf
10.00金币
0下载
二年级数学下册期末质检卷(苏教版)二年级数学下册期末质检卷(苏教版)#期末复习 #期末测试卷 #二年级数学 #二年级数学下册#关注我持续更新小学知识.pdf
10.00金币
0下载
二年级数学下册期末混合运算专项练习二年级数学下册期末混合运算专项练习#二年级#二年级数学下册#关注我持续更新小学知识 #知识分享 #家长收藏孩子受益.pdf
10.00金币
1下载
二年级数学下册年月日三类周期问题解题方法二年级数学下册年月日三类周期问题解题方法#二年级#二年级数学下册#知识分享 #关注我持续更新小学知识 #家长收藏孩子受益.pdf
10.00金币
0下载
二年级数学下册解决问题专项训练二年级数学下册解决问题专项训练#专项训练#解决问题#二年级#二年级数学下册#知识分享.pdf
10.00金币
1下载
二年级数学下册还原问题二年级数学下册还原问题#二年级#二年级数学#关注我持续更新小学知识 #知识分享 #家长收藏孩子受益.pdf
10.00金币
1下载
二年级数学下册第六单元考试卷家长打印出来给孩子测试测试争取拿到高分!#小学二年级试卷分享 #二年级第六单考试数学 #第六单考试#二年级数学下册.pdf
10.00金币
0下载
二年级数学下册必背顺口溜口诀汇总二年级数学下册必背顺口溜口诀汇总#二年级#二年级数学下册 #知识分享 #家长收藏孩子受益 #关注我持续更新小学知识.pdf
10.00金币
0下载
二年级数学下册《重点难点思维题》两大问题解决技巧和方法巧算星期几解决周期问题还原问题强化思维训练老师精心整理家长可以打印出来给孩子练习#家长收藏孩子受益 #学霸秘籍 #思维训练 #二年级 #知识点总结.pdf
10.00金币
0下载
二年级数学下册 必背公式大全寒假提前背一背开学更轻松#二年级 #二年级数学 #二年级数学下册 #寒假充电计划 #公式.pdf
10.00金币
0下载
蜗牛文库+ 关注
实名认证
内容提供者

提供各种专业文档内容

确认删除?
QQ
  • QQ点击这里给我发消息
微信客服
  • 微信客服
回到顶部