电脑桌面
添加蜗牛文库到电脑桌面
安装后可以在桌面快捷访问

2020年广东选调生和急需紧缺专业公务员招录笔试《思维能力测验》真题答案及解析.pdfVIP免费

2020年广东选调生和急需紧缺专业公务员招录笔试《思维能力测验》真题答案及解析.pdf_第1页
2020年广东选调生和急需紧缺专业公务员招录笔试《思维能力测验》真题答案及解析.pdf_第2页
2020年广东选调生和急需紧缺专业公务员招录笔试《思维能力测验》真题答案及解析.pdf_第3页
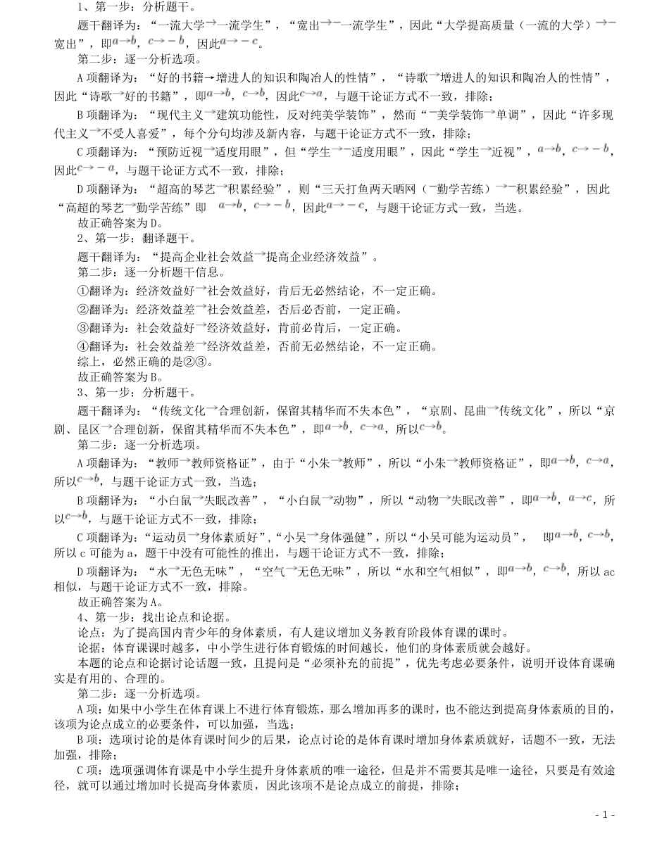
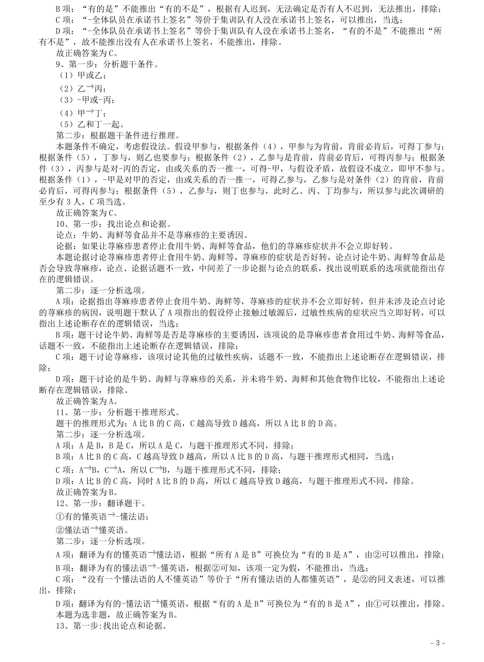
-1-1、第一步:分析题干。题干翻译为:“一流大学一流学生”,“宽出一流学生”,因此“大学提高质量(一流的大学)宽出”,即,,因此。第二步:逐一分析选项。A项翻译为:“好的书籍→增进人的知识和陶冶人的性情”,“诗歌增进人的知识和陶冶人的性情”,因此“诗歌好的书籍”,即,,因此,与题干论证方式不一致,排除;B项翻译为:“现代主义建筑功能性,反对纯美学装饰”,然而“美学装饰单调”,因此“许多现代主义不受人喜爱”,每个分句均涉及新内容,与题干论证方式不一致,排除;C项翻译为:“预防近视适度用眼”,但“学生适度用眼”,因此“学生近视”,,,因此,与题干论证方式不一致,排除;D项翻译为:“超高的琴艺积累经验”,则“三天打鱼两天晒网(勤学苦练)积累经验”,因此“高超的琴艺勤学苦练”即,,因此,与题干论证方式一致,当选。故正确答案为D。2、第一步:翻译题干。题干翻译为:“提高企业社会效益提高企业经济效益”。第二步:逐一分析题干信息。①翻译为:经济效益好社会效益好,肯后无必然结论,不一定正确。②翻译为:经济效益差社会效益差,否后必否前,一定正确。③翻译为:社会效益好经济效益好,肯前必肯后,一定正确。④翻译为:社会效益差经济效益差,否前无必然结论,不一定正确。综上,必然正确的是②③。故正确答案为B。3、第一步:分析题干。题干翻译为:“传统文化合理创新,保留其精华而不失本色”,“京剧、昆曲传统文化”,所以“京剧、昆区合理创新,保留其精华而不失本色”,即,,所以。第二步:逐一分析选项。A项翻译为:“教师教师资格证”,由于“小朱教师”,所以“小朱教师资格证”,即,,所以,与题干论证方式一致,当选;B项翻译为:“小白鼠失眠改善”,“小白鼠动物”,所以“动物失眠改善”,即,,所以,与题干论证方式不一致,排除;C项翻译为:“运动员身体素质好”,“小吴身体强健”,所以“小吴可能为运动员”,即,,所以c可能为a,题干中没有可能性的推出,与题干论证方式不一致,排除;D项翻译为:“水无色无味”,“空气无色无味”,所以“水和空气相似”,即,,所以ac相似,与题干论证方式不一致,排除。故正确答案为A。4、第一步:找出论点和论据。论点:为了提高国内青少年的身体素质,有人建议增加义务教育阶段体育课的课时。论据:体育课课时越多,中小学生进行体育锻炼的时间越长,他们的身体素质就会越好。本题的论点和论据讨论话题一致,且提问是“必须补充的...

1、当您付费下载文档后,您只拥有了使用权限,并不意味着购买了版权,文档只能用于自身使用,不得用于其他商业用途(如 [转卖]进行直接盈利或[编辑后售卖]进行间接盈利)。
2、本站所有内容均由合作方或网友上传,本站不对文档的完整性、权威性及其观点立场正确性做任何保证或承诺!文档内容仅供研究参考,付费前请自行鉴别。
3、如文档内容存在违规,或者侵犯商业秘密、侵犯著作权等,请点击“违规举报”。

碎片内容

蜗牛文库的最新文档

二年级数学下册其中检测卷二年级数学下册其中检测卷附答案#期中测试卷.pdf
10.00金币
0下载
二年级数学下册期末质检卷(苏教版)二年级数学下册期末质检卷(苏教版)#期末复习 #期末测试卷 #二年级数学 #二年级数学下册#关注我持续更新小学知识.pdf
10.00金币
0下载
二年级数学下册期末混合运算专项练习二年级数学下册期末混合运算专项练习#二年级#二年级数学下册#关注我持续更新小学知识 #知识分享 #家长收藏孩子受益.pdf
10.00金币
1下载
二年级数学下册年月日三类周期问题解题方法二年级数学下册年月日三类周期问题解题方法#二年级#二年级数学下册#知识分享 #关注我持续更新小学知识 #家长收藏孩子受益.pdf
10.00金币
0下载
二年级数学下册解决问题专项训练二年级数学下册解决问题专项训练#专项训练#解决问题#二年级#二年级数学下册#知识分享.pdf
10.00金币
1下载
二年级数学下册还原问题二年级数学下册还原问题#二年级#二年级数学#关注我持续更新小学知识 #知识分享 #家长收藏孩子受益.pdf
10.00金币
1下载
二年级数学下册第六单元考试卷家长打印出来给孩子测试测试争取拿到高分!#小学二年级试卷分享 #二年级第六单考试数学 #第六单考试#二年级数学下册.pdf
10.00金币
0下载
二年级数学下册必背顺口溜口诀汇总二年级数学下册必背顺口溜口诀汇总#二年级#二年级数学下册 #知识分享 #家长收藏孩子受益 #关注我持续更新小学知识.pdf
10.00金币
0下载
二年级数学下册《重点难点思维题》两大问题解决技巧和方法巧算星期几解决周期问题还原问题强化思维训练老师精心整理家长可以打印出来给孩子练习#家长收藏孩子受益 #学霸秘籍 #思维训练 #二年级 #知识点总结.pdf
10.00金币
0下载
二年级数学下册 必背公式大全寒假提前背一背开学更轻松#二年级 #二年级数学 #二年级数学下册 #寒假充电计划 #公式.pdf
10.00金币
0下载
蜗牛文库+ 关注
实名认证
内容提供者

提供各种专业文档内容

确认删除?
QQ
  • QQ点击这里给我发消息
微信客服
  • 微信客服
回到顶部