电脑桌面
添加蜗牛文库到电脑桌面
安装后可以在桌面快捷访问

2020年0822宁夏公务员考试《行测》真题参考答案及解析.pdfVIP免费

2020年0822宁夏公务员考试《行测》真题参考答案及解析.pdf_第1页
2020年0822宁夏公务员考试《行测》真题参考答案及解析.pdf_第2页
2020年0822宁夏公务员考试《行测》真题参考答案及解析.pdf_第3页
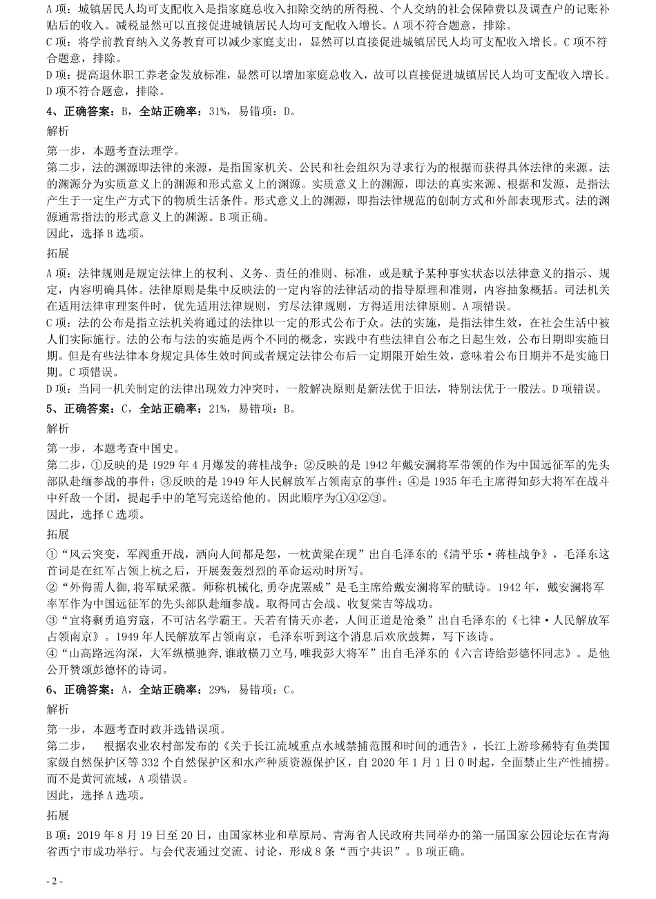
-1-1、正确答案:B,全站正确率:43%,易错项:D。解析第一步,本题考查物理常识中的光现象。第二步,天空呈现蓝色是因为大气对于太阳光的散射作用。太阳光是由红、橙、黄、绿、蓝、靛、紫七种颜色的光组成的,其中红光波长最长,紫光波长最短。波长比较长的红光透射性最大,能够直接透过大气射向地面,橙、黄、绿光也比较容易透过大气,而波长比较短的蓝、靛、紫等颜色的光,却很容易被大气散射而无法透过大气层,且光无论是在空气、水或是其他介质中,总是沿着直线传播的。一旦遇到一个小的颗粒,就会有一部分光线偏离原来的方向向四面八方传播,这就是光的散射现象。在短波中,蓝光能量最大,散射出来的光波也最多,被散射了的蓝光布满天空,就使天空呈现出一片蓝色了。因此,选择B选项。拓展A项:小孔成像,用一个带有小孔的板遮挡在墙体与物之间,墙体上就会形成物的倒影,我们把这样的现象叫小孔成像。前后移动中间的板,墙体上像的大小也会随之发生变化,这种现象说明了光沿直线传播的性质。光的衍射现象是指光在传播过程中,遇到障碍物或小孔时,光将偏离直线传播的路径而绕到障碍物后面传播的现象,证明光具有波动性。“小孔成像”的原理是光的直线传播原理,即光在同种均匀介质中,在不受引力作用干扰的情况下沿直线传播,而不是光的衍射。C项:因为早上和黄昏的时候太阳高度角比较小,阳光要想到达地面需要穿过的大气距离就比较长,只有波长较长的红光才能到达地面,其他波长较短的光则被大气层或散射或吸收或挡回,所以早上和黄昏时候我们看到的太阳就是红色的。而中午太阳高度角较大,阳光穿过大气的距离就比较短,这样大部分光线都能到达地面,所以中午的太阳就非常明亮,呈现白色。并不是因为光的反射现象。D项:衣服湿了颜色都会变深,其原理是人的眼睛之所以能看到物体,是由于光照到物体以后,物体表面把光反射进眼内所致。衣服被水浸湿后,一方面有一部分纤维绒毛倾倒而不能反射光线;另一方面湿衣服纤维表面覆盖着一层水,只有一部分光线能钻出这层水而反射出来。衣服被浸湿后能够反射的光线变少了,它的颜色就会相应加深了。与光波频率无关。2、正确答案:A,全站正确率:39%,易错项:C。解析第一步,本题考查化学常识。第二步,香蕉水,又名天那水、梨油等,是一种由多种有机溶剂配制而成的无色透明易挥发的液体,因有乙酸戊酯或乙酸异戊酯的香蕉味而得名。与A项表述一致。因此,选择A选项。拓展B项:香蕉水的主要成分有甲...

1、当您付费下载文档后,您只拥有了使用权限,并不意味着购买了版权,文档只能用于自身使用,不得用于其他商业用途(如 [转卖]进行直接盈利或[编辑后售卖]进行间接盈利)。
2、本站所有内容均由合作方或网友上传,本站不对文档的完整性、权威性及其观点立场正确性做任何保证或承诺!文档内容仅供研究参考,付费前请自行鉴别。
3、如文档内容存在违规,或者侵犯商业秘密、侵犯著作权等,请点击“违规举报”。

碎片内容

蜗牛文库的最新文档

二年级数学下册其中检测卷二年级数学下册其中检测卷附答案#期中测试卷.pdf
10.00金币
0下载
二年级数学下册期末质检卷(苏教版)二年级数学下册期末质检卷(苏教版)#期末复习 #期末测试卷 #二年级数学 #二年级数学下册#关注我持续更新小学知识.pdf
10.00金币
0下载
二年级数学下册期末混合运算专项练习二年级数学下册期末混合运算专项练习#二年级#二年级数学下册#关注我持续更新小学知识 #知识分享 #家长收藏孩子受益.pdf
10.00金币
1下载
二年级数学下册年月日三类周期问题解题方法二年级数学下册年月日三类周期问题解题方法#二年级#二年级数学下册#知识分享 #关注我持续更新小学知识 #家长收藏孩子受益.pdf
10.00金币
0下载
二年级数学下册解决问题专项训练二年级数学下册解决问题专项训练#专项训练#解决问题#二年级#二年级数学下册#知识分享.pdf
10.00金币
1下载
二年级数学下册还原问题二年级数学下册还原问题#二年级#二年级数学#关注我持续更新小学知识 #知识分享 #家长收藏孩子受益.pdf
10.00金币
1下载
二年级数学下册第六单元考试卷家长打印出来给孩子测试测试争取拿到高分!#小学二年级试卷分享 #二年级第六单考试数学 #第六单考试#二年级数学下册.pdf
10.00金币
0下载
二年级数学下册必背顺口溜口诀汇总二年级数学下册必背顺口溜口诀汇总#二年级#二年级数学下册 #知识分享 #家长收藏孩子受益 #关注我持续更新小学知识.pdf
10.00金币
0下载
二年级数学下册《重点难点思维题》两大问题解决技巧和方法巧算星期几解决周期问题还原问题强化思维训练老师精心整理家长可以打印出来给孩子练习#家长收藏孩子受益 #学霸秘籍 #思维训练 #二年级 #知识点总结.pdf
10.00金币
0下载
二年级数学下册 必背公式大全寒假提前背一背开学更轻松#二年级 #二年级数学 #二年级数学下册 #寒假充电计划 #公式.pdf
10.00金币
0下载
蜗牛文库+ 关注
实名认证
内容提供者

提供各种专业文档内容

确认删除?
QQ
  • QQ点击这里给我发消息
微信客服
  • 微信客服
回到顶部