电脑桌面
添加蜗牛文库到电脑桌面
安装后可以在桌面快捷访问

2007年河南省公务员考试《行测》真题答案及解析.pdfVIP免费

2007年河南省公务员考试《行测》真题答案及解析.pdf_第1页
2007年河南省公务员考试《行测》真题答案及解析.pdf_第2页
2007年河南省公务员考试《行测》真题答案及解析.pdf_第3页
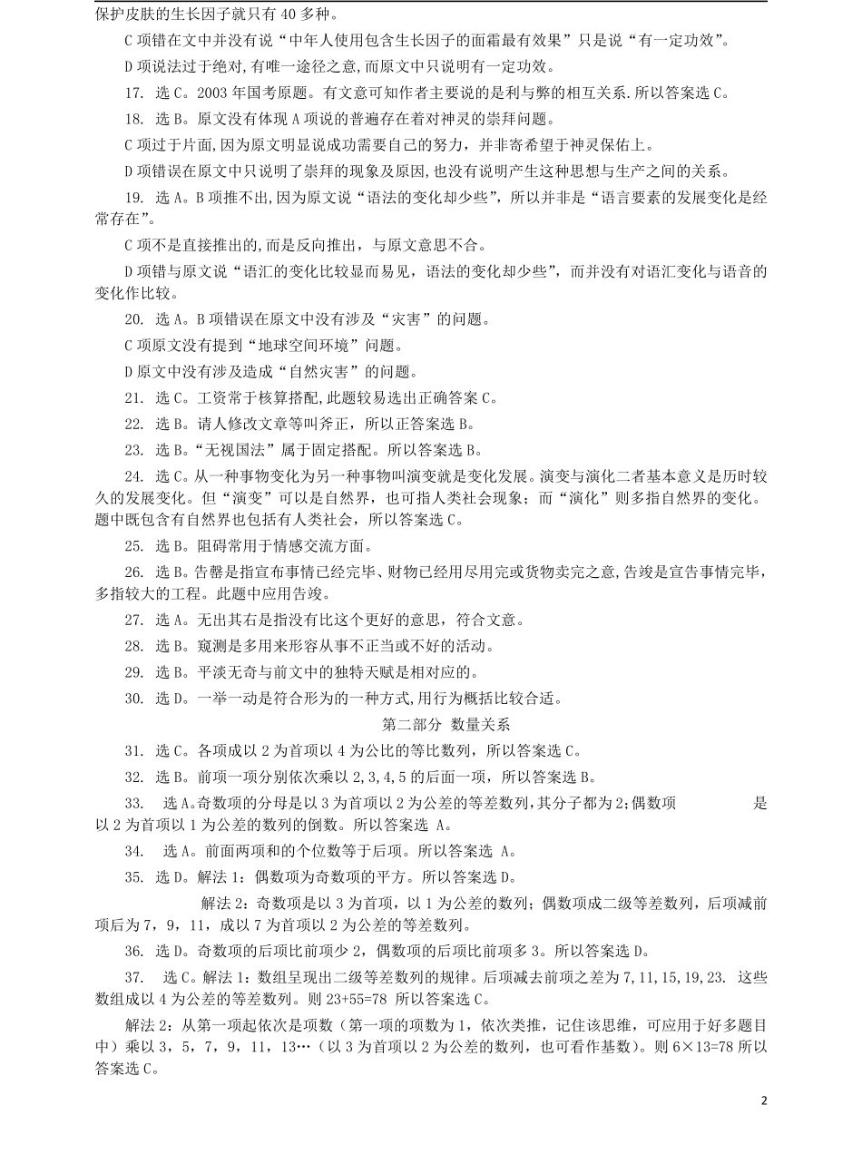
12007年河南省公务员考试试题解析第一部分言语理解与表达1.选D。A项的岐义在于反对的对象不明确,B项的岐义在于在于著名是修饰后面一个还是两个对象不明确,C项的岐义在于谁是进攻的主体不明确。D项没有歧义。所以答案为D项。2.选A。A项没有歧义,B项的岐义在于商量好的内容是下课后打球的问题,还是其他的事情不明确,C项的岐义在于最后出席会议的到底是教授还是教授的子弟不明确,D项的岐义在于需要的具体内容不清楚。所以答案选A。3.选D。A,B,C项语意明确,D项的岐义在于“原来”所修饰的对象不明确,有两种不同的理解。所以答案选D。4.选A。A选项的句式不完整,“从不”是否修饰后面的“勤奋努力”或“勤奋努力”的修饰语不明。所以答案选A。5.选B。A项错误在肯定、否定没有相互对应,正确的后面应该改为“能否”。B项正确,C项中多了一个“被”字,D项的“文化历史传统”应改为“历史文化传统”。6.选A。B项中的“渡众生”与“同舟共济”意思不相对应,C项中的“人们”是多指与后面的“他”单指不对应,D项中的“都不一定”的语序不当,应改为“不一定都”。7.选D。A项中的“令尊”是指对方的父亲,指代不当,应改为“家父”.B项中的关连词“因为…是因为”使用不当,应改为“之所以…是因为”.C项中的“打下”不能修饰“精神准备”。8.选B。B项中“对群众反映较大问题”应改为“对群众反映较大的问题”少了“的”字,句子将变的不通顺。而A,C,D中则有无“的”字皆可。9.选A。A项中的“差强人意”本意是还算能振奋人的意志,后来指大体上还能令人满意。再此属于用词不当现象。10.选A。A项中“国光”一词为褒义贬,而句子的本意是贬义,所以用词不当。11.选A。该题为2003年国考A类试卷真题,文字讲述的主要意思是:大洋底部的裂陷扩展,使地球每天的时间都延长0.5秒,而地球上的天又是以地球的自转为依据的,所以地球上的“天”延长了,就意味着地球自转所需要的时间延长了,即地球自转速度减慢。所以答案选A。12.选C。文中的原句是“它们能将吸收二氧化碳和其他养分而长成的树干与枝叶,再分解成二氧化碳释放到大气中”而不是细菌本身吸收二氧化碳。选项属于偷换概念。13.选D。原文中作者希望每一项新技术突破都被有关专业人事质疑的目的就是为了发现新科技带来的负责影响,只有D项与原文符合。14.选D。该题为2003年国考A类试卷真题,从给出的文字看是说科学技术的发展对文学作品产生了不利影响,但最后一个问句,不知道作者后面侧重分析科学技术对文学...

1、当您付费下载文档后,您只拥有了使用权限,并不意味着购买了版权,文档只能用于自身使用,不得用于其他商业用途(如 [转卖]进行直接盈利或[编辑后售卖]进行间接盈利)。
2、本站所有内容均由合作方或网友上传,本站不对文档的完整性、权威性及其观点立场正确性做任何保证或承诺!文档内容仅供研究参考,付费前请自行鉴别。
3、如文档内容存在违规,或者侵犯商业秘密、侵犯著作权等,请点击“违规举报”。

碎片内容

蜗牛文库的最新文档

二年级数学下册其中检测卷二年级数学下册其中检测卷附答案#期中测试卷.pdf
10.00金币
0下载
二年级数学下册期末质检卷(苏教版)二年级数学下册期末质检卷(苏教版)#期末复习 #期末测试卷 #二年级数学 #二年级数学下册#关注我持续更新小学知识.pdf
10.00金币
0下载
二年级数学下册期末混合运算专项练习二年级数学下册期末混合运算专项练习#二年级#二年级数学下册#关注我持续更新小学知识 #知识分享 #家长收藏孩子受益.pdf
10.00金币
1下载
二年级数学下册年月日三类周期问题解题方法二年级数学下册年月日三类周期问题解题方法#二年级#二年级数学下册#知识分享 #关注我持续更新小学知识 #家长收藏孩子受益.pdf
10.00金币
0下载
二年级数学下册解决问题专项训练二年级数学下册解决问题专项训练#专项训练#解决问题#二年级#二年级数学下册#知识分享.pdf
10.00金币
1下载
二年级数学下册还原问题二年级数学下册还原问题#二年级#二年级数学#关注我持续更新小学知识 #知识分享 #家长收藏孩子受益.pdf
10.00金币
1下载
二年级数学下册第六单元考试卷家长打印出来给孩子测试测试争取拿到高分!#小学二年级试卷分享 #二年级第六单考试数学 #第六单考试#二年级数学下册.pdf
10.00金币
0下载
二年级数学下册必背顺口溜口诀汇总二年级数学下册必背顺口溜口诀汇总#二年级#二年级数学下册 #知识分享 #家长收藏孩子受益 #关注我持续更新小学知识.pdf
10.00金币
0下载
二年级数学下册《重点难点思维题》两大问题解决技巧和方法巧算星期几解决周期问题还原问题强化思维训练老师精心整理家长可以打印出来给孩子练习#家长收藏孩子受益 #学霸秘籍 #思维训练 #二年级 #知识点总结.pdf
10.00金币
0下载
二年级数学下册 必背公式大全寒假提前背一背开学更轻松#二年级 #二年级数学 #二年级数学下册 #寒假充电计划 #公式.pdf
10.00金币
0下载
蜗牛文库+ 关注
实名认证
内容提供者

提供各种专业文档内容

确认删除?
QQ
  • QQ点击这里给我发消息
微信客服
  • 微信客服
回到顶部