电脑桌面
添加蜗牛文库到电脑桌面
安装后可以在桌面快捷访问

2012年深圳市公务员考试《申论》真题(上半年卷)及参考答案.pdfVIP免费

2012年深圳市公务员考试《申论》真题(上半年卷)及参考答案.pdf_第1页
2012年深圳市公务员考试《申论》真题(上半年卷)及参考答案.pdf_第2页
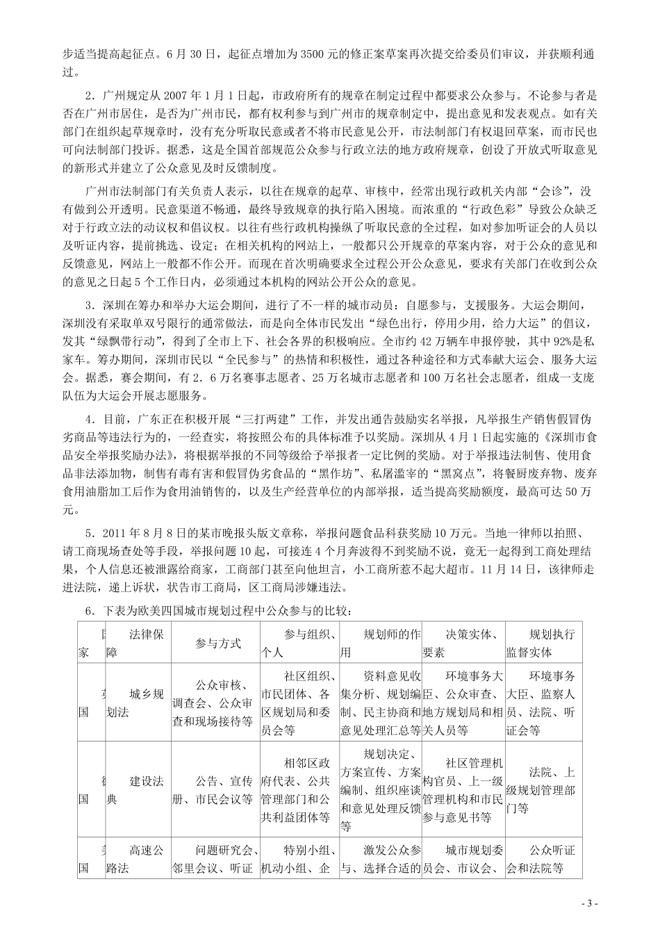
2012年深圳市公务员考试《申论》真题(上半年卷)及参考答案.pdf_第3页
-1-2012年深圳公务员考试《申论》真题(上半年)一、注意事项1.申论考试是对应考者阅读理解能力、综合分析能力、解决问题能力、文字表达能力的测试。2.作答参考时限:阅读材料30分钟,作答90分钟。3.仔细阅读给定材料,然后根据后面提出的“作答要求”依次作答。二、给定材料材料1:1.随着改革开放进一步深入和社会主义市场经济的进一步发展,信息传播多种多样,速度也越来越快,在新的社会格局情况下,政府要逐渐改变其职能,让群众参与到决策中来,增强透明度和公众参与度2.当今社会,“公众参与”已经成为我国人民民主生活的一个鲜明的符号。3.公众参与是提高公共政策质量的重要途径之一。在利益日益多元化的今天,更需要提高政府决策的民主化和科学化,以更好地平衡各方利益。公众参与可以整合社会各利益集团的声音,让政府获得更丰富的资讯,综合权衡各方面的利益追求,制定出更符合民意的、对各利益主体造成最小影响的公共政策,增强政策的权威性。而且,由于公众参与了政策的制定过程,因而会对政策有认同感,使政策在贯彻实施过程中得到公众的广泛认可,从而使政策执行的阻力小,监督成本低。例如在城市规划中,公众参与可以从根本上解决当前城市拆迁中出现的“钉子户”和暴力拆迁问题。没有公众参与的城市规划必然导致大量的上访和暴力抗争,强拆是造成城市居民与政府冲突和社会不稳定的重要原因。4.目前,公众参与在一些实践层面已经做起来,但我们看到的景象是,都是一些孤立的点,而没有连贯的面。中国各方面的公众参与要不要做仍然靠政府领导的“意愿”,而不是法律设定的程序。由于法律的缺陷和政府的动力不足,中国公众参与的发展,民间力量的推动就显得非常重要。要使公众参与在中国有真正的发展,必须从法律上解决参与应作为政府决策和治理程序过程的刚性制度问题。如城市规划中,应该在地区、城市的总体规划中,在规划图阶段,在具体规划项目的申请、建设过程中,都必须保证公众参与和利害关系人的意见表达机会。这样,公众参与才会真正运转起来。材料2:1.据相关报道,某PX项目最初厂址设立在A市,计划投资逾百亿,但距离人口密集区过近,有环境污染之险,因此从2004年2月国务院批准立项以来,就一直遭到当地市民的强烈反对。2007年6月1日,A市市民不得不选择集体“散步”抗议。同年12月,在公众的压力下,最终迫使厦门市政府宣布暂停工程,最后迁址到B市某开发区。据媒体报道,受天气影响,PX项目附近防波堤一旦被冲毁,...

1、当您付费下载文档后,您只拥有了使用权限,并不意味着购买了版权,文档只能用于自身使用,不得用于其他商业用途(如 [转卖]进行直接盈利或[编辑后售卖]进行间接盈利)。
2、本站所有内容均由合作方或网友上传,本站不对文档的完整性、权威性及其观点立场正确性做任何保证或承诺!文档内容仅供研究参考,付费前请自行鉴别。
3、如文档内容存在违规,或者侵犯商业秘密、侵犯著作权等,请点击“违规举报”。

碎片内容

蜗牛文库的最新文档

二年级数学下册其中检测卷二年级数学下册其中检测卷附答案#期中测试卷.pdf
10.00金币
0下载
二年级数学下册期末质检卷(苏教版)二年级数学下册期末质检卷(苏教版)#期末复习 #期末测试卷 #二年级数学 #二年级数学下册#关注我持续更新小学知识.pdf
10.00金币
0下载
二年级数学下册期末混合运算专项练习二年级数学下册期末混合运算专项练习#二年级#二年级数学下册#关注我持续更新小学知识 #知识分享 #家长收藏孩子受益.pdf
10.00金币
1下载
二年级数学下册年月日三类周期问题解题方法二年级数学下册年月日三类周期问题解题方法#二年级#二年级数学下册#知识分享 #关注我持续更新小学知识 #家长收藏孩子受益.pdf
10.00金币
0下载
二年级数学下册解决问题专项训练二年级数学下册解决问题专项训练#专项训练#解决问题#二年级#二年级数学下册#知识分享.pdf
10.00金币
1下载
二年级数学下册还原问题二年级数学下册还原问题#二年级#二年级数学#关注我持续更新小学知识 #知识分享 #家长收藏孩子受益.pdf
10.00金币
1下载
二年级数学下册第六单元考试卷家长打印出来给孩子测试测试争取拿到高分!#小学二年级试卷分享 #二年级第六单考试数学 #第六单考试#二年级数学下册.pdf
10.00金币
0下载
二年级数学下册必背顺口溜口诀汇总二年级数学下册必背顺口溜口诀汇总#二年级#二年级数学下册 #知识分享 #家长收藏孩子受益 #关注我持续更新小学知识.pdf
10.00金币
0下载
二年级数学下册《重点难点思维题》两大问题解决技巧和方法巧算星期几解决周期问题还原问题强化思维训练老师精心整理家长可以打印出来给孩子练习#家长收藏孩子受益 #学霸秘籍 #思维训练 #二年级 #知识点总结.pdf
10.00金币
0下载
二年级数学下册 必背公式大全寒假提前背一背开学更轻松#二年级 #二年级数学 #二年级数学下册 #寒假充电计划 #公式.pdf
10.00金币
0下载
蜗牛文库+ 关注
实名认证
内容提供者

提供各种专业文档内容

确认删除?
QQ
  • QQ点击这里给我发消息
微信客服
  • 微信客服
回到顶部